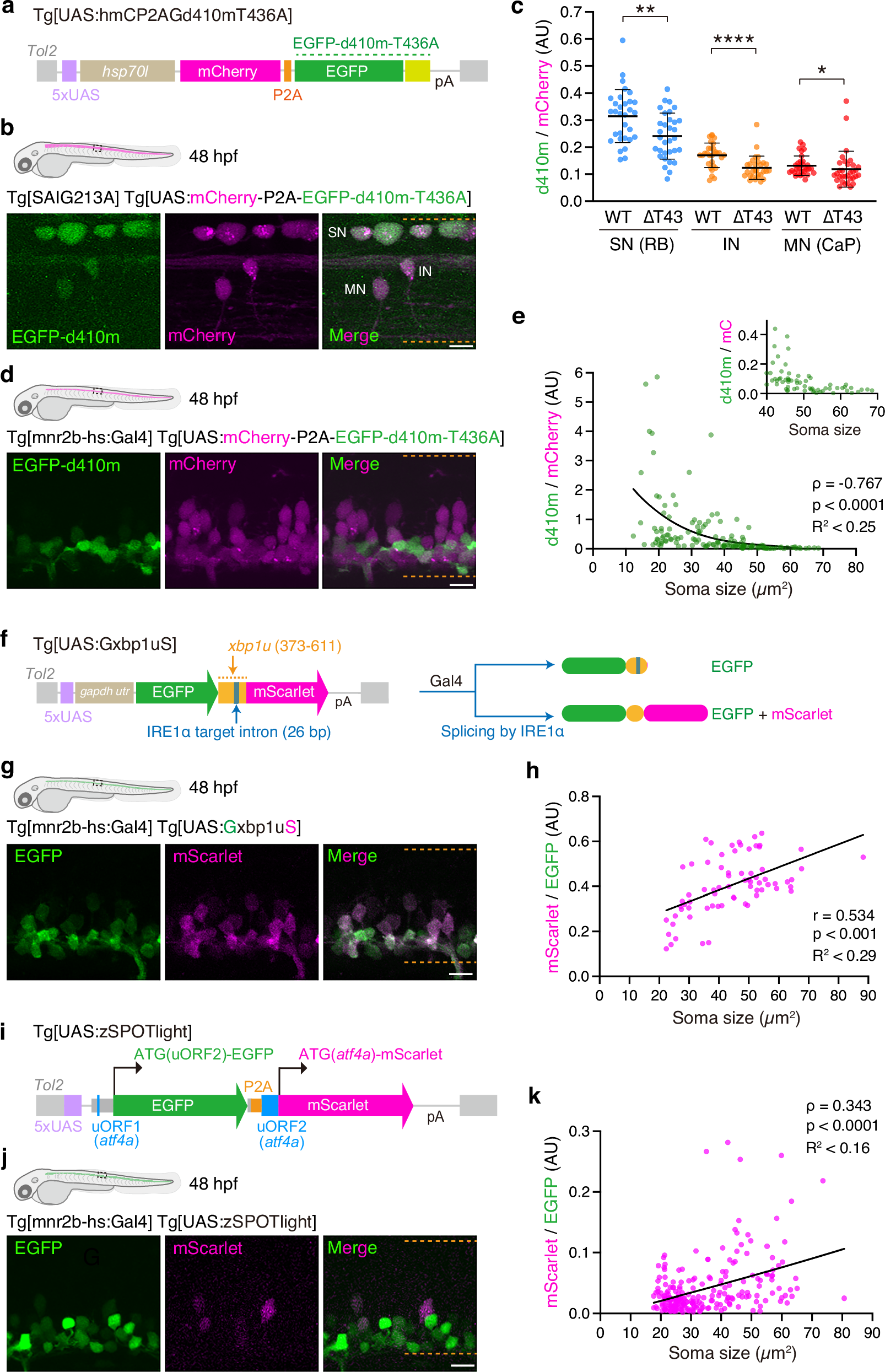
Fig. 3: UPS and UPR activities in SMNs.

a Tg[UAS:hmCP2AGd410mT436A]. b The spinal cord of Tg[SAIG213A] Tg[UAS:mCherry-P2A-EGFP-d410m-T436A] fish at 48 hpf. Representative image in (b). c GFP/mCherry ratios in sensory neurons (SNs), interneurons (INs), and motor neurons (MNs) in eight biologically independent wild-type (WT, N = 8, tardbp/+ tardbpl/+) and eight biologically independent TDP-43 DKO (∆T43, N = 8, tardbp-n115/tardbp-n115 tardbpl-n94/tardbpl-n94) at 48 hpf. (WT, 31 SNs, 30 INs, 31 MNs) (∆T43, 32 SNs, 29 INs, 32 MNs). ** p = 0.0022 (SN, unpaired t test, two-tailed), **** p < 0.0001 (IN, Mann–Whitney test, two-tailed), * p = 0.0145 (MN, Mann–Whitney test, two-tailed). d The spinal cord of Tg[mnr2b-hs:Gal4] Tg[UAS:mCherry-P2A-EGFP-d410m-T436A] fish at 48 hpf. Representative image in (e). e GFP/mCherry ratios in mnr2b-positive SMNs at 48 hpf. Data were obtained six biologically independent larvae (N = 6, 146 cells). The magnification was shown for larger SMNs (top, right). ρ = −0.767, p < 0.0001 (Spearman’s rank correlation analysis, two-tailed). No adjustment for multiple comparisons was applied. R² <0.25 (Cubic polynomial regression). f Tg[UAS:Gxbp1uS]. An EGFP-mScarlet fusion protein is translated following IRE1α-dependent splicing. g The spinal cord of Tg[mnr2b-hs:Gal4] Tg[UAS:Gxbp1uS] fish at 48 hpf. Representative image in (h). h mScarlet/GFP ratios in SMNs at 48 hpf. Data were obtained from five biologically independent fish (N = 5, 72 cells). r = 0.534, p < 0.001 (Pearson’s correlation analysis, two-tailed). No adjustment for multiple comparisons was applied. R² <0.29 (Linear polynomial regression). i Tg[UAS:zSPOTlight]. EGFP and mScarlet were translated from the initiation codon of uORF2 and atf4a, respectively. j The spinal cord of Tg[mnr2b-hs:Gal4] Tg[UAS:Gxbp1uS] fish at 48 hpf. Representative image in k. k mScarlet/GFP ratios in mnr2b-positive SMNs at 48 hpf. Data were obtained from five biologically independent fish (N = 5, 232 cells). ρ = 0.343, p < 0.0001 (Spearman’s correlation analysis, two-tailed). No adjustment for multiple comparisons was applied. R² <0.16 (Quadratic polynomial regression). Dashed orange lines indicate the dorsal and ventral limit of the spinal cord. The center and error bars indicate the mean and SD, respectively. Source data are provided as a Source Data file. AU denotes arbitrary units. Scale bars, 10 µm in (b, d, g, j).