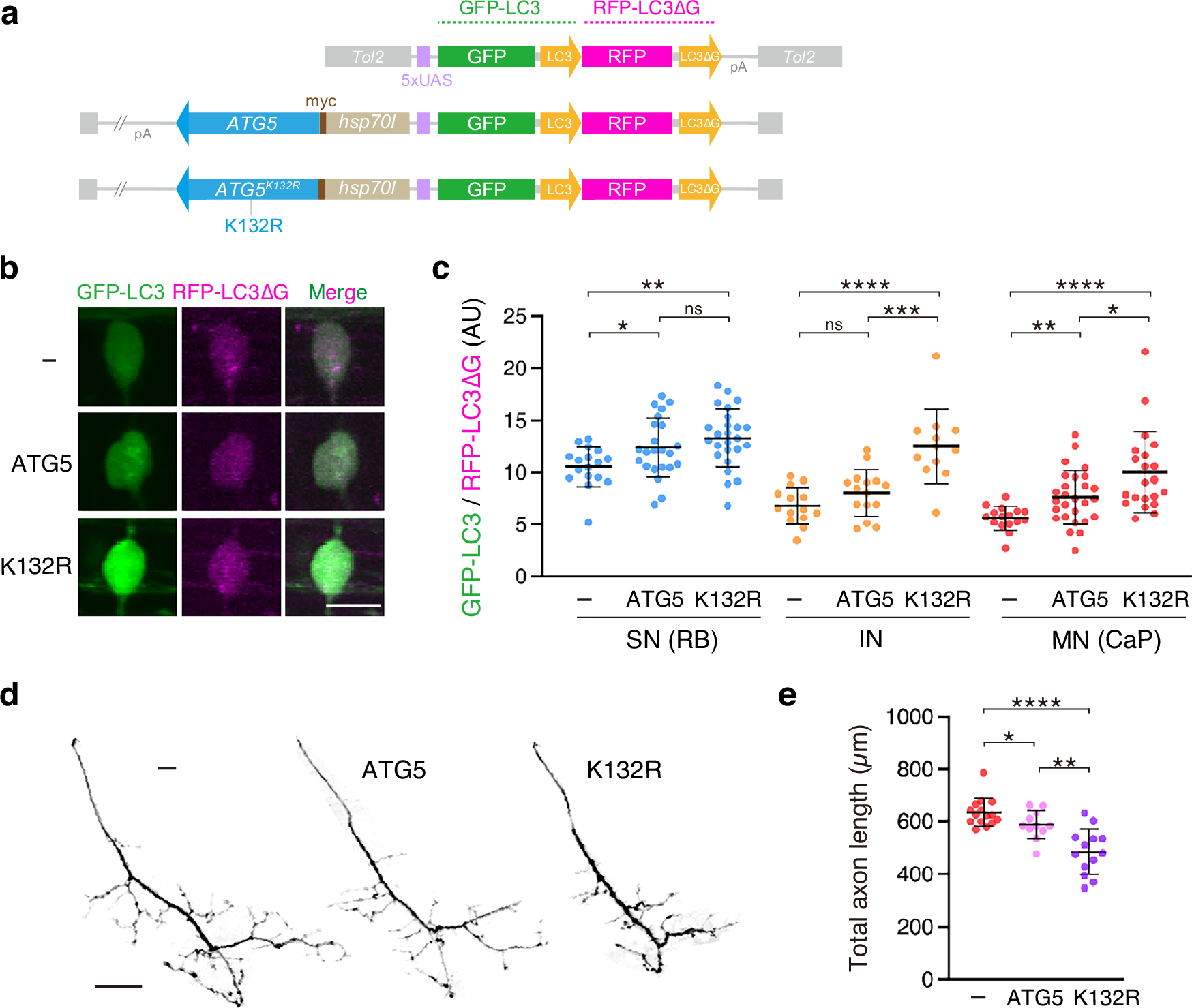
Fig. 4: Autophagic acceleration is neuroprotective in large SMNs.

a Structures of the bidirectional UAS transgenes for ATG5 (middle) and ATG5K132R (bottom) expression with GFP-LC3-RFP-LC3∆G. b Somas of the CaPs expressing GFP-LC3-RFP-LC3∆G alone (-, top), the wild-type ATG5 (middle), and ATG5 K132R mutant (bottom). Representative image in MNs in c. c GFP-LC3/RFP-LC3∆G ratios in sensory neurons (SNs), interneurons (INs), and motor neurons (MNs). Data were obtained from four biologically independent wild-type (–, N = 4, 17 SNs, 14 INs, 16 MNs), seven biologically independent ATG5-overexpressing (ATG5, N = 7, 23 SNs, 15 INs, 27 MNs), and seven biologically independent ATG5 K132R-overexpressing (ATG5 K132R, N = 7, 25 SNs, 12 INs, 21 MNs) larvae. SN, *p = 0.0284, **p = 0.0011, ns, p = 0.2568 (unpaired t test, two-tailed). IN, ***p = 0.0005, ****p < 0.0001, ns, p = 0.1116 (unpaired t test, two-tailed). MN, *p = 0.0281, **p = 0.0042, ****p < 0.0001 (Mann–Whitney test, two-tailed). d Motor axons of CaPs expressing GFP-LC3-RFP-LC3∆G alone (-, left), the wild-type ATG5 (middle), and ATG5K132R mutant (right). Representative images in e. e Total axon lengths of the CaPs. Data were obtained from four biologically independent wild-type (N = 4, 15 cells), three biologically independent ATG5-overexpressing (N = 3, 11 cells) and four biologically independent ATG5K132R-overexpressing (N = 4, 13 cells) larvae. *p = 0.0458, **p < 0.0025, **** p < 0.0001 (Mann–Whitney test, two-tailed). The center bars indicate the mean and the error bars show SD (c, e). Source data are provided as a Source Data file. AU denotes arbitrary units. Scale bars, 10 µm (b), 20 µm (d).