Fig. 3: Characteristics of variants and serum proteins associated with various risk factor types.
From: Serum Proteomics Reveals Diagnostic Biomarkers and Molecular Pathways in Cerebral Palsy

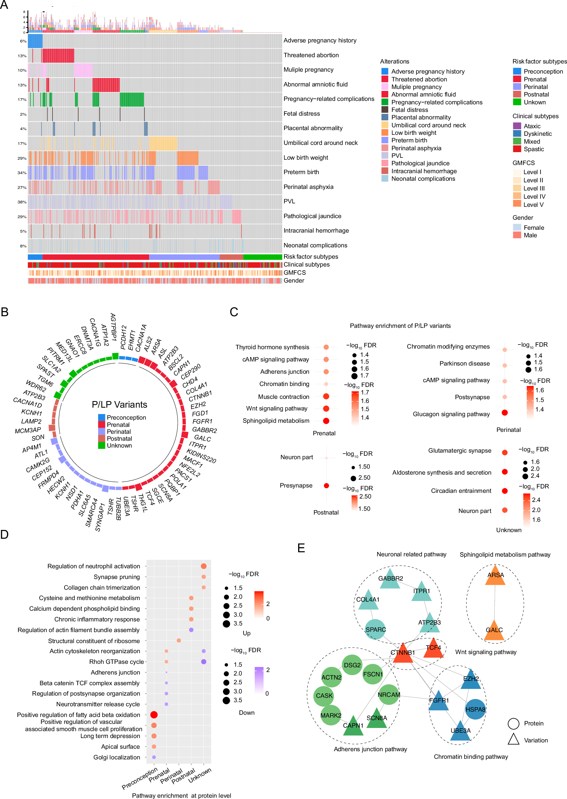
A Heatmap illustrating risk factors chronologically across various types of CP. B The frequency of genetic variants identified in risk factor subtypes. C Bubble plot illustrating distinct enriched pathways of P/LP genetic variants in different risk subtypes (FDR < 0.05). The bubble size corresponds to the significance of the pathways enriched in each group. D Bubble plot showing pathways enriched in different risk factor subtypes at the protein level (FDR < 0.05) (two-sided Wilcoxon rank-sum test: one risk factor subtype vs others). The bubble size corresponds to the significance of the pathways enriched in each group. The red bubbles indicate upregulation and the blue bubbles indicate downregulation. E The variant-protein interaction networks constructed from variants and proteins significantly altered in the prenatal subtype. Variants and proteins were color-coded according to different pathways. The circles represent proteins and triangles represent variants. Source data are provided as a Source Data file.