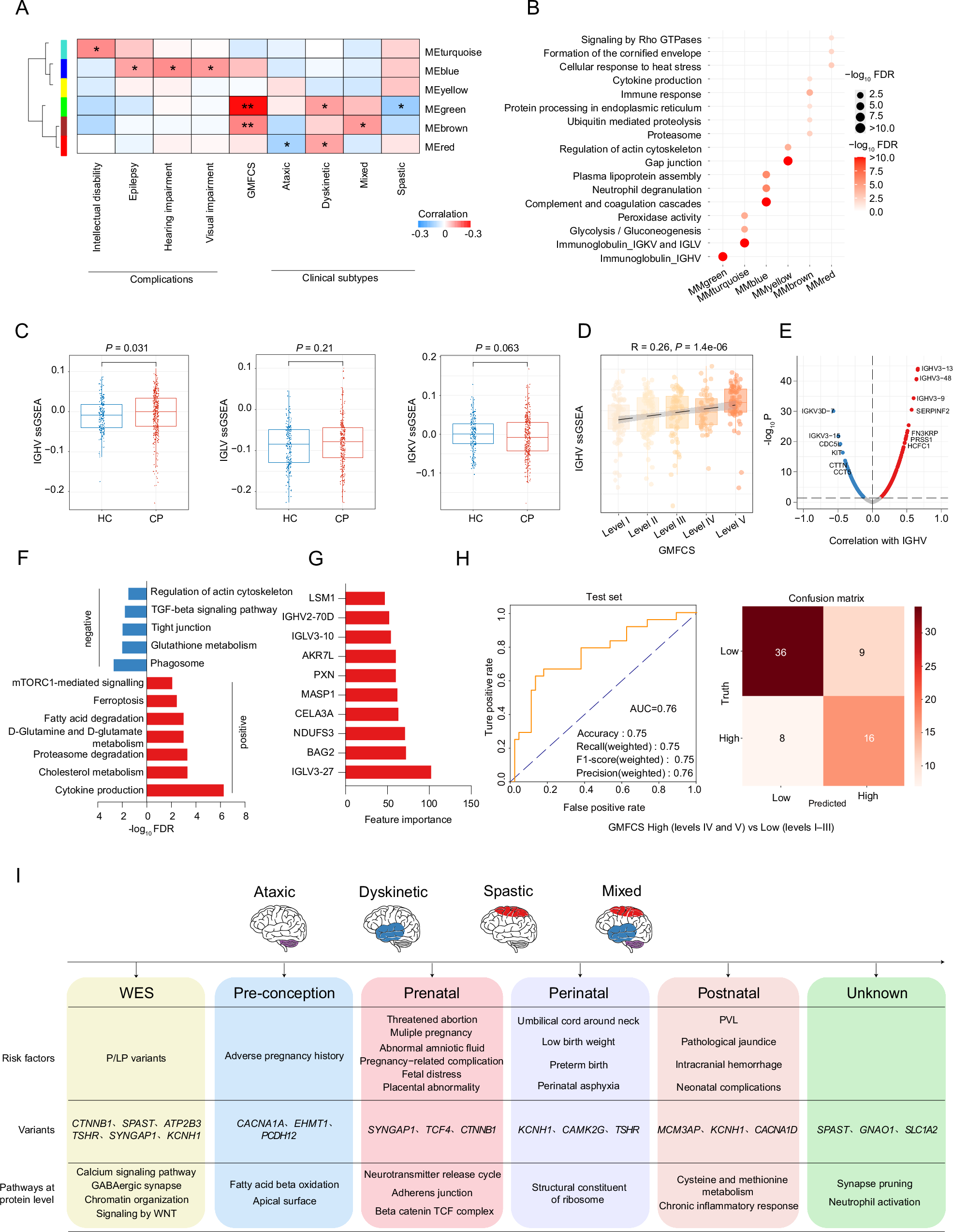
Fig. 5: WGCNA reveals an association between the IGHV-related protein module and higher GMFCS levels.
From: Serum Proteomics Reveals Diagnostic Biomarkers and Molecular Pathways in Cerebral Palsy

A Heatmap showing the correlation between modules obtained from WGCNA analysis and various clinical outcomes. *p < 0.05; **p < 0.01; ***p < 0.001. B Enrichment pathway of different modules at the protein level (FDR < 0.05). The bubble size and color correspond to the significance of the pathways enriched in each model. C Boxplots showing the ssGSEA score of IGHV, LGLV, and IGKV between CP and healthy controls at the protein level (two-sided Wilcoxon rank-sum test). Sample distribution: CP (n = 346) and HC (n = 190). D Scatterplot showing the Spearman’s correlation between the IGHV score and GMFCS. P value was derived by the two-sided test. The error band represents the 95% CI of the regression line. Sample distribution: GMFCS level I (n = 90), level II (n = 84), level III (n = 60), level IV (n = 47), and level V (n = 63). E Volcano diagram showing the Spearman’s correlation between the IGHV score and proteins. P value was derived by the two-sided test. F Bar plot showing pathways enriched in proteins significantly associated with IGHV ssGSEA score at the protein level (FDR < 0.05). G Bar plot showing the top 10 proteins for feature importance using the XGBoost-based model. H Graphical summary highlighting key molecular findings of integrated analysis of the serum proteomes from 346 CP children and 190 healthy controls. I Schematic diagram summarizing. For Fig. 5C, D, boxplots show median (central line), upper and lower quartiles (box limits), 1.5× interquartile range (whiskers). Source data are provided as a Source Data file.