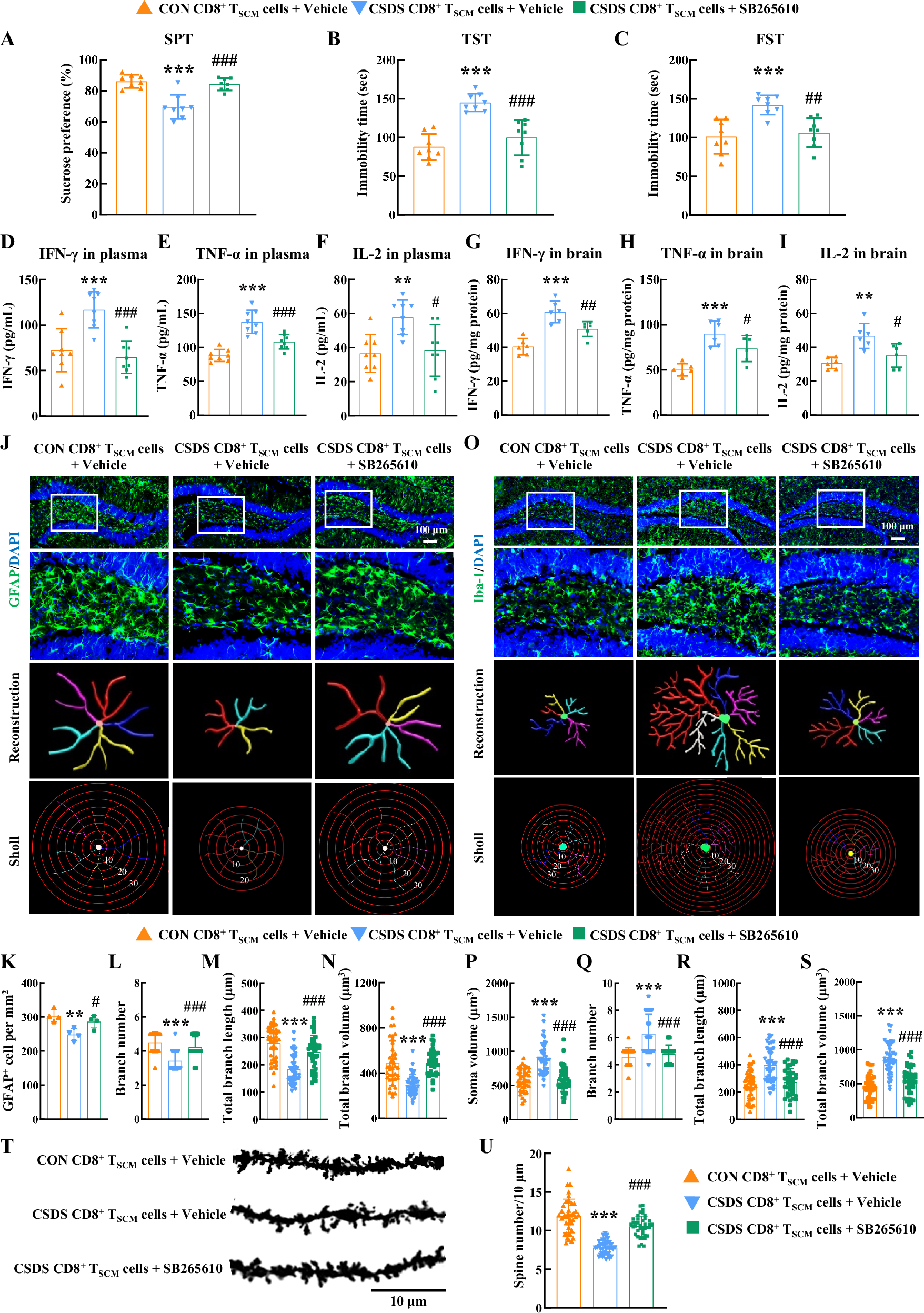
Fig. 7: Blockage of CXCR2 alleviated neuroinflammation and improved depressive symptoms.

The depressive-like behaviors of recipient Rag1−/− mice were evaluated by the SPT (A), TST (B), and FST (C). ***P < 0.0001 (A), ***P < 0.0001 (B) and ***P = 0.0006 (C) versus the control CD8+ TSCM cells+Vehicle group, ###P < 0.0001 (A), ###P <0.0001 (B) and ##P = 0.0016 (C) versus the CSDS CD8+ TSCM cells+Vehicle group, n = 8/group. The level of IFN-γ (D), TNF-α (E) and IL-2 (F) in plasma detected by ELISA. ***P = 0.0006 (D), ***P < 0.0001 (E) and **P = 0.0078 (F) versus the control CD8+ TSCM cells+Vehicle group, ###P = 0.0001 (D), ###P = 0.0003 (E) and #P = 0.0102 (F) versus the CSDS CD8+ TSCM cells+Vehicle group, n = 8/group. The level of IFN-γ (G), TNF-α (H) and IL-2 (I) in brain tissue detected by ELISA. ***P < 0.0001 (G), ***P = 0.0001 (H) and **P = 0.0025 (I) versus the control CD8+ TSCM cells+Vehicle group, ##P = 0.0074 (G), #P = 0.0332 (H) and #P = 0.0408 (I) versus the CSDS CD8+ TSCM cells+Vehicle group, n = 6/group. SB265610 treatment alleviated the astrocyte dysfunction induced by CD8+ TSCM cells isolated from stressed mice. Representative images showing astrocyte immunostaining for GFAP in the Rag1−/− mouse hippocampus, followed by three-dimensional reconstruction and Sholl analysis (J); Quantification of GFAP-positive cells per square millimeter (K); Average branch number (L), total branch length (M), and total branch volume (N) in the hippocampus. **P = 0.0055 (K), ***P < 0.0001 (L), ***P < 0.0001 (M) and ***P < 0.0001 (N) versus the control CD8+ TSCM cells+Vehicle group, #P = 0.0286 (K), ###P < 0.0001 (L), ###P < 0.0001 (M) and ###P < 0.0001 (N) versus the CSDS CD8+ TSCM cells+Vehicle group, n = 40 cells from 4 mice per group. SB265610 treatment inhibited pathological CD8+ TSCM cell-induced microglial activation. Representative images showing microglial immunostaining for Iba-1 in the Rag1−/− mouse hippocampus, followed by three-dimensional reconstruction and Sholl analysis (O); Average soma size (P), branch number (Q), total branch length (R), and total branch volume (S). ***P < 0.0001 (P), ***P < 0.0001 (Q), ***P < 0.0001 (R) and ***P < 0.0001 (S) versus the control CD8+ TSCM cells+Vehicle group, ###P < 0.0001 (P), ###P < 0.0001 (Q), ###P < 0.0001 (R) and ###P < 0.0001 (S) versus the CSDS CD8+ TSCM cells+Vehicle group, n = 40 cells from 4 mice per group. Golgi staining (T) and quantification (U) of dendritic spines in the hippocampal. ***P < 0.0001 (U) versus the control CD8+ TSCM cells+ Vehicle group, ###P < 0.0001 (U) versus the CSDS CD8+ TSCM cells+Vehicle group, n = 40 neurons from 4 mice per group. A–I, K–N, P–S, UOne-way ANOVA followed by two-sided Holm-Sidak post hoc multiple comparison test. A–I, K–N, P–S, U Data were presented as mean ± SD. Source data are provided as a Source Data file. CON control, CSDS chronic social defeat stress, CD8+ TSCM cells stem cell-like memory CD8+ T cells, SPT sucrose preference test, TST tail suspension test, FST forced swim test, GFAP glial fibrillary acidic protein, Iba-1 Ionized calcium-binding adapter molecule 1.