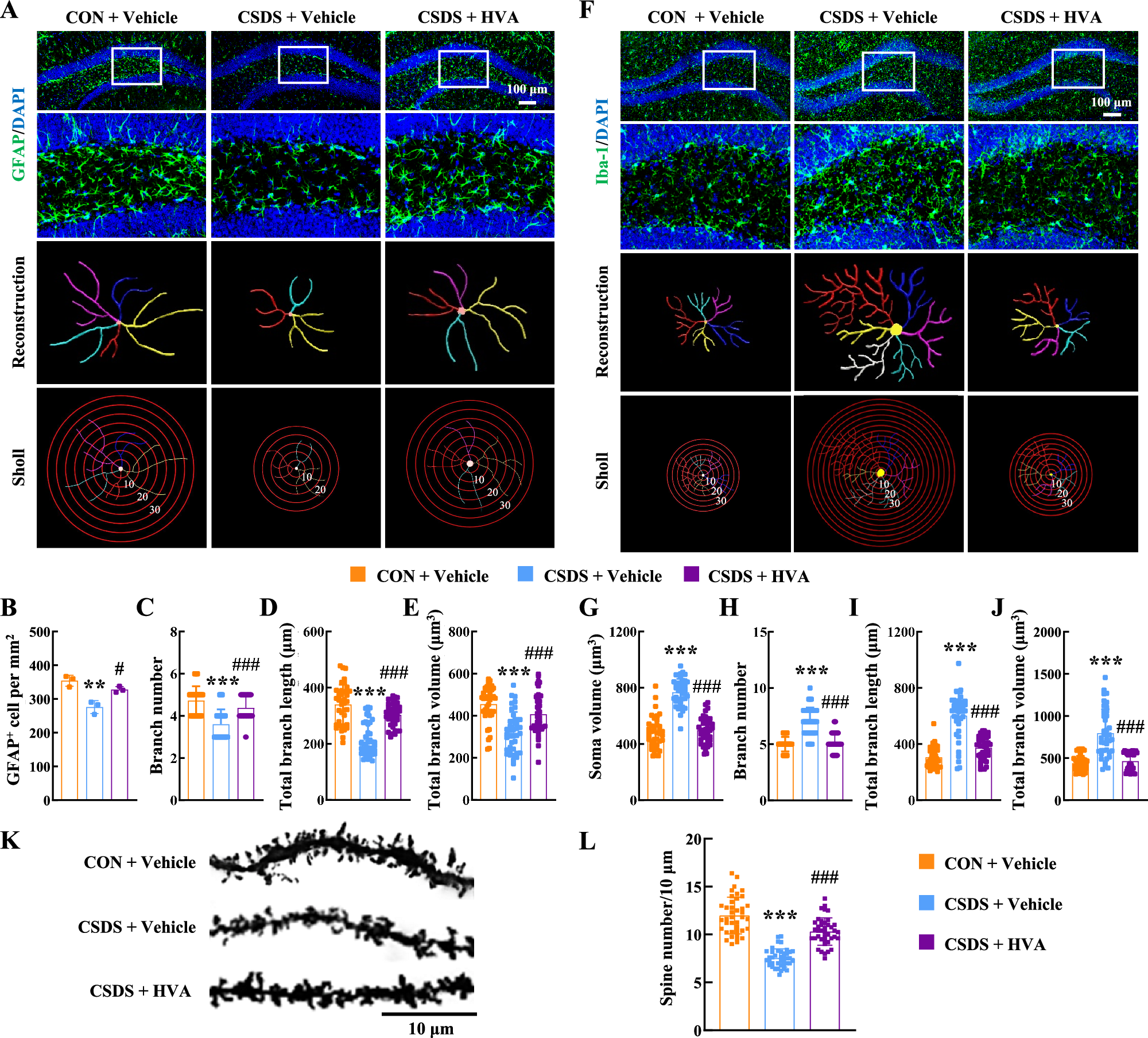
Fig. 8: HVA alleviates depression through inhibition of neuroinflammation and enhancement of neuronal plasticity.

HVA treatment alleviated the astrocyte dysfunction induced by CSDS. Representative images showing astrocyte immunostaining for GFAP in hippocampus, followed by three-dimensional reconstruction and Sholl analysis (A); Quantification of GFAP-positive cells per square millimeter (B); Average branch number (C), total branch length (D), and total branch volume (E) in the hippocampus. **P = 0.0025 (B), ***P < 0.0001 (C), ***P < 0.0001 (D) and ***P < 0.0001 (E) versus the CON+Vehicle group, #P = 0.0126 (B), ###P < 0.0001 (C), ###P < 0.0001 (D) and ###P < 0.0001 (E) versus the CSDS+Vehicle group, n = 40 cells from 3 mice per group. HVA treatment inhibited CSDS-induced microglial activation. Representative images showing microglial immunostaining for Iba-1 in hippocampus, followed by three-dimensional reconstruction and Sholl analysis (F); Average soma size (G), branch number (H), total branch length (I), and total branch volume (J). ***P < 0.0001 (G), ***P < 0.0001 (H), ***P < 0.0001 (I) and ***P < 0.0001 (J) versus the CON+Vehicle group, ###P < 0.0001 (G), ###P < 0.0001 (H), ###P < 0.0001 (I) and ###P < 0.0001 (J) versus the CSDS+Vehicle group, n = 40 cells from 3 mice per group. Golgi staining (K) and quantification (L) of dendritic spines in the hippocampal. ***P < 0.0001 (L) versus the CON+Vehicle group, ###P < 0.0001 (L) versus the CSDS +Vehicle group, n = 40 neurons from 4 mice per group. B–E, G–J, L one-way ANOVA followed by two-sided Holm-Sidak post hoc multiple comparison test. B–E, G–J, L data were presented as mean ± SD. Source data are provided as a Source Data file. CON control, CSDS chronic social defeat stress, HVA homovanillic acid, GFAP glial fibrillary acidic protein, Iba-1 Ionized calcium-binding adapter molecule 1.