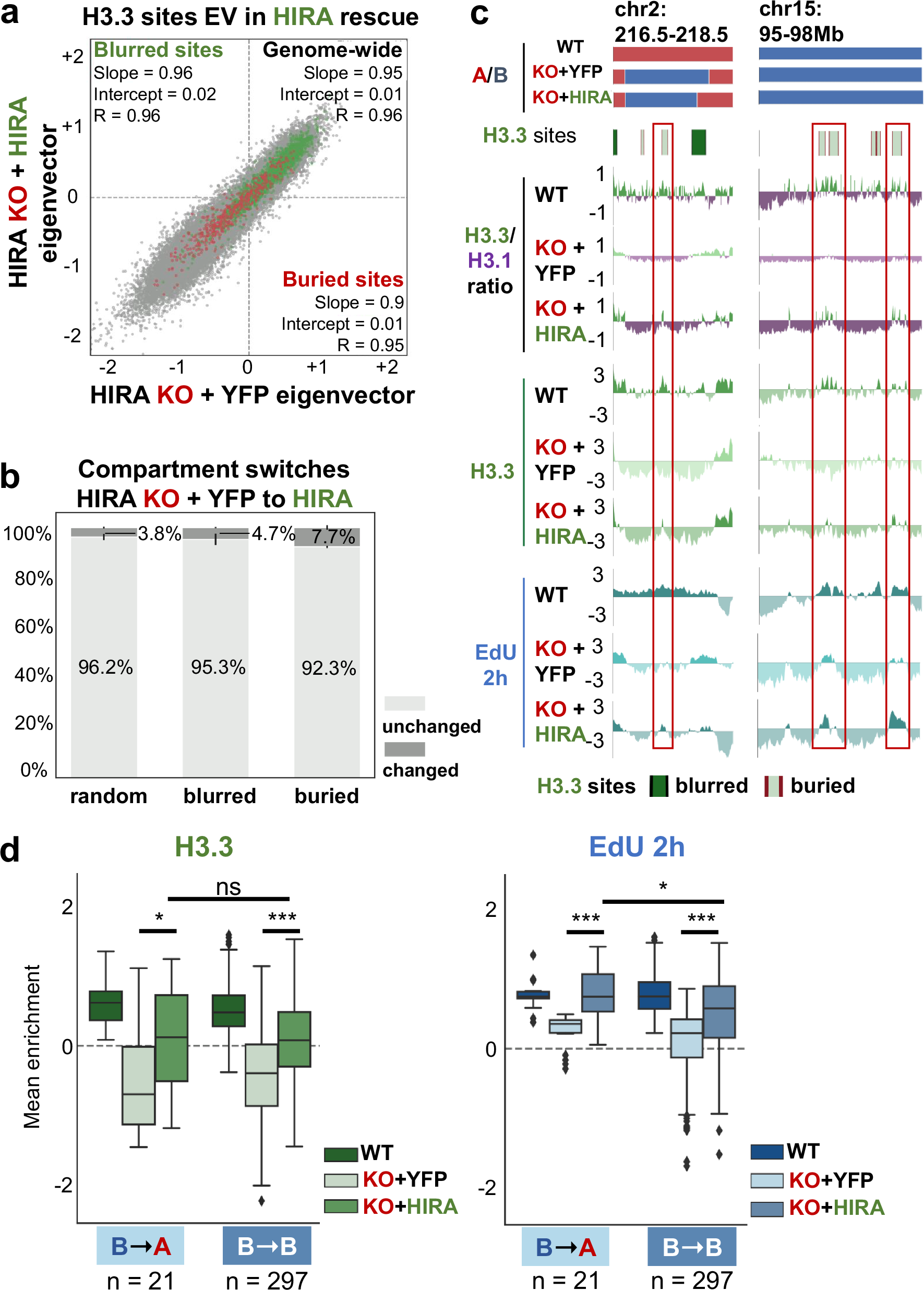
Fig. 6: HIRA rescue recovers H3.3 pattern and early initiation at buried sites without compartment reversal.
From: HIRA defines early replication initiation zones independently of their genome compartment

a Comparison of EV1 distribution genome-wide (50 kb bins, n = 40887, grey) and at blurred (n = 2382, green) and buried (n = 439, red) sites between HIRA KO + YFP (control) and HIRA rescue. Slope, intercept and R from linear regression are noted for each set. b Proportions of blurred and buried sites which remain in the same compartment (unchanged, light grey) or undergo a switch (changed, dark grey) from HIRA KO + YFP (control) to HIRA rescue. A set of randomised size-matched sites was quantified as control. c Compartment assignment, H3.3 site location (blurred/buried in dark/light green, respectively), H3.3/H3.1 ratio and enrichment of H3.3 and EdU 2 h at representative regions from WT (as reference), HIRA KO rescue with YFP (control) and HIRA. Shown are a set of buried sites which shift from A-to-B after HIRA KO and remain B after rescue (left, cf. Supplementary Figs. 3c, 5c) and a set of buried sites which are always in compartment B (right, cf. Figs. 1b, 2a). Note that EdU 2 h rescue is detected specifically at buried sites which increase H3.3 enrichment and H3.3/H3.1 ratio. d Mean H3.3 and EdU 2 h in S enrichment from WT (as reference) and HIRA KO rescue with YFP (control) and HIRA cells at buried sites that switched from B-to-A (n = 21) or remained in B (n = 297) from HIRA KO rescue with YFP (control) to HIRA. The boxplot centre is the median, the bounds of the box are the first and third quartiles and the whiskers extend to 1.5x IQR. Source data are provided as a Source data file. Enrichment relative to input was calculated at 10 kb bins as z-score of log2 IP/input. H3.3/H3.1 ratio, H3.3 and EdU 2 in S enrichment (z-score of log2 IP/input ratio of cpm) are shown at 10 kb bins smoothed over 3 non-zero bins. Two-tailed Mann-Whitney U test corrected for multiple testing by FDR (5% cut-off) was used to determine significance of differences between HIRA KO rescue with YFP (control) and HIRA or between HIRA KO + HIRA rescue signal in sites remaining in B or switching from B to A upon HIRA rescue. Significance was noted as: * (p < =0.05), ** (p < =0.01), *** (p < =0.001) for all comparisons. P values are for H3.3: KO + YFP vs HIRA at B-to-A p = 0.02, at B-to-B p = 2.76e-19 and B-to-A vs B-to-B KO + HIRA p = 0.56, and for EdU:: KO + YFP vs HIRA at B-to-A p = 4.76e-4, at B-to-B p = 1.40e-21 and B-to-A vs B-to-B KO + HIRA p = 0.05.