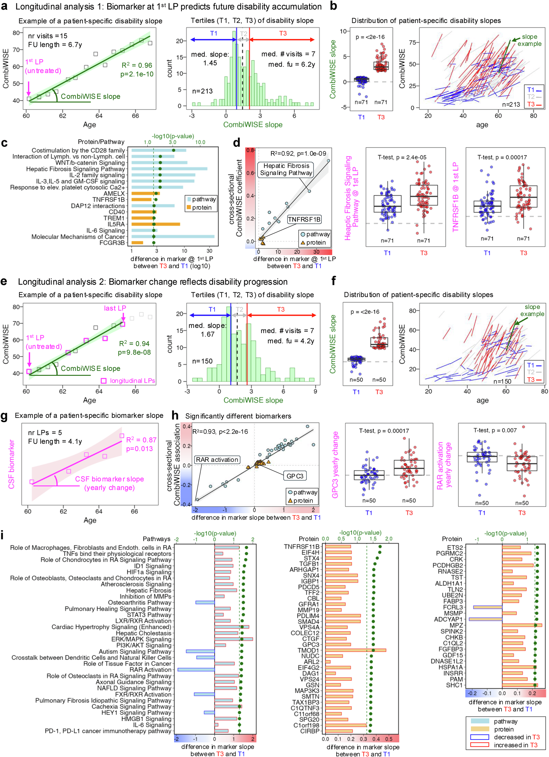
Fig. 8: Longitudinal analyses identify proteins that predict or reflect rates of disability accumulation in multiple sclerosis (MS).

a Longitudinal analysis of baseline biomarkers predicting disability accumulation. Left: example patient followed for 6.7 years (15 visits) showing positive correlation between disability measured by Combinatorial Weight-adjusted Disability Scale (CombiWISE, y-axis) and age (x-axis). First untreated lumbar puncture (LP) indicated by magenta arrow. The regression line with 95% confidence interval (CI) is shown (green/gray), characterized by the coefficient of determination (R²) and unadjusted p-value. Right: histogram of CombiWISE slopes in 213 patients, split into tertiles (T1, blue = slow accumulation; T3, red = fast accumulation). b Left: significant differences in CombiWISE slopes between T1 and T3 patients (Wilcoxon rank-sum test unadjusted p-value). Right: individual patient slopes showing separation of slow vs fast accumulators; patient from panel a highlighted in green. c Bar plot of proteins (orange) and pathways (blue) at first LP predicting disability accumulation. Green dots show false discovery rate (FDR)-corrected –log10 p-values from Wilcoxon tests comparing T3 vs T1. d Correlation between baseline biomarker differences (T3 vs T1) and cross-sectional CombiWISE associations, shown for proteins (orange triangles) and pathways (blue circles). Regression line with 95% CI (black/gray) characterized by R² and unadjusted p. Examples (Hepatic fibrosis signaling pathway, TNFRSF1B) shown in boxplots comparing T1 and T3 with unadjusted two-sample t-test p-values. e, f Longitudinal biomarker changes reflecting progression. Left: example patient (same as a), slopes calculated only between first untreated and last LPs (magenta squares). Right: histogram of CombiWISE slopes in 150 patients, with T1 vs T3 groups. Significant slope differences are shown (Wilcoxon test). Individual patient slopes highlighted (patient from e in green). g Regression of CSF biomarker (y-axis) vs age (x-axis) used to calculate biomarker slopes (yearly change). Magenta regression line with 95% CI shown. h Correlation between biomarker slope differences (T3 vs T1) and cross-sectional CombiWISE associations for proteins and pathways, with examples (GPC3, RAR activation pathway) showing unadjusted two-sample t-test p-values. i Bar plots of pathways (blue) and proteins (orange) with yearly changes differing between T3 and T1. Biomarkers decreased in fast progressors outlined in blue; increased in red. Green dots represent FDR-corrected -log10(p-value) of the two-sample Wilcoxon test assessing the null hypothesis of no difference in biomarker yearly change between patients in T3 and T1 groups. Boxplots in panels b, d, f, and h show medians, quartiles, and whiskers (1.5 × interquartile range [IQR]). All statistical tests were two-sided.