Fig. 3: Neuropsychological correlates of brain structure-function components.
From: Functional network collapse in neurodegenerative disease

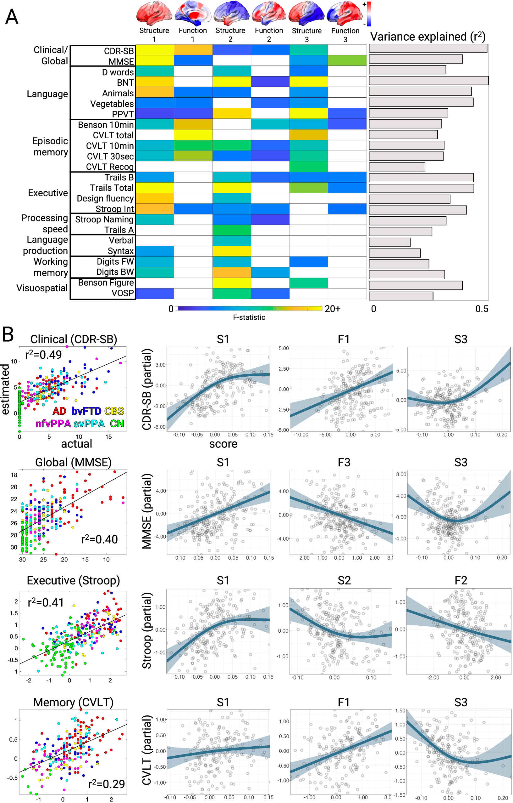
A Cognitive test score estimates based on a generalized additive model with brain structure-function component scores and covariates. The F-statistic for the structure and function terms in each model are shown when significant (p < 0.05, FDR-corrected) or trending (p < 0.05, uncorrected); the F-statistic is a positive-only one-sided test. The overall variance explained for each cognitive test is also shown. Brains show the weight of each region for structure components and the sum of region FC edge weights for function components. B Correlation between actual and estimated test scores for clinical dementia severity (CDR-SB), global cognition (MMSE), executive functioning (Stroop Interference), and episodic memory (California Verbal Learning Test, CVLT total). Test scores are presented with higher values representing worse performance, and converted to Z-scores for Stroop and CVLT. Partial effect plots are shown for three predictors of interest for each test. Positive relationships indicate a correlation between the positive structure/function pattern and the neuropsychological score. Shaded bands show the mean ± 2x standard errors of the fit (95% confidence interval). BNT Boston Naming Tes, PPVT Peabody Picture Vocabulary Test, VOSP Visual Object and Space Perception, AD Alzheimer’s Disease, bvFTD behavioral variant FTD, CBS corticobasal syndrome; nfvPPA: nonfluent variant primary progressive aphasia, svPPA semantic variant primary progressive aphasia, CN cognitively normal.