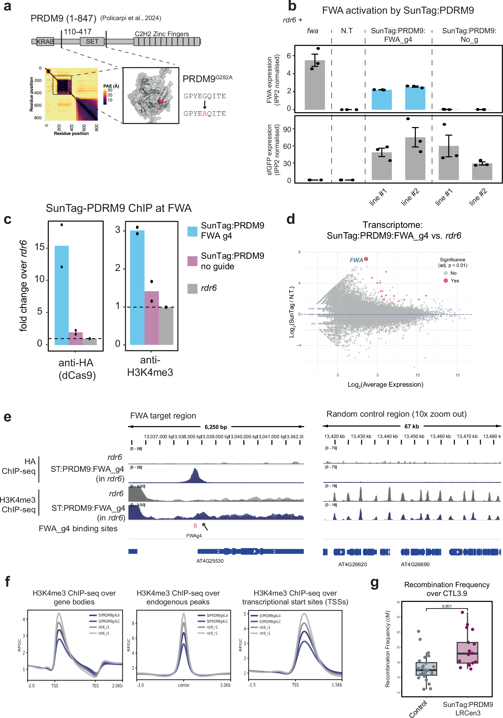
Fig. 4: SunTag-PRDM9 is sufficient for activation of FWA.

a Upper panel shows PRDM9 with catalytic SET domain (drawn approximately to scale). The lower left depicts a predicted alignment error (PAE) plot from AlphaFold3 prediction of the PRDM9 coding sequence with a box drawn around the region cloned into SunTag (amino acids 110–417). The lower right depicts the AlphaFold3 model for PRDM9110-417, with the amino acid change for dPRDM9 indicated (position shown in red). b RT-qPCR for FWA (upper panel) and the effector module (sfGFP, lower panel) for the genotypes indicated. Dots represent individual plants, with two independent T3 lines used per construct, 3 biological replicates per construct. Error bars represent SEM. c ChIP qPCR for the presence of SunTag (left panel) and H3K4me3 enrichment (right panel) over the TSS of FWA. d MA plot comparing the transcriptome of SunTag:PRDM9:FWA_g4 as compared to the non-transformed control (rdr6). Differentially expressed genes were defined using an adjusted p-value (Bonferroni method), shown in red (FDR < 0.01), with FWA labelled and enlarged for visibility. e Genome browser image showing efficient SunTag targeting and H3K4me3 enrichment at FWA and at a random genic control region. Biological replicate tracks from independent lines are overlaid. f H3K4me3 ChIP-seq metaplots over all genes, H3K4me3 endogenous peaks, and TSS regions. g Boxplot showing crossover recombination frequency over CTL3.9 in centiMorgans (p < 0.001, two-sample, two-sided t-test). Boxplots show the median, the interquartile range, whiskers extending to 1.5× the interquartile range, and individual data points plotted as dots. n = 24 for control, n = 17 for Suntag:PRDM9:LRCen3_g.