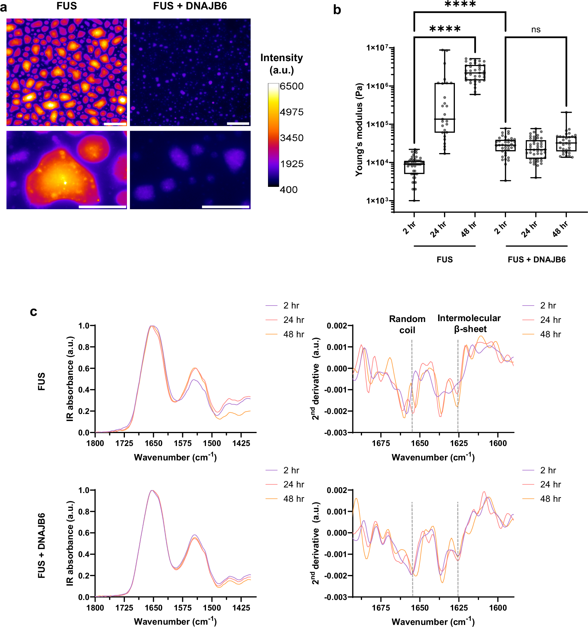
Fig. 5: pFTAA staining, AFM, and FTIR studies of the effect of DNAJB6 on FUS condensates.

a Aged FUS condensates have higher content of pFTAA-positive condensates than FUS with DNAJB6. pFTAA staining of mCherry-FUS and mCherry-FUS with DNAJB6 after 48 h, with corresponding zoom-in regions below. Scale bars correspond to 25 μm for top panels and 10 μm for bottom zoomed-in panels. a.u. is arbitrary units. b, c Complementary AFM and FTIR studies reveal that DNAJB6 has significant effects on the nanomechanical properties of aging FUS condensates but has modest effects on bulk IR spectral signatures. b Measurements of the Young’s (elastic) modulus of single condensates by AFM reveal that DNAJB6 prevents the progressive age-associated increase in elastic modulus in FUS only preparations. FUS only condensates undergo liquid-to-solid transitions characterized by a progressive increase in elastic modulus. In contrast, FUS + DNAJB6 condensates at 2 h have a higher elastic modulus than FUS only (consistent with the presence of β-sheet content measured via FTIR), but there is then no significant increase in Young’s modulus values at 48 h. All assays used 2 mM FUS, 0.34 mM DNAJB6, 50 mM NaCl, Brown-Forsythe and Welch ANOVA with Dunnett’s T3 test for multiple comparisons. ****P = < 0.0001, ****P = < 0.0001. ns not significant, **** p < 0.0001 FUS n = 51 (2 h), 27 (24 h), 37 (48 h); FUS + DNAJB6 n = 39 (2 h), 45 (24 h), 32 (48 h). Box plots show the median (center line), the interquartile range (IQR; box bounds represent the 25th and 75th percentiles), and minimum and maximum values (whiskers). c Bulk FTIR spectra (left) and the corresponding second derivatives (right) were obtained at 2, 24, and 48 h. This reveals that initially random coil FUS only condensates undergo a gradual increase in intermolecular β-sheet content at 24 and 48 h of ageing (top panel). Whereas, in the presence of DNAJB6, there is already the modest presence of intermolecular β-sheet at 2 h, but there is no further increase with aging (bottom panel). We also detect differences in the random coil peak position between the two preparations, indicating a different chemical environment of intrinsically-disordered polypeptide chains in the presence of DNAJB6.