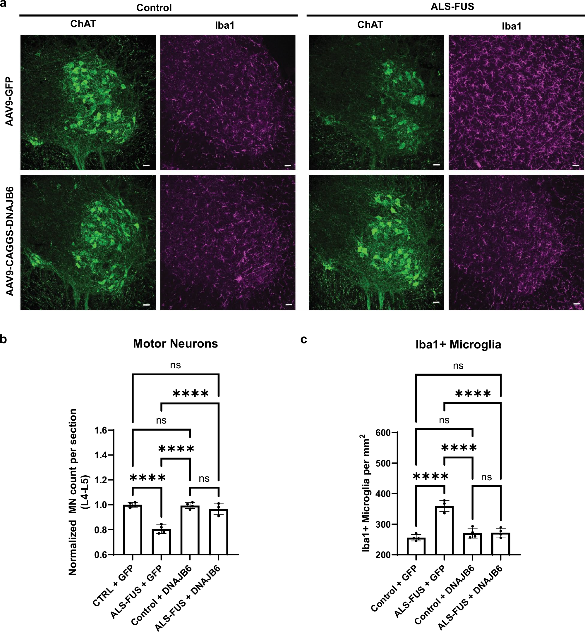
Fig. 8: DNAJB6 rescues FUS-mediated MN loss in a mouse model of ALS-FUS.

a Representative immunofluorescence staining of motor neurons (ChAT positive staining) and activated microglia (Iba1 positive staining) in control or ALS-FUS mice exposed to GFP or DNAJB6 containing constructs delivered via AAV9. Scale bar represents 50 microns. b, c Quantification of ChAT positive MNs and Iba1+ microglia at the L4-L5 spinal cord level normalized to the control mice provided GFP. All data are shown as mean ± s.d. and were gathered from 4 independently exposed mice. ****P = < 0.0001, ****P = < 0.0001, ****P = < 0.0001, ****P = < 0.0001, ****P = < 0.0001, ****P = < 0.0001. Comparisons were conducted with one-way ANOVA; ns = not significant, ****P < 0.0001.