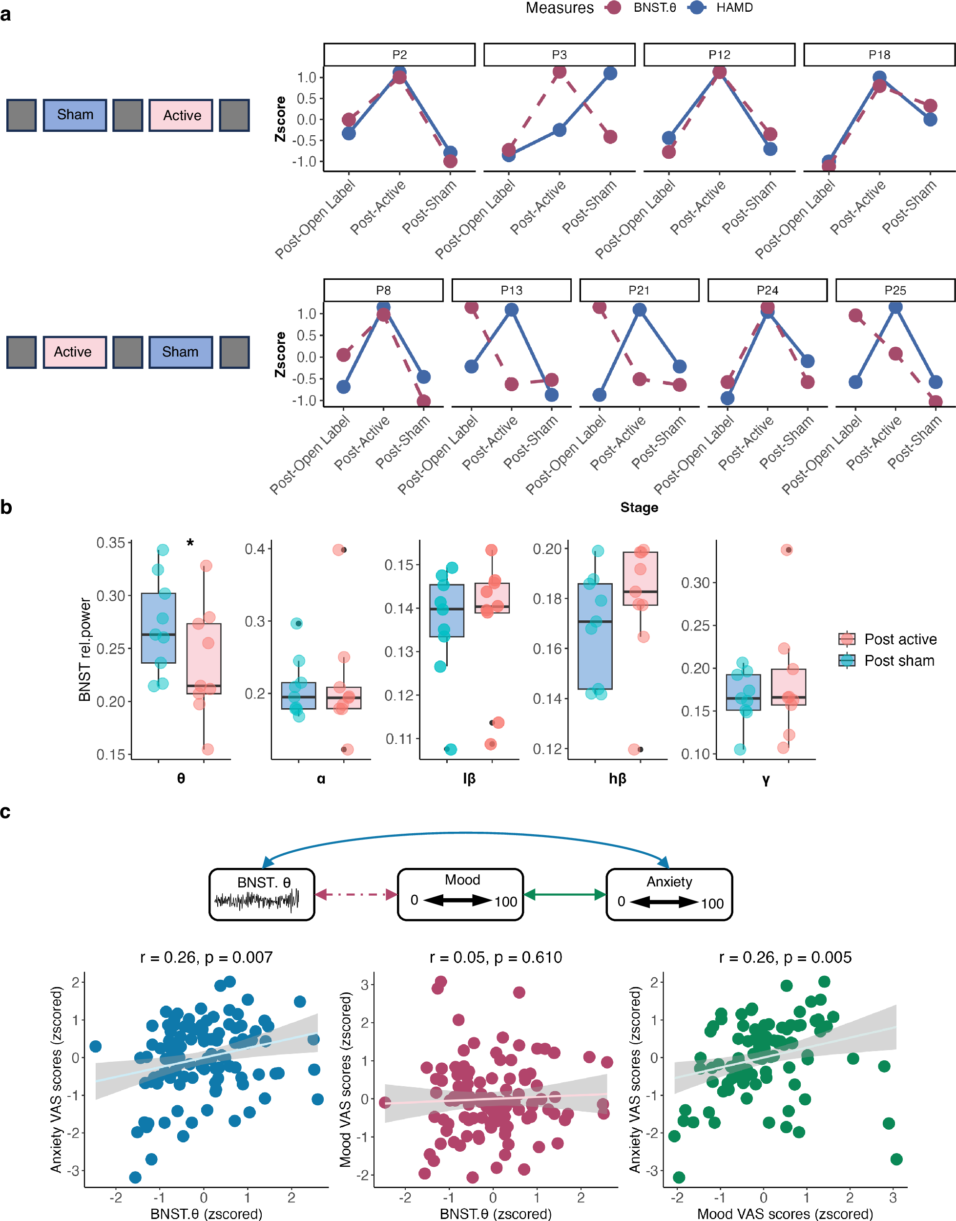
Fig. 4: BNST theta biomarker for longitudinal tracking.

a Simultaneous change of BNST theta power (red) and depression severity (HAMD, blue) in the randomized double-blind crossover phase. b BNST power across different frequency bands from post sham stimulation (2 weeks) stage to post active stimulation (2 weeks) stage (n = 9). Boxes show the interquartile range (25th–75th percentiles) with median as the center line. Whiskers extend to the most extreme data within 1.5 × IQR from the hinges; values beyond are plotted as grey points. *FDR adjusted p = 0.04 for Wilcoxon signed-rank sum test (two-sided). c Pearson’s correlations between BNST theta power, mood VAS score, and anxiety VAS scores (n = 110). Regression line shows the fitted mean, and shading represents 95% CI (two-sided). BNST bed nucleus of the stria terminalis, VAS visual analog scale, rel.power relative power.