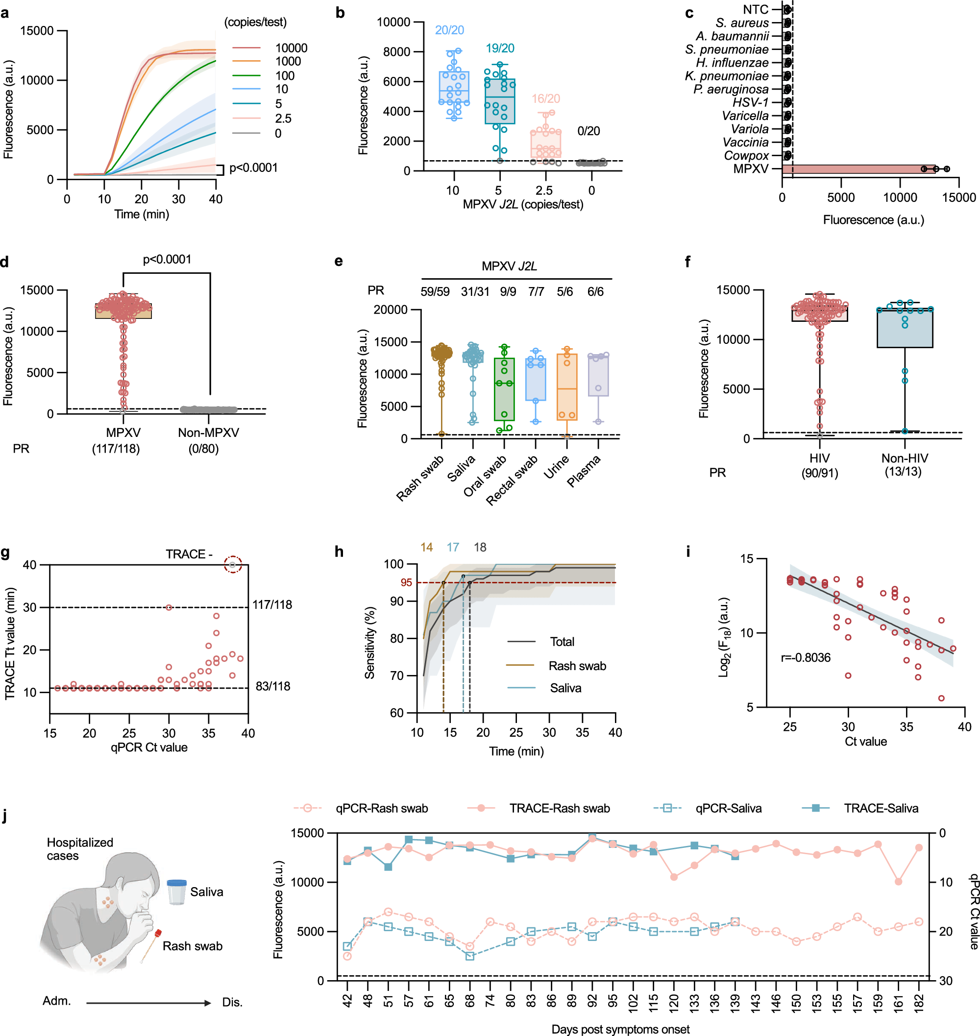
Fig. 3: Analytical and clinical characterization of the MPXV TRACE assay.
From: Thermally programmed one-pot CRISPR assay for on-site pandemic surveillance

a TRACE assay mean ± SD (shadow) signal kinetics with serially diluted MPXV J2L gene standards (n = 3/group). p values were calculated with two-tailed Wilcoxon signed-rank test to negative control. b TRACE reproducibility with replicate concentration standards (0 to 10 MPXV J2L gene copies/test; n = 20/group). c TRACE MPXV specificity vs. other orthopoxviruses and related pathogens (mean ± SD; n = 3/group). d TRACE signals and positive rate (PR) detected in 118 MPXV-positive and 80 MPXV-negative samples, (e) in specific MPXV-positive sample types, and (f) in HIV infected and non-HIV infected MPXV cases. Fourteen samples from five individuals with undisclosed HIV status were excluded from the HIV subgroup analysis. g TRACE time-to-threshold (Tt) values vs. qPCR Ct values for the 118 MPXV-positive samples. The false-negative urine sample was assigned a Tt value of 40 and marked by a dashed circle outline. h TRACE assay run time required to achieve 95% sensitivity in rash swab, saliva, and all specimen types. i Correlation between TRACE signal at 18 min (F18) and qPCR Ct value in MPXV-positive specimens with qPCR Ct values ranging from 25 to 40. j TRACE and qPCR results for serial rash swab and saliva specimens obtained from a representative MPXV case. Dashed lines indicate the thresholds for positive TRACE signal defined as the mean + 3×SD of the NTC group (0 copy/test). Created in BioRender. Dong, Y. (https://BioRender.com/fa1rvzx). In b, e, and f, box plots show median (centre line), interquartile range (box), whiskers indicating minima and maxima, with dashed lines marking cut-offs (also in c). In h, i shaded areas denote 95% CI. Source data are provided as a Source Data file.