Fig. 2: Electric field stretching of chromosomes and imaging native proteins bound to DNA.
From: Bacterial chromosome conformation and cell-free gene expression in synthetic 2D compartments

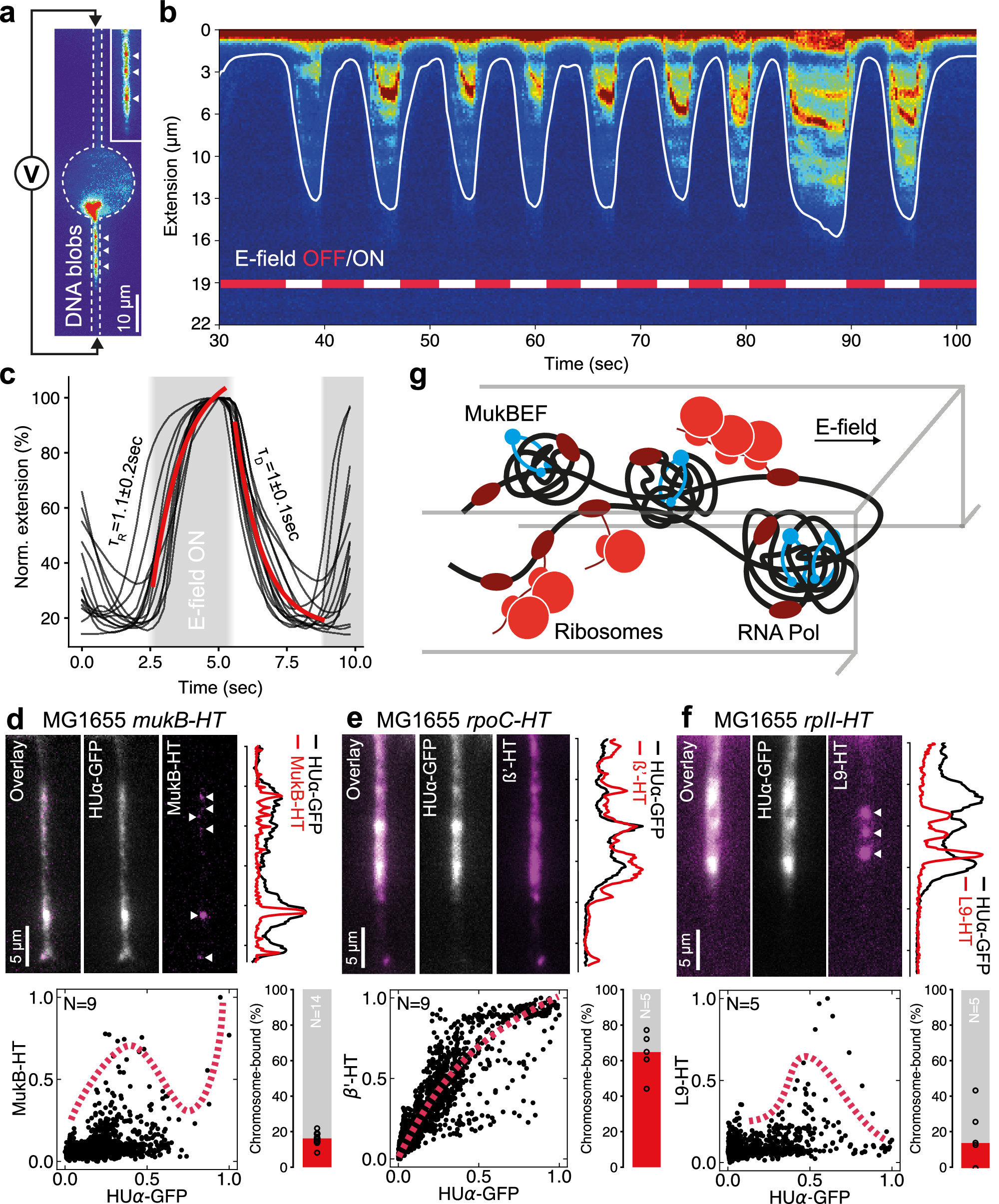
a Application of an electric field between two electrodes across a compartment loaded with a chromosome. Short chromosome segments pulled into the capillary revealed bright fluorescent HUα-GFP blobs (white arrowheads). b Repeated applications of the electric field (ON/OFF within a few seconds), and imaging of the HUα-GFP line profile along the lower capillary. The continuous white line indicates the DNA boundary detected by image processing. c Stretching and relaxing dynamics of the chromosome by repeated ON/OFF applications of the electric field (black lines), with a fit to mono-exponential rise and decay (red line). d–f (Top) Fluorescence snapshots of stretched segments from protein-bound chromosomes with a dual label of HUα-GFP and HaloTag (HT) fusions: d MukB (mukB-HT gene), e RNAP (rpoC-HT gene), and f ribosome (rpII-HT gene). Overlayed normalized dual color intensity profiles along the capillary on the right side of the images show: d spots of MukB aligned with DNA blobs (arrowheads), e uniform coverage of RNAPs on DNA, and f sparse bright spots of ribosomes excluded from DNA blobs (arrowheads). (Bottom) Scatter plot of an ensemble of measurements (N stretched chromosomes, as denoted) for each protein. The dashed red line is a guide to the eye. The fraction of chromosome-bound HT-fusion proteins is shown next to the scatter plot, computed from signals before and after lysis of single cells (N cells, as indicated in the bar graph and shown as black circles), with the red bar as median. g A sketch of the spatial organization of MukBEF, RNAP, and ribosomes, along the stretched bacterial chromosome, as deduced from d–f. Source data is provided as a Source Data file.