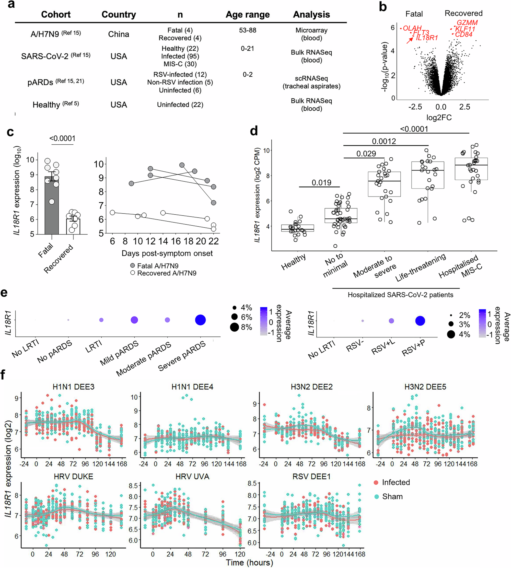
Fig. 1: High IL18R1 expression in patients with fatal H7N9 infection and with life-threatening complications of SARS-CoV-2 and RSV infection.

a Summary of disease cohorts, group sample sizes, age range and generated data used for analysis. b Volcano plot showing DEGs between fatal (left) and recovery (right) groups from whole blood microarray of early infection phase samples. c IL18R1 transcript expression levels (n = 4 per group at early and late timepoint, mean ± SEM) across early and late time points in A/H7N9 patients. (d) Bulk RNA sequencing on whole blood from healthy volunteers and hospitalized patients with acute COVID-19 or MIS-C, aged <21 years (n = 143). IL18R1 expression levels in healthy individuals (n = 22) and hospitalized SARS-CoV-2 patients: no/minimal respiratory dysfunction (n = 43), moderate/severe (n = 25), life-threatening n = 23), diagnosed with MIS-C, as described76 (n = 30). P values were obtained from a model that controlled for days since symptoms onset, sex, whether a patient was previously healthy, steroid administration prior to sampling, bacterial co-infection, age, race and ethnicity, and were adjusted for multiple comparisons. e IL18R1 expression in single-cell RNA transcriptomic data acquired from tracheal aspirate samples obtained from RSV-infected children with no/mild (n = 5) or moderate/severe pARDS (n = 7) (left), and children with non-RSV-related infection but with moderate/severe pARDS (n = 5) as well as control children without acute LRTI or lung injury (n = 6) (right). Box plot hinges are the first and third quartiles (the 25th and 75th percentiles). The line between hinges corresponds to the media. Whiskers show ± 1.5 * IQR from the hinge (where IQR is the inter-quartile range) f IL18R1 expression across time for human challenge models of mild respiratory infections (H1N1 DEE3 n = 477, H3N2 DEE2 n = 355, HRV Duke n = 471, RSV DEE4 n = 420)22. Smooth curves fit using a LOESS model. Shaded bands show the 95% confidence interval. Linear mixed models were used to test for effects of time, infection status, and the interaction of time with infection status, with subject included as a random effect. Infection status was not significant for any study.