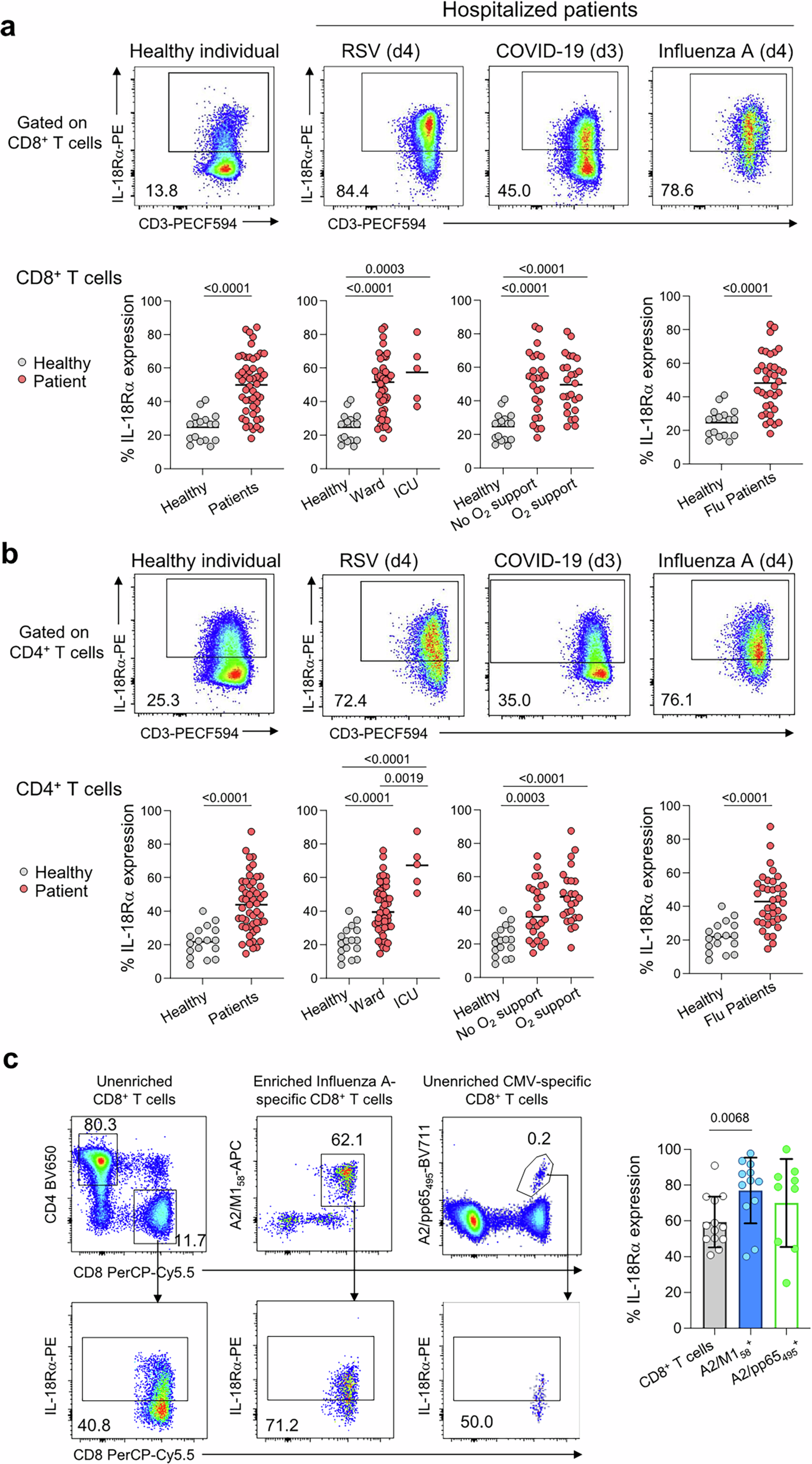
Fig. 2: High surface expression of IL-18Rα on human CD8 T cells, CD4 T cells and tetramer+ CD8 T cells during severe respiratory disease.

IL-18Rα on human a CD8 T cells, b CD4 T cells and c tetramer+ CD8 T cells. a, b Representative FACS plots of surface IL-18Rα expression on CD8 T cells and CD4 T cells in a healthy individual and in hospitalized RSV, COVID-19 and influenza A patients are shown; d: days post disease onset. Graphed IL-18Rα expression in healthy individuals (n = 17) and patients hospitalized with influenza A (n = 37), influenza B (n = 1), RSV (n = 4) and COVID-19 (n = 2) at all visit (V) time points, grouped by ICU and ward or oxygen support is shown. IL-18Rα expression in healthy individuals versus influenza A patients is shown at hospital visit 1 (V1). Bars indicate median. Statistical significance was analysed using a two-tailed Mann-Whitney or Kruskal-Wallis. c Representative FACS plots of surface IL-18Rα expression on unenriched CD8 T cells (n = 13), tetramer-enriched influenza-specific A2/M158+CD8 T cells (n = 12) and unenriched CMV-specific A2/pp65495+CD8 T cells (n = 9) in influenza A patients. Graphed IL-18Rα expression in HLA-A2+ patients hospitalized with influenza A at acute timepoints (mean ± SD, two-tailed Wilcoxon matched-pairs signed rank test). Patient demographics are outlined in Supplementary Tables 1 and 2.