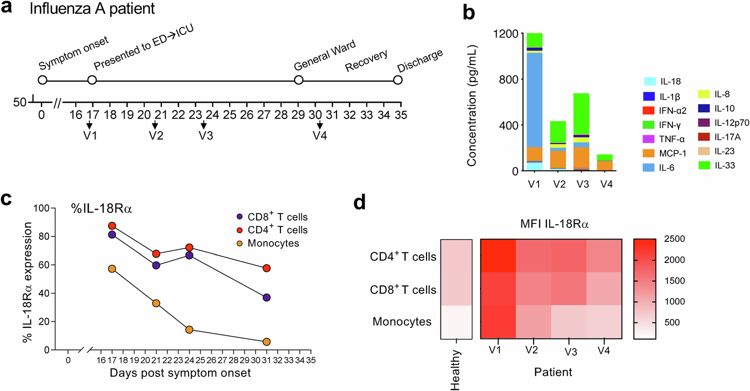
Fig. 3: High surface expression of IL-18Rα on T cells in a severe influenza A virus patient case.

a Timeline of influenza A infection, showing hospital admission to the Emergency Department (ED) and intensive care unit (ICU) on day 17 post disease onset (V1), recovery and admission to General Ward on day 29 and discharge on day 31. Blood samples were obtained on days 17 (V1), 21 (V2) and 24 (ICU, V3) and day 31 (General Ward, V4). b Proinflammatory cytokines and chemokines in patient sera. surface IL-18Rα expression by flow cytometry, shown as c %IL-18Rα expression and d mean fluorescence intensity (MFI) on CD8 T cells, CD4 T cells and monocytes in the influenza A patient.