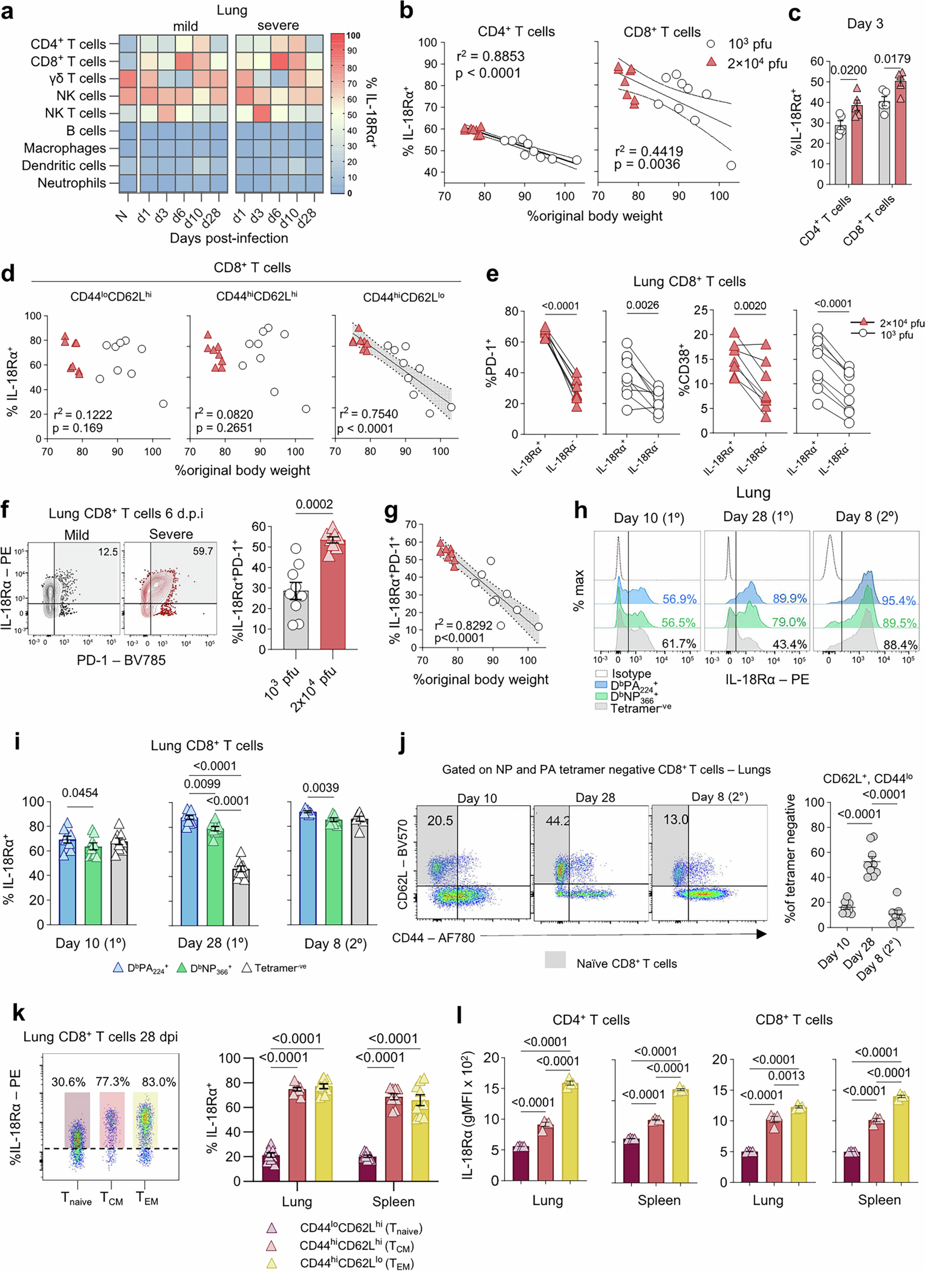
Fig. 4: High IL-18Rα expression on αβ T cells correlates with increased influenza disease severity.

a Mean frequency of IL-18Rα+ cells on innate and adaptive immune cells in the lung of naïve mice (N, n = 5) and on 1, 3, 6, 10, and 28 dpi in mild (n = 5) and severe groups (n = 4–5). b Correlation between body weight loss and IL-18Rα expression on CD4 and CD8 T cells in the lung, 6 dpi (grey bands show 95% CI). r2 = Pearson’s correlation coefficient. Data pooled from 2 independent experiments. c IL-18Rα+ T cell frequencies in lungs at 3 dpi (n = 5 per group, mean ± SEM, two-tailed unpaired t-test). d Correlation between body weight loss and IL-18Rα on CD8 T cells based on CD44 and CD62L expression (Pearson’s correlation, 95% CI). e PD-1 and CD38 on IL-18Rα+ and IL-18Rα- CD8 T cells in mild (n = 9) and severe (n = 8) groups (two-tailed paired t-test) (left). Frequencies of IL-18Rα+PD-1+ CD8 T cells in the lung of mild (n = 9) and severe (n = 8) groups (mean ± SEM, two-tailed Mann-Whitney). f Co-expression of IL-18Rα and PD-1 in lungs of mild (n = 8) and severe group (n = 9) on day (mean ± SEM, two-tailed Mann-Whitney). g Correlation between body weight loss and frequencies of IL-18Rα+PD-1+ cells (Pearson’s correlation, 95% CI). h Representative histograms showing IL-18Rα on influenza-specific and non-specific CD8 T cells during acute (10 dpi) and memory (28 dpi) phases of primary IAV infection (2×104 pfu A/HKx31), and on 8 dpi following secondary challenge (105 pfu A/PR8). i IL-18Rα on DbPA224 and DbNP366 CD8 T cells and non-specific (tetramer-) CD8 T cells (RM one-way ANOVA, Geisser-Greenhouse and Tukey’s correction, n = 7–9, mean ± SEM). j Frequency of naïve cells within DbNP366 and DbPA224-tetramer negative CD8 T cells (n = 7–9, mean ± SEM, Holm-Sidak’s one-way ANOVA). IL-18Rα on different memory CD8 T cell subsets in the lung, 28 dpi. IL-18Rα+ k frequencies and l geometric mean fluorescence intensity (gMFI) in naïve (Tnaive, CD44-, CD62L+), central memory (TCM, CD44+CD62L+, light red) and effector memory (TEM, CD44+CD62L-, yellow) CD4 and CD8 T cell subsets in lung and spleen, 28 dpi (n = 4 per group, RM two-way ANOVA, Geisser-Greenhouse and Tukey’s correction, mean ± SEM). Data shown on 6, 10, and 28 dpi are from two independent experiments.