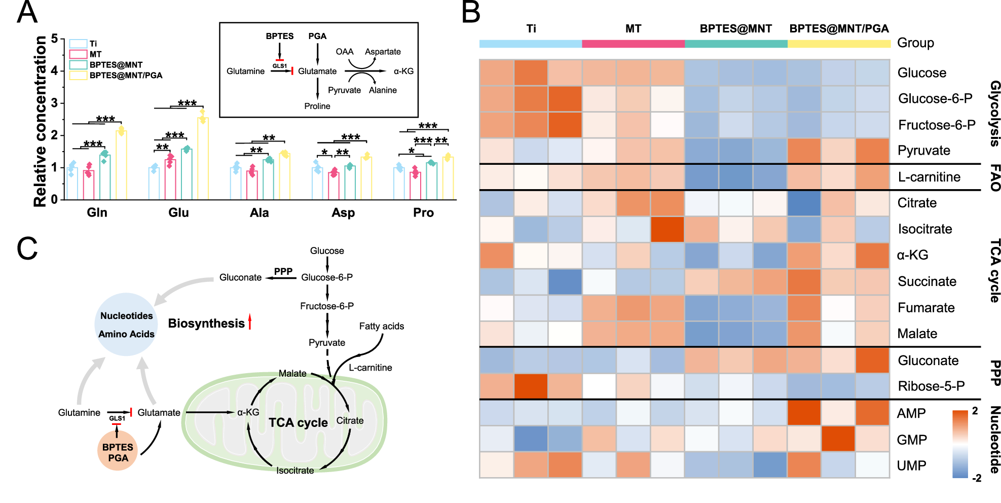
Fig. 5: BPTES@MNT/PGA regulated the metabolic profile of non-senescent MSCs.
From: Directed rescue strategy for enhanced implant osteointegration in aged rats

A Effectiveness of different samples on the metabolite concentration of glutamine metabolism (n = 5 biologically independent samples per group). The schematic of BPTES@MNT/PGA on rescuing glutamine metabolism is shown in the box. B Heatmap represented differentially detected metabolites in different groups associated with glycolysis, FAO, TCA cycle, PPP, and anabolic metabolism. C Schematic illustration of metabolic profile in non-senescent MSCs regulated by BPTES@MNT/PGA. Data was presented as means ± SD (*p < 0.05, **p < 0.01, ***p < 0.001). Data analysis was conducted utilizing one-way ANOVA with Tukey’s multiple comparison test. Exact P values were given in the Source data file. Source data are provided as a Source data file. Parts of the figure were drawn by using pictures from Servier Medical Art. Servier Medical Art by Servier is licensed under a Creative Commons Attribution 4.0 International License.