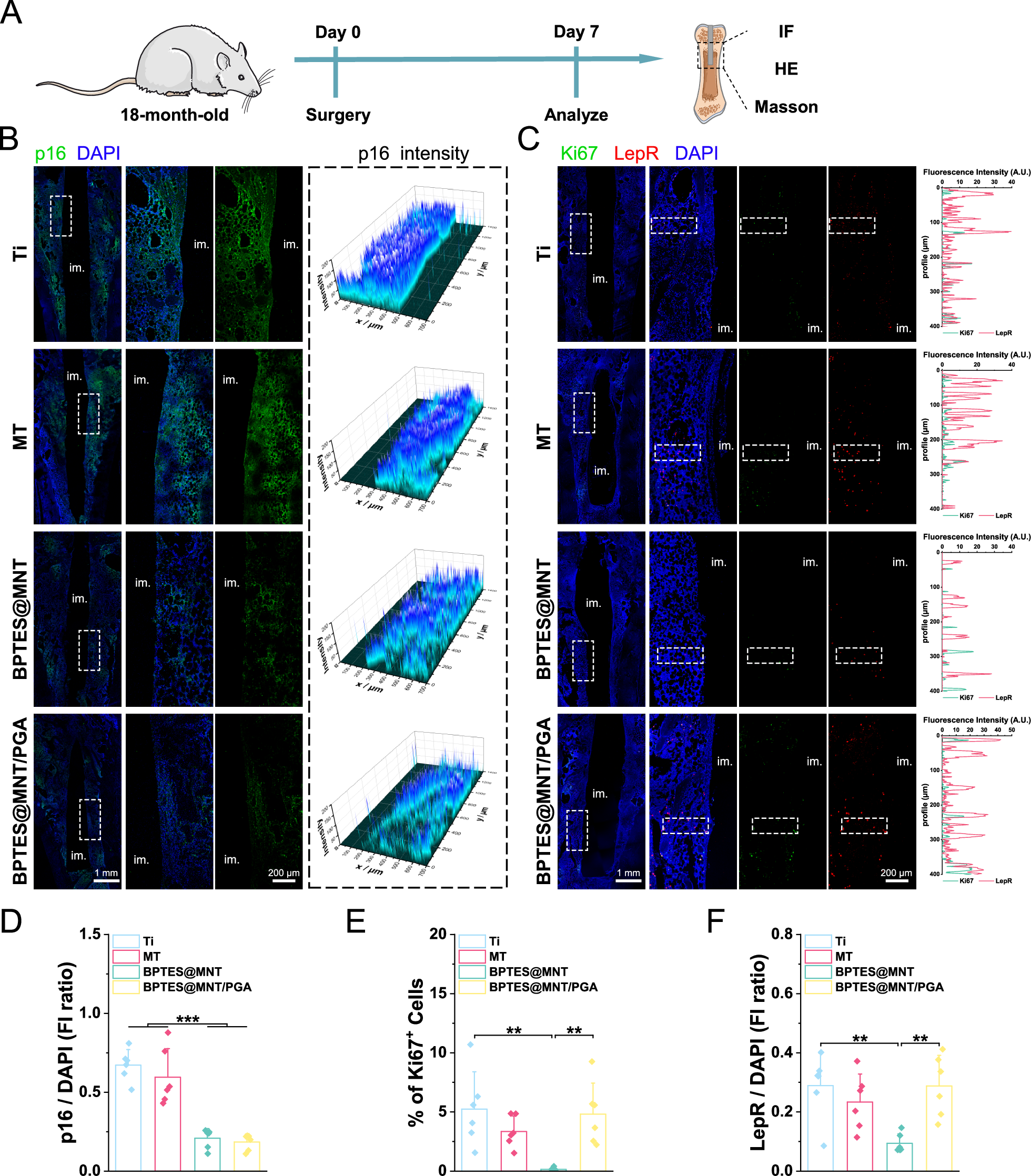
Fig. 7: BPTES@MNT/PGA eliminated the senescent cells and promoted the proliferation of endogenous stem cells in vivo.
From: Directed rescue strategy for enhanced implant osteointegration in aged rats

A Schematic illustration of in vivo analysis. B Representative fluorescence images and corresponding 3D profiles (White box selection area) of the intensity of p16 around implants. C Representative fluorescence images and colocalization analysis (White box selection area) of Ki67 and LepR around implants. D–F Quantitative statistics of Ki67, TUNEL, p16, and LepR around implants (n = 6 biologically independent samples per group). Key: im., implants. Data were presented as means ± SD (**p < 0.01, ***p < 0.001). Exact P values were given in the Source data file. Source data are provided as a Source data file. Parts of the figure were drawn by using pictures from Servier Medical Art. Servier Medical Art by Servier is licensed under a Creative Commons Attribution 4.0 International License.