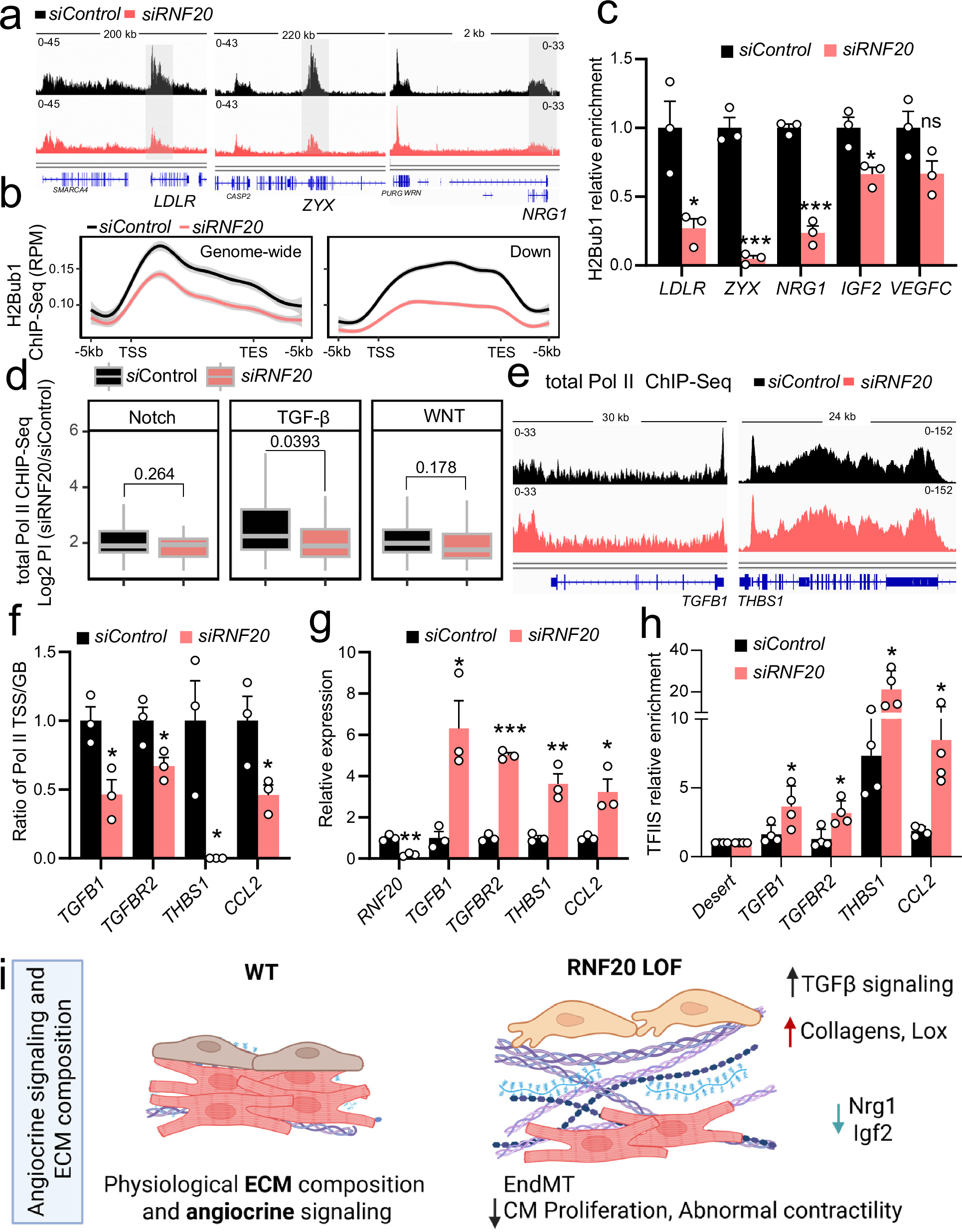
Fig. 10: RNF20 restrains Pol II pause release at TGF-β targets, while promoting growth factor gene expression via H2Bub1.

a Genome tracks of H2Bub1 ChIP-Seq reads in HUVECs transfected with control siRNA (siControl) of siRNA against RNF20 (siRNF20). The gray boxes highlight gene loci with lower H2Bub1 levels compared to neighboring genes. b Average genome-wide H2Bub1 ChIP-Seq signal as well as H2Bub1 ChIP-Seq signal at genes downregulated upon RNF20 LOF in both HUVECs and mESC-derived ECs. c H2Bub1 enrichment at LDLR, ZYX, NRG1, IGF2 and VEGFC and Pdk1 in HUVECs transfected with control siRNA (n = 3) or siRNA against RNF20 (n = 3), determined by H2Bub1 Chip-qPCR. d Log2 of the Pol II pausing index (PI) at genes involved in Notch (n = 63), TGF-β (n = 83) and WNT (n = 113) signaling. Pausing index was calculated from Pol II ChIP-Seq datasets of HUVECs transfected with control siRNA (n = 3) or siRNA against RNF20 (n = 3). Boxplots show the median (central line), the 25th and 75th percentiles (box), and the 5th and 95th percentiles (whiskers). P values were calculated using a two-sided Wilcoxon test. e Genome tracks of total Pol II ChIP-Seq reads in HUVECs transfected with control siRNA (siControl) of siRNA against RNF20 (siRNF20). f Ratio of the Pol II enrichment at the TSS and GB of TGFB1, TGFBR2, THBS1 and CCL2 in control (n = 3) and siRNF20 (n = 3) HUVECs, determined by Pol II Chip-qPCR. TSS, Transcription Start Site; GB, Gene Body (n = 3). g Relative mRNA expression of TGFB1, TGFBR2, THBS1 and CCL2 in control (n = 3) and siRNF20 (n = 3) HUVECs. h TFIIS enrichment at TGFB1, TGFBR2, THBS1 and CCL2 in control and siRNF20 HUVECs, determined by TFIIS Chip-qPCR (n = 4 independent ChIP experiments). i Model of the function of RNF20 in ECs for proper cardiac morphogenesis and function. Created in BioRender. Dobreva, G. (2025) https://BioRender.com/xfgieqh. Statistical analysis between two groups in (c, f, g, h) was performed using an unpaired two-tailed Student’s t-test. Data are shown as mean ± SEM. *p < 0.05, **p < 0.01, ***p < 0.001.