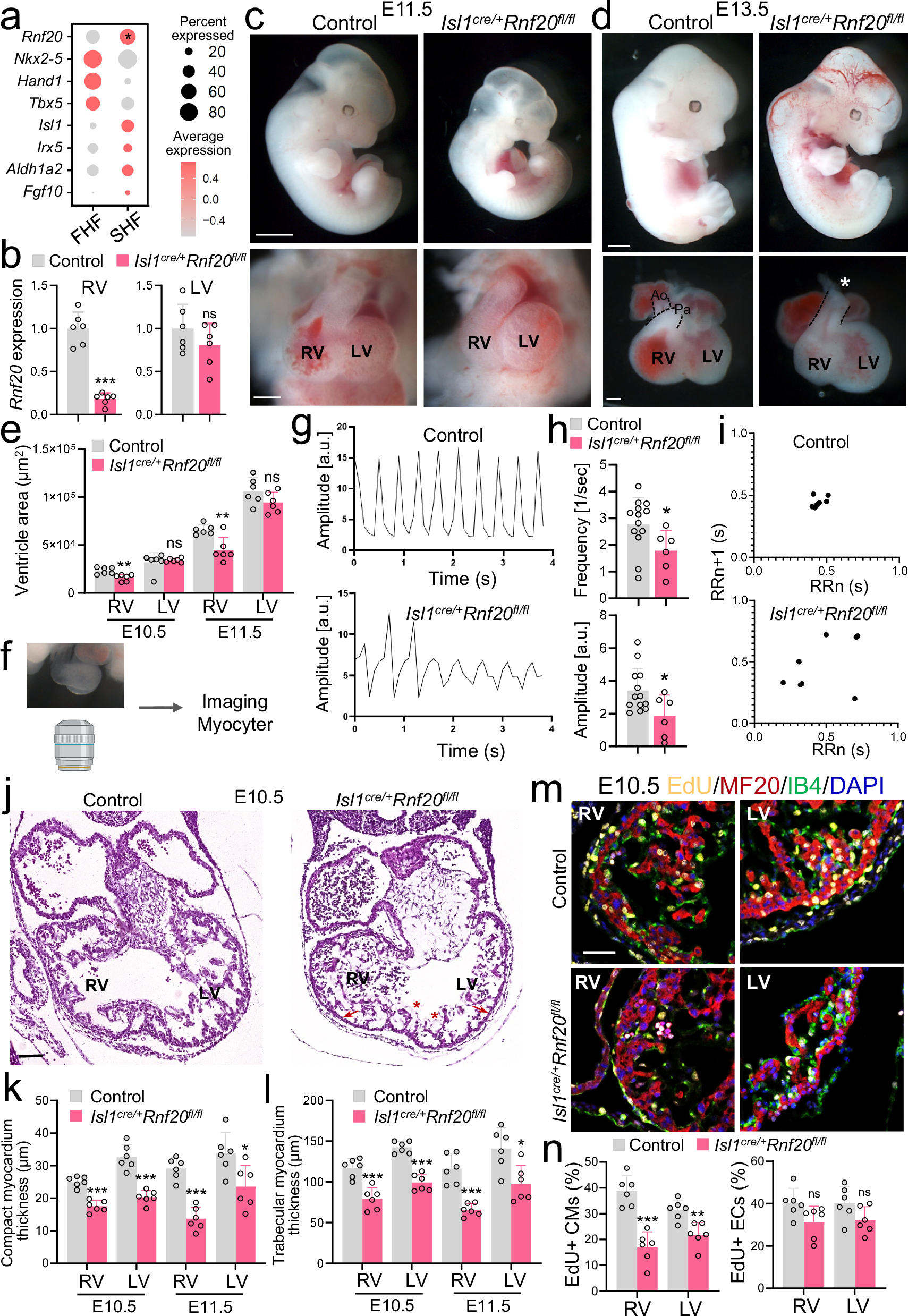
Fig. 2: Defects in SHF development upon Rnf20 ablation in Isl1+ cardiovascular progenitors.

a Dot plot of Rnf20 expression in FHF and SHF cells in E7.75 embryos50. FHF population were defined as cells sorted by Nkx2-5 with negligible expression of Isl1. SHF cells were sorted by Isl1. P = 0.021 calculated using the Wilcoxon test from FindMarkers. b Relative Rnf20 mRNA expression in dissected RV and LV of E10.5 control (n = 6) and Isl1cre/+Rnf20fl/fl hearts (n = 6). Gross appearance of control and Isl1cre/+Rnf20fl/fl embryos at E11.5 (c, top panel) and E13.5 (d, top panel). Frontal views of E11.5 (c, bottom panel) and E13.5 (d, bottom panel) control and Isl1cre/+Rnf20fl/fl hearts. Scale bars: c and d (top panels), 1 mm; c and d (bottom panels), 200 µm. Representative images showing pulmonary artery (Pa) and aorta (Ao) in wild-type embryos, and a single outflow vessel in the knockout (indicated by asterisk). e RV and LV size of control and Isl1cre/+Rnf20fl/fl hearts (n = 6 for E10.5, n = 6 for E11.5 per group). f, g Analysis of image sequences recorded on E10.5 control and Isl1cre/+Rnf20fl/fl hearts using MYOCYTER55 h Frequency and amplitude of image sequences recorded on E10.5 control (n = 13) and Rnf20 Isl1cre/+Rnf20fl/fl (n = 6) hearts using MYOCYTER55. i Poincaré plot of image sequences recorded on E10.5 control and Isl1cre/+Rnf20fl/fl hearts. j Histological analysis of E10.5 control and Isl1cre/+Rnf20fl/fl hearts. Red asterisks highlight abnormal endocardial cell morphology. Red arrows indicate reduced myocardial thickness. Scale bars, 200 µm. k RV and LV wall thickness of control and Isl1cre/+Rnf20-/fl E10.5 or E11.5 hearts (n = 6 hearts for all groups). l RV and LV trabecular myocardium thickness of control and Isl1cre/+Rnf20-/fl E10.5 or E11.5 hearts (n = 6 hearts for all groups). Immunostaining with EdU, anti-MF20 (CMs), anti-IB4 (ECs) and DAPI (nucleus) (m) and quantification of EdU-labeled CMs (EdU + /MF20+ cells) and EdU-labeled ECs (EdU + /IB4+ cells) in RV and LV of E10.5 control and Isl1cre/+Rnf20fl/fl embryos (n = 6) (n). Scale bars in (m), 50 µm. Statistical analysis between two groups in (b, e, h, i, k, l, n) was performed using an unpaired two-tailed Student’s t test. Data are shown as mean ± SEM. *p < 0.05, **p < 0.01, ***p < 0.001.