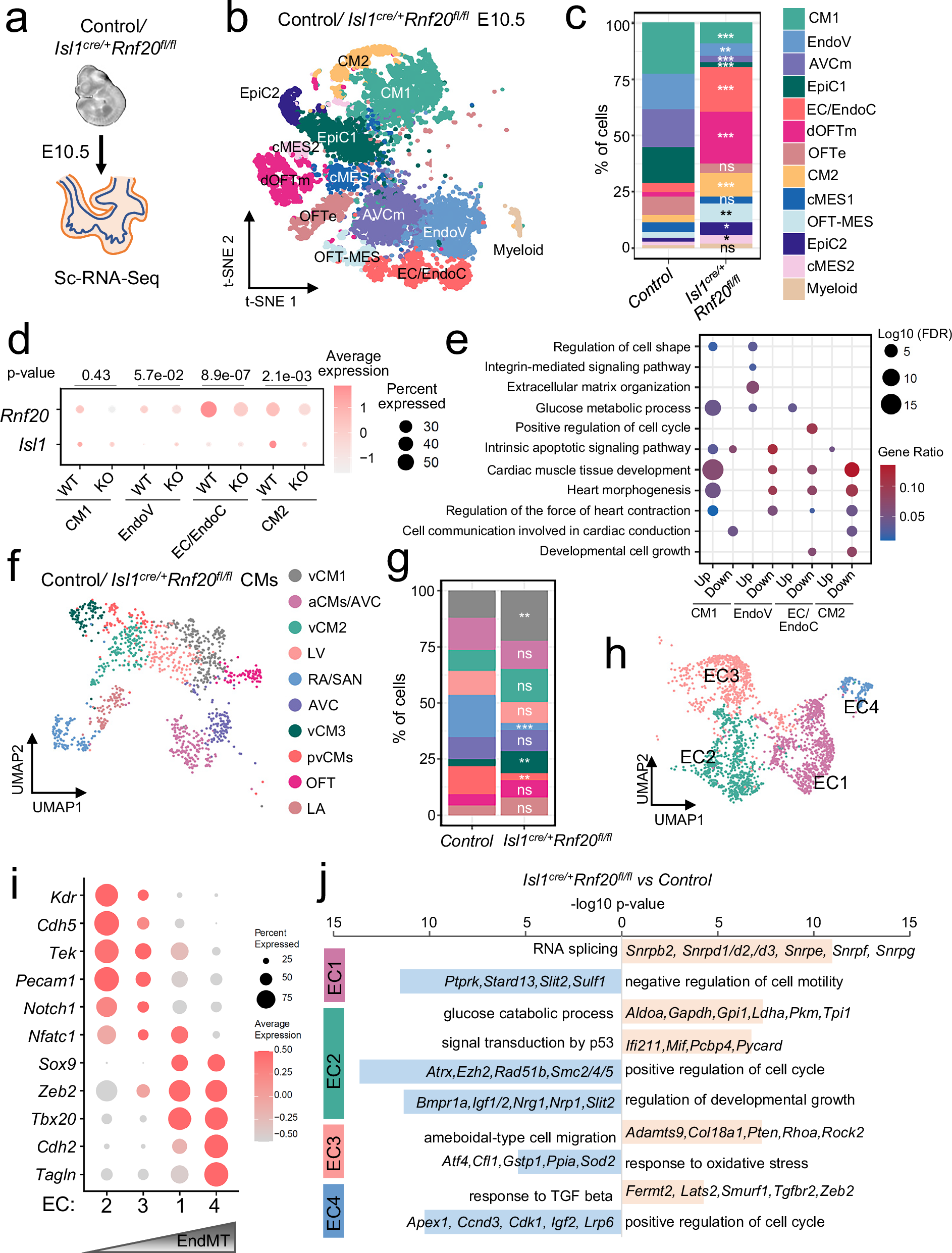
Fig. 3: Conditional deletion of Rnf20 in Isl1-derived cells alters cardiac cellular composition.

a Schematic representation of the heart dissection procedure used for scRNA-Seq. Hearts from five control and Isl1cre/+Rnf20fl/fl embryos (n = 5) were dissected for the experiment. b t-Stochastic neighbor embedding (t-SNE) plot of 10x genomics scRNA-Seq datasets of E10.5 control and Isl1cre/+Rnf20fl/fl hearts. CM1 and CM2, cardiomyocytes 1 and 2; EndoV endocardial valve cells, AVCm atrioventricular canal mesenchyme, EpiC1 and EpiC2 epicardial cells 1 and 2; EC/EndoC, endothelial cells/endocardial endothelial cells; dOFTm, dorsal outflow tract mesenchyme; dOFTe, dorsal outflow tract epithelium; cMES1 and cMES2, cardiac mesenchyme 1 and 2; OFT-MES, outflow tract mesenchyme; Myeloid cells. c Percentage of cells within the different clusters colored by cell types. P-values were calculated using a two-sided exact binomial test. d Dot plot showing Rnf20 and Isl1 expression in the selected cell populations from (b), separated by genotype. P-values were determined using the two-sided Wilcoxon rank-sum test provided by FindMarkers. e Dot plot depiction of representative gene ontology terms in genes up- and downregulated in the different CM and EC populations of Isl1cre/+Rnf20fl/fl compared to control hearts. Uniform Manifold Approximation and Projection (UMAP) plot showing the re-clustering of CM1 and CM2 from panel b (f) and bar plot showing the percentage of cells within the different clusters colored by cell type (g). P-values were calculated using a two-sided exact binomial test (*p < 0.05, **p < 0.01, ***p < 0.001). vCM1-3 ventricular cardiomyocytes 1-3, aCMs/AVC, atrial/ atrioventricular canal CMs, LV, left ventricle, RA/SAN, right atrium/sinoatrial node, pvCMs proliferative ventricular CMs, OFT outflow tract, LA left atrium. h UMAP analysis of EndoV, EC/EndoC and OFT-MES populations from panel b, presenting distinct EC populations. i Dot plot showing the expression of different endothelial and EndMT markers. j Representative GO terms in genes upregulated (light red) and downregulated (light blue) in the different EC populations in (i). P-values were calculated using a hypergeometric test as performed by Metascape (v.3.5).