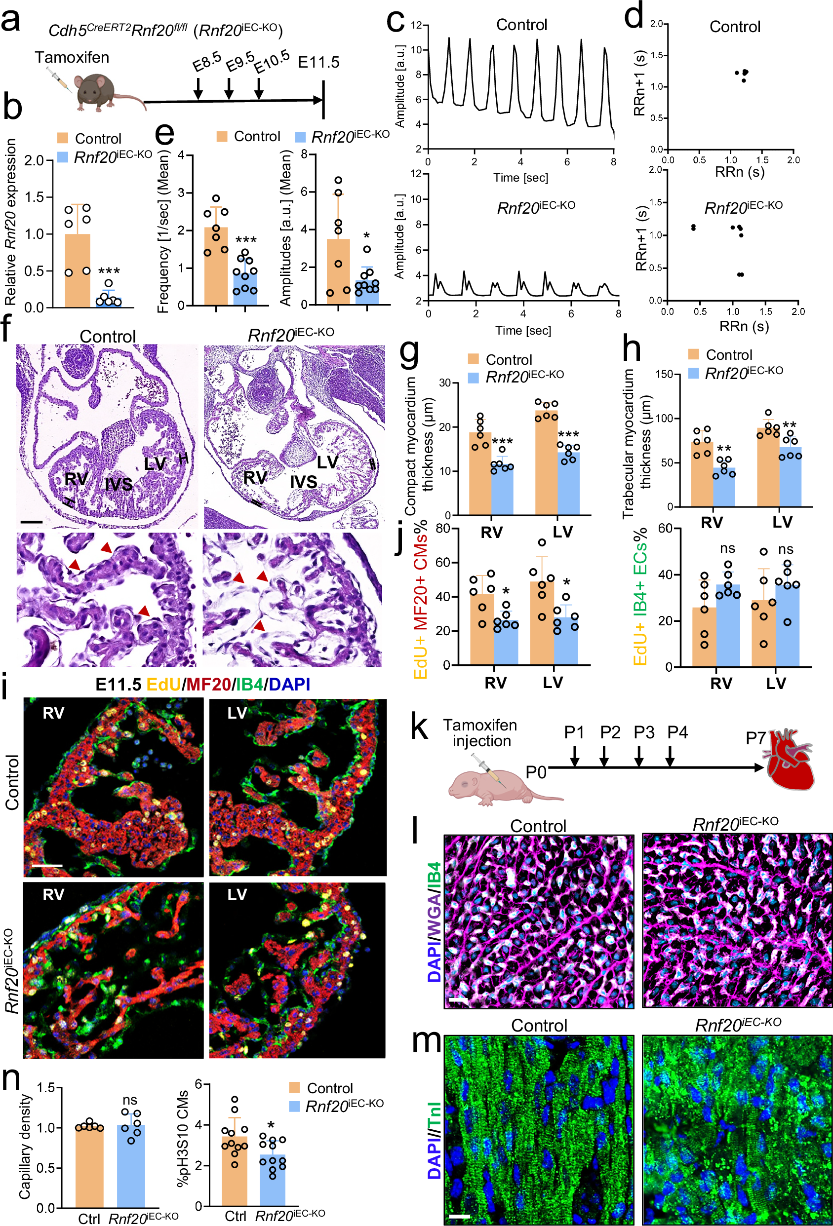
Fig. 4: Endothelial RNF20 is essential for heart development and function.

a Schematic representation of the experimental setup. Illustration of the mouse created in BioRender.com. Dobreva, G. (2025) https://BioRender.com/1ea0j8q. b Relative Rnf20 mRNA expression in ECs isolated from E11.5 control (Cdh5CreERT2neg-Rnf20fl/f, n = 6) and Rnf20iEC-KO (Cdh5CreERT2pos-Rnf20fl/fl, n = 6) embryos. c Analysis of image sequences recorded on control and Rnf20iEC-KO hearts using MYOCYTER. d Poincaré plot derived from image sequences recorded on E11.5 control and Rnf20iEC-KO hearts. e Frequency and amplitude extracted from image sequences recorded on E11.5 control (n = 7) and Rnf20iEC-KO (n = 9) hearts using MYOCYTER. f H&E staining of representative paraffin sections of E11.5 control and Rnf20iEC-KO hearts showing a thinner compact layer, less developed trabeculae, disorganized interventricular septum (left) and disorganized endocardial cells (red arrowheads in the bottom right panel). LV, left ventricle; RV, right ventricle; IVS, interventricular septum. Scale bars, 200 µm (whole heart), 50 µm (magnified regions). Quantification of the thickness of the compact (g) and trabecular myocardium (h) in control and Rnf20iEC-KO hearts (n = 6). Immunostaining with EdU, anti-MF20, anti-IB4 and DAPI (i) and quantification of EdU-labeled CMs (EdU + /MF20+ cells) and EdU-labeled ECs (EdU + /IB4+ cells) in RV and LV (j) of E11.5 control and Rnf20iEC-KO embryos (n = 6). Scale bars, 50 µm. k Schematic representation of the experimental setup for (k–n). Illustration of the pup created in BioRender.com. Dobreva, G. (2025) https://BioRender.com/q0n71hy. l Representative Image of P7 control and Rnf20iEC-KO heart sections co-stained with IB4, WGA and DAPI. Scale bars, 20 µm. m Representative Image of P7 control and Rnf20iEC-KO heart sections co-stained with DAPI and Troponin I. Scale bars, 20 µm. n Capillary density (ratio of the number of CM versus ECs) (left panel, n = 6 per group) and quantification of CMs positive for the mitotic marker phosphorylated-H3S10 (right panel, n = 11 per group) in control and Rnf20iEC-KO hearts. Statistical analysis between two groups in (b, e, g, h, j, n) was performed using an unpaired two-tailed Student’s t test. Data are shown as mean ± SEM. *p < 0.05, **p < 0.01, ***p < 0.001.