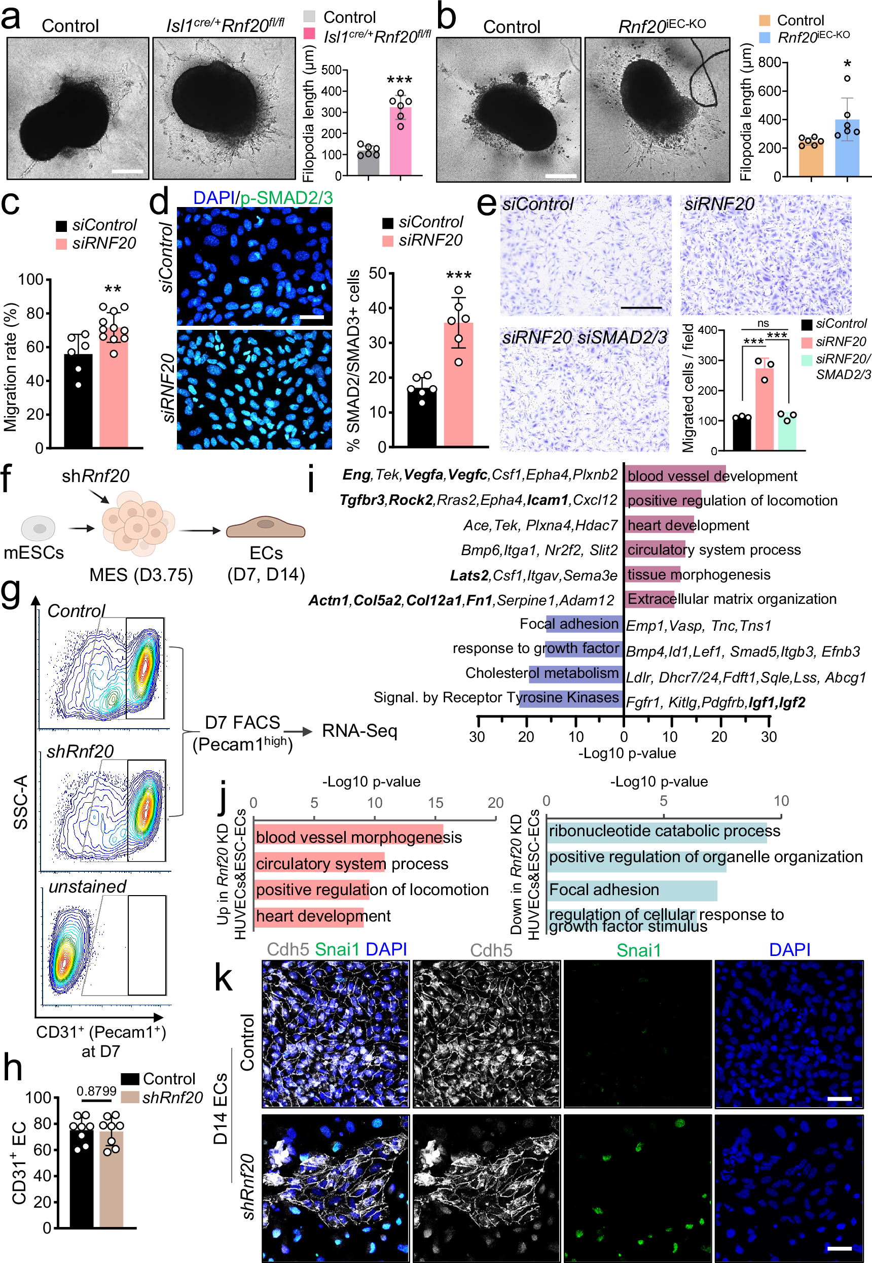
Fig. 6: Endothelial RNF20 inhibits EndMT.

Representative images of explants of proximal OFT from control (n = 6) and Isl1cre/+Rnf20fl/fl (n = 6) embryos (a), and control (n = 6) and Rnf20iEC-KO (n = 6) embryos (b) at E10.5 cultured on collagen gel (left panels) and quantification of the filopodia length of outgrowing mesenchymal cells (right panel). Scale bars, 500 µm. c Quantification of migration rate in scratch assay in HUVECs transfected with control siRNA (n = 6) or siRNA against RNF20 (n = 11). d Immunostaining with anti-pSMAD2/3 and DAPI (d) and quantification of pSMAD2/3-positive cells in HUVECs transfected with control siRNA (n = 6) or RNF20 siRNA (n = 6). Scale bars, 20 µm. e Boyden chamber migration assay and quantification of migrated HUVECs transfected with control siRNA (n = 3), siRNA against RNF20 (n = 3) or siRNF20 together with siRNAs against SMAD2 and SMAD3 (siRNF20/siSMAD2/3) (n = 3). Scale bars, 500 µm. f Schematic representation of the directed mESC differentiation system into ECs with lentiviral transduction of a control and shRnf20 construct at the mesoderm stage (mESC, mouse embryonic stem cell; MES, mesoderm). Created in BioRender. Dobreva, G. (2025) https://BioRender.com/n7zzqua. g Representative FACS analyses of Pecam1+ (CD31+) endothelial cells at day 7 of differentiation depicted in (f). Highly CD31-positive cells were FACS sorted for RNA-seq. h Percentage of Pecam1+ ECs at day 7, differentiated from ESCs transduced with control (n = 8) or shRnf20 construct (n = 8) at mesoderm stage. i Representative GO terms of genes enriched among significantly upregulated (violet) and downregulated (blue) genes in RNA-seq datasets of sorted Pecam1⁺ shRnf20 ECs versus control differentiated ECs (n = 2; padj <0.05). j Representative GO terms enriched among shared significantly upregulated (red) and downregulated (blue) transcripts (padj <0.05 for both datasets) upon RNF20 depletion in both HUVECs (n = 3) and mouse ESC differentiated ECs (n = 2). P-values were calculated using a hypergeometric test as performed by Metascape (v.3.5). k Immunostaining for Cdh5, Snai1 and DAPI of day 14 ECs derived from mESCs and representative images from three independent experiments with similar results. Scale bars, 40 µm. Statistical analysis in (a–d, h) was performed using an unpaired two-tailed Student’s t test, and in (e) using one-way ANOVA with Šídák’s correction. Data are shown as mean ± SEM. *p < 0.05, **p < 0.01, ***p < 0.001.