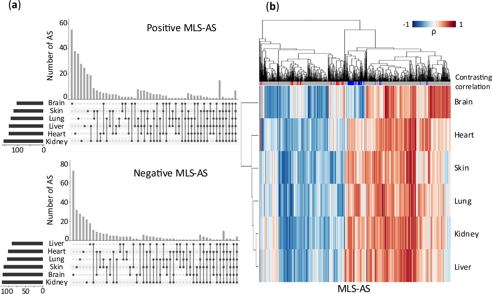
Fig. 4: Tissue specificity of MLS-associated alternative splicing events.
From: The implications of alternative splicing regulation for maximum lifespan

a Upset plots showing positive or negative MLS-correlated AS events identified in six tissues. b Hierarchical clustering of MLS-correlated AS events across tissues based on their Spearman correlation coefficients with maximum lifespans. Red or blue lines on the top grey bar denote AS events showing contrasting correlations between brains and other tissues. Red lines indicate positive correlations within the brain and negative correlations in the other five tissues. Blue lines indicate negative correlations within the brain and positive correlations in the other five tissues.