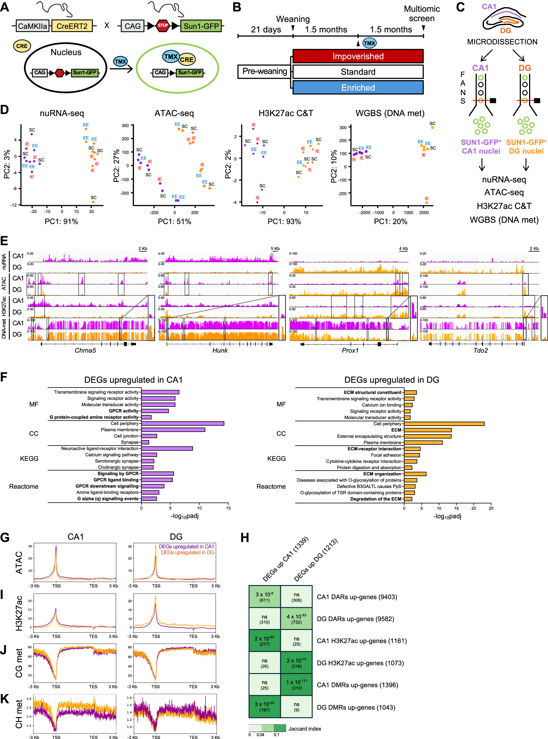
Fig. 2: Multiomic analysis reveals profound and correlated differences in transcriptional and epigenetic profiles between CA1 pyramidal neurons and DG granule neurons.
From: Neuronal type-specific modulation of cognition and AP-1 signaling by early-life rearing conditions

A Genetic strategy for the conditional expression of Sun1-GFP in forebrain excitatory neurons. B At weaning (P21), Sun1-GFP female mice were randomly distributed in enriched (EE, blue), standard (SC, white) or impoverished (IE, red) environment for 3 months. At 1.5 month, mice were administered TMX. C Experimental design. SUN1-GFP+ nuclei were isolated by FANS from manually dissected CA1 and DG regions for downstream multiomic analysis. D PCA of nuRNA-seq, ATAC-seq, H3K27ac CUT&TAG and WGBS DNA methylation profiles of CA1 and DG SUN1-GFP+ neurons. nuRNA-seq, ATAC-seq: n = 3 samples per region per rearing condition. H3K27ac CUT&TAG: CA1 SC, CA1 IE, DG IE, n = 3 samples; CA1 EE, n = 2; DG EE, n = 2; DG SC, n = 4. WGBS DNA methylation: n = 2 samples per region per rearing condition. E Snapshot of nuRNA-seq, ATAC-seq, H3K27ac and DNA methylation genomic profiles of Chrna5, Hunk (CA1 pyramidal neurons markers), Prox1 and Tdo2 (DG granule neurons marker) genes in CA1 (violet) and DG (orange) samples from SC mice. DNA methylation is represented as the percentage of methylation at a given position. DARs, differential H3K27ac peaks and DMRs are highlighted by rectangles. Zoomed-in panels displaying DNA methylation profiles of the boxed regions are shown on the right. F Gene Ontology (GO) enrichment analysis of the upregulated DEGs in CA1 (left) and DG (right) excitatory neurons. Fisher’s one-tailed test with g: SCS (Set Counts and Sizes) correction for multiple comparisons. The 4-5 significant GO terms with higher -log10padj for Molecular Function (MF), Cellular Component (CC), KEGG pathway and Reactome pathway are shown. The minimum number of genes in a statistically significant GO group is 4, and among those displayed in the figure, it is 10. GO terms related to GPCR signaling and ECM are highlighted in bold for CA1 and DG, respectively. G Density distribution of ATAC reads across the DEGs up-regulated in CA1 and DG. H Matrix illustrating the overlap between the genes significantly up-regulated in CA1 or DG neurons, and the genes associated with DARs, H3K27ac peaks and DMRs significantly increased in CA1 or DG neurons. The Jaccard index and the number of shared genes for each comparison, in brackets, are indicated. I Density distribution of H3K27ac reads across the DEGs up-regulated in CA1 and DG. J,K Percentage of cytosine methylation within CG context (J) and CH context (K) across the DEGs up-regulated in CA1 and DG.