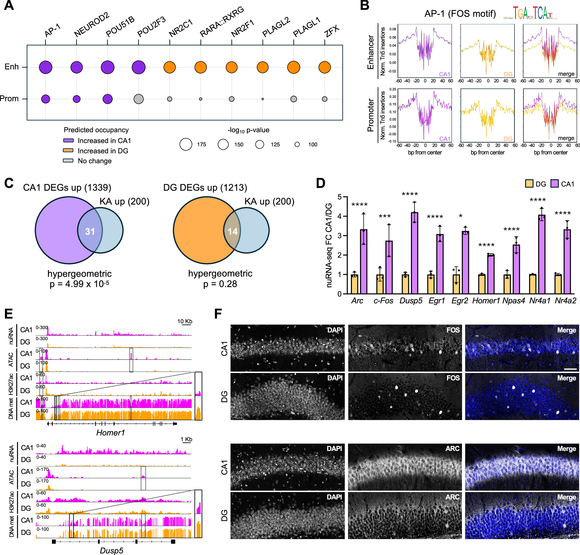
Fig. 3: CA1 pyramidal neurons exhibit higher expression of the activity-induced transcriptional program than DG granule neurons.
From: Neuronal type-specific modulation of cognition and AP-1 signaling by early-life rearing conditions

A TF binding prediction in enhancers and promoters comparing CA1 (violet) and DG (orange) excitatory neurons in SC conditions (p < 0.05 and binding differential score >0.25 or <−0.25; significance derived from the TOBIAS model). Circle size indicates motif enrichment p-value, and circle color refers to the predicted occupancy by the TFs. n = 3 samples per region. B Digital footprint for AP-1 (FOS motif) in enhancers (top) and promoters (bottom) comparing CA1 and DG excitatory neurons. Values correspond to normalized Tn5 insertions. C Venn diagrams showing the overlap between the DEGs up-regulated in CA1 (left) or DG (right) excitatory neurons and the 200 most up-regulated genes in response to KA treatment29. Cumulative hypergeometric probability is indicated. D Relative expression levels of a panel of IEGs in CA1 and DG excitatory neurons in SC conditions, as measured by nuRNA-seq. Data are expressed as fold change over DG neurons levels. Mean ± SD is shown. n = 3 samples per region. Two-tailed Mann-Whitney test: Arc, Dusp5, Egr1, Homer1, Npas4, Nr4a1, Nr4a2 ****padj <0.0001; Fos, ***padj = 0.0003; Egr2, *padj = 0.0150. E Snapshot of nuRNA-seq, ATAC-seq, H3K27ac and DNA methylation genomic profiles of Homer1 (top) and Dusp5 (bottom) genes in CA1 (violet) and DG (orange) samples from SC mice. DNA methylation is represented as the percentage of methylation at a given position. DARs, differential H3K27ac peaks and DMRs are highlighted by rectangles. Zoomed-in panels displaying DNA methylation profiles of the boxed regions are shown on the right. F Representative immunostaining of FOS (top) and ARC (bottom) proteins in CA1 and DG coronal sections of SC mice. DNA was counterstained with DAPI. Scale bar, 40 µm. The staining was repeated on n = 2 mice. Source data are provided as a Source Data file.