Fig. 7: Fos is required for EE-induced cognitive enhancement.
From: Neuronal type-specific modulation of cognition and AP-1 signaling by early-life rearing conditions

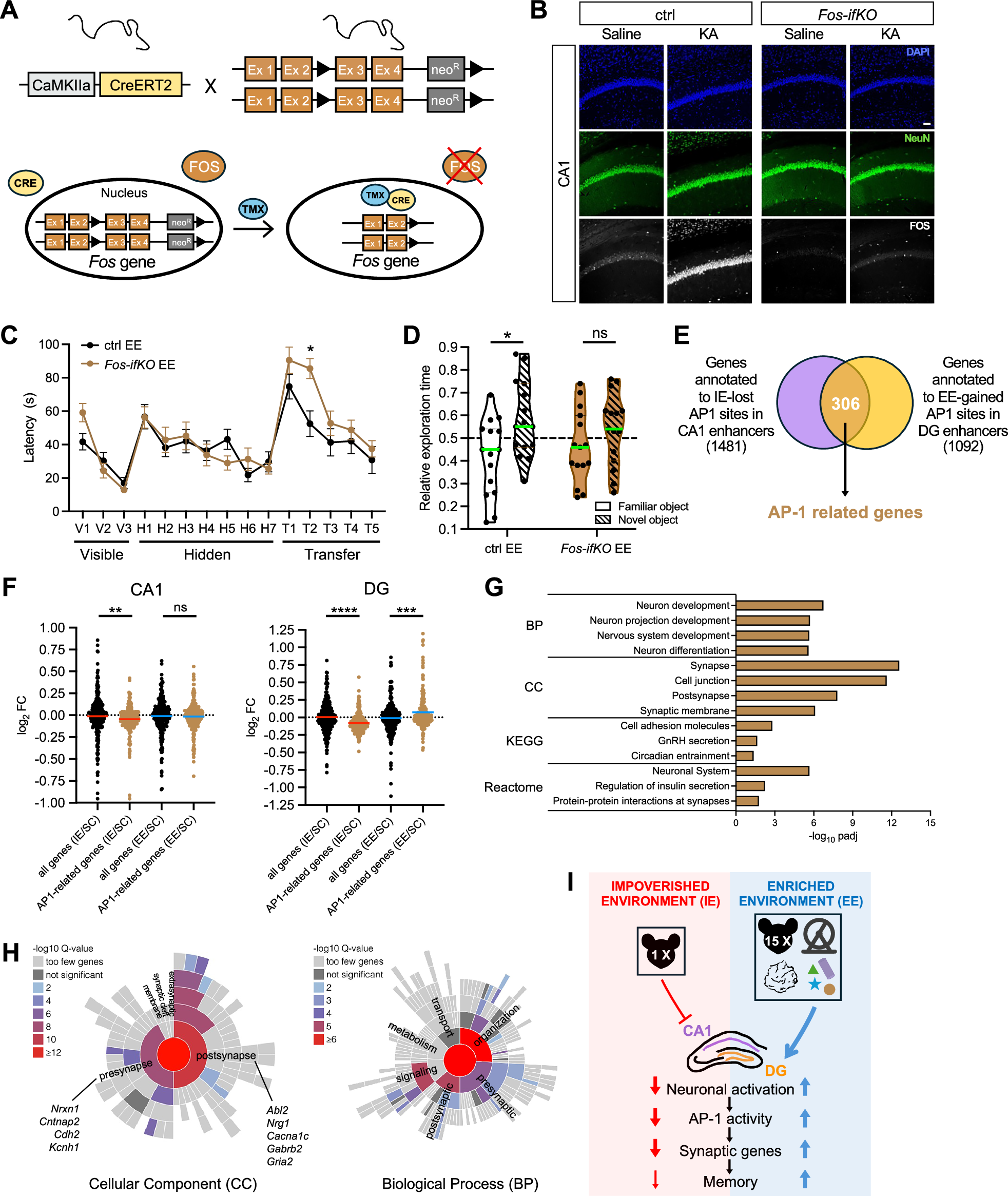
A Genetic strategy for the conditional ablation of Fos gene in forebrain excitatory neurons. B Representative immunostaining of FOS protein in CA1 coronal sections from control and Fos-ifKO mice treated with saline or KA 1 h. Neuronal nuclei were identified by NeuN staining. DNA was counterstained with DAPI. Scale bar, 50 µm. n = 2 mice per group. C Morris Water Maze. The latency to reach the platform was measured for EE-raised ctrl and Fos ifKO mice. Mean ± SEM is shown. n = 14 mice per group. Repeated measures two-way ANOVA with the Geisser-Greenhouse correction for multiple comparisons. Visible and hidden phase: day, ****p < 0.0001, genotype not significant. Transfer phase: day, ****p < 0.0001, genotype, p = 0.0575, R2, *p = 0.0114. D Novel Object Recognition. The relative time spent exploring the familiar and the novel object are shown. The green horizontal line across the violin plot represents the median. n = 15 mice per group. Two-tailed Mann-Whitney test comparing familiar vs novel object: ctrl EE, *p < 0.0202; Fos ifKO EE, ns. E Venn diagrams showing the overlap between the genes annotated to the IE-lost AP-1 sites in CA1 enhancers (violet), and the genes annotated to the EE-gained AP-1 sites in DG enhancers (orange). F The effect of EE and IE on the expression levels of the 306 AP-1 related genes in CA1 (left) and DG (right) excitatory neurons is shown. The fold change of a same-sized randomly selected subset of genes is plotted as a control. The horizontal line across the violin plot represents the median. n = 3 samples per rearing condition. Kruskal-Wallis test followed by Dunn’s multiple comparisons test. CA1 IE/SC, **p = 0.0080; CA1 EE/SC, ns, not significant; DG IE/SC, ****p < 0.0001; DG EE/SC, ***p = 0.0004. G GO enrichment analysis of the 306 AP-1 related genes. Fisher’s one-tailed test with g: SCS (Set Counts and Sizes) correction for multiple comparisons, padj <0.05. The 3-4 significant GO terms with higher -log10padj for Biological Process (BP), Cellular Component (CC), KEGG pathway and Reactome pathway are shown. The minimum number of genes in a statistically significant GO group is 5, and among those displayed in the figure, it is 7. H SynGO analysis of Cellular Component (left) and Biological Process (right) for the 306 AP-1 related genes. Fisher’s one-tailed test with False Discovery Rate correction for multiple comparisons, q-value < 0.01. The minimum number of genes in a statistically significant group is 3. Examples of genes which have associated with defects in learning and memory or to ASD (SFARI database) are shown. I Working model. EE and IE opposingly modulate the activity-dependent AP-1 pathway in CA1 and DG excitatory neurons in a cell-type specific manner, leading to the transcriptional regulation of AP-1 target genes critical for synaptic function and plasticity, and thus contributing to the opposite effects of EE and IE on memory abilities. The relatively milder impact of IE compared to EE is represented by thinner arrows in the model. Source data are provided as a Source Data file.