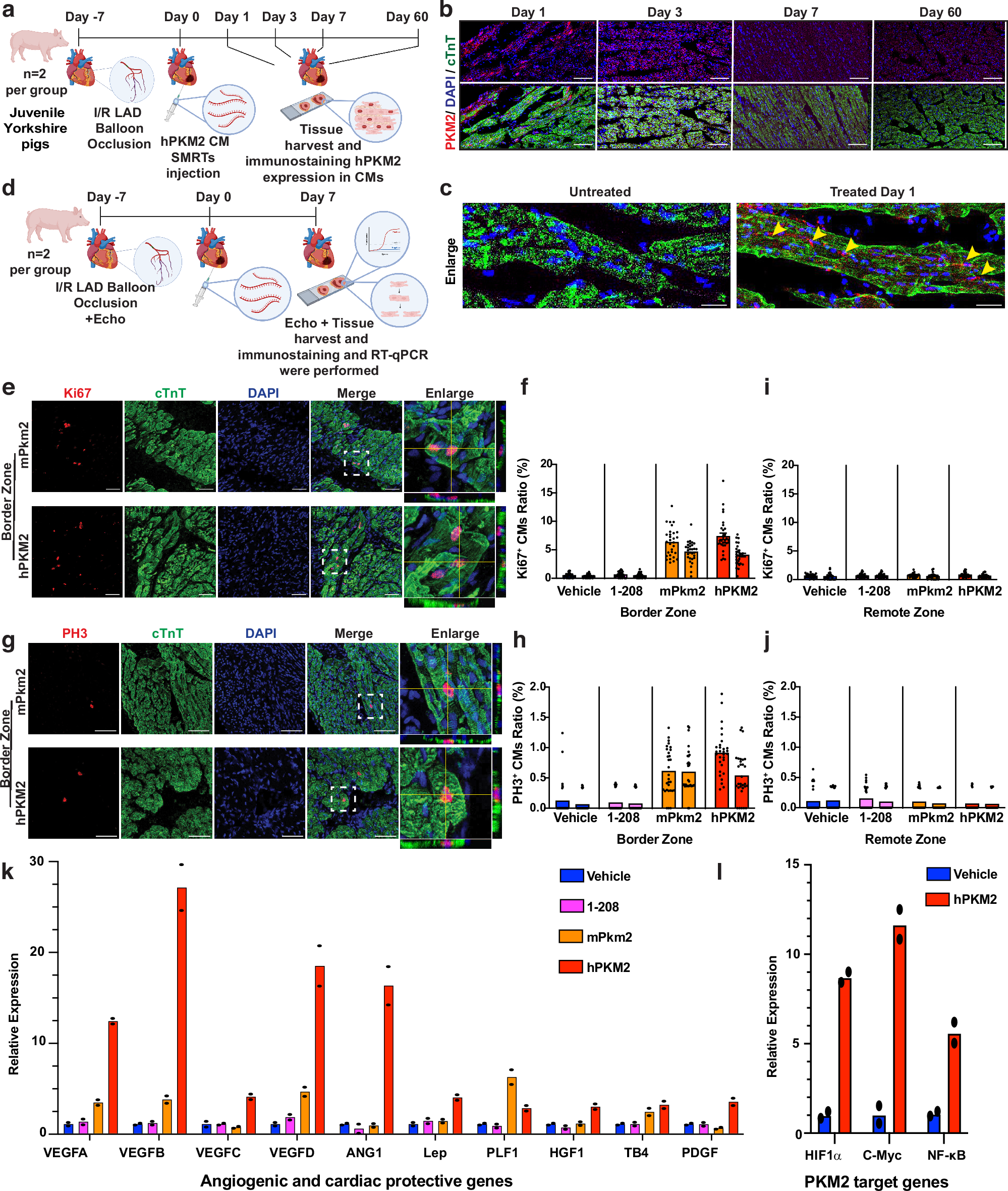
Fig. 2: Human PKM2 CM SMRTs promoted CM cell cycle activity and expression of both angiogenic paracrine factors and cardiac protective genes in a porcine I/R model.

a Experimental timeline to evaluate the pharmacokinetics of hPKM2 CM SMRTs. (b&c) Representative images (b) of hPKM2 expression in CMs from border zone. Yellow arrows in the enlarged images (c) show nuclear hPKM2 expression in CMs. d Experimental timeline to evaluate the effects of mPkm2 and hPKM2 CM SMRTs on CM cell cycle activity and secretion of angiogenic paracrine factors 7 days post-delivery in an acute I/R model using juvenile Yorkshire pigs. Representative images of proliferation marker Ki67 (e) and quantification of Ki67 in CMs from border zone (f). Representative images of proliferation marker G2/M phase marker PH3 (g) and quantification of PH3 in CMs from border zone (h). Quantification of Ki67 (i) or PH3 (j) in CMs from remote zone. RT-qPCR quantification of different angiogenic paracrine factors and cardiac protective genes (k) or PKM2 target genes (l) in the border zone after treatments versus vehicle. For quantifications depicted in subfigures (f, h, i, j) each dot represents a measurement derived from a single image (technical replicate) obtained from stained sections from each pig. Thirty images were analyzed per pig. n = 2 pigs per group. Scale bars: (b,e,g) = 50 μm; (c) = 20 μm. Panels (a, d) Created in BioRender. Zangi, L. (2025) https://BioRender.com/7y4vgj0.