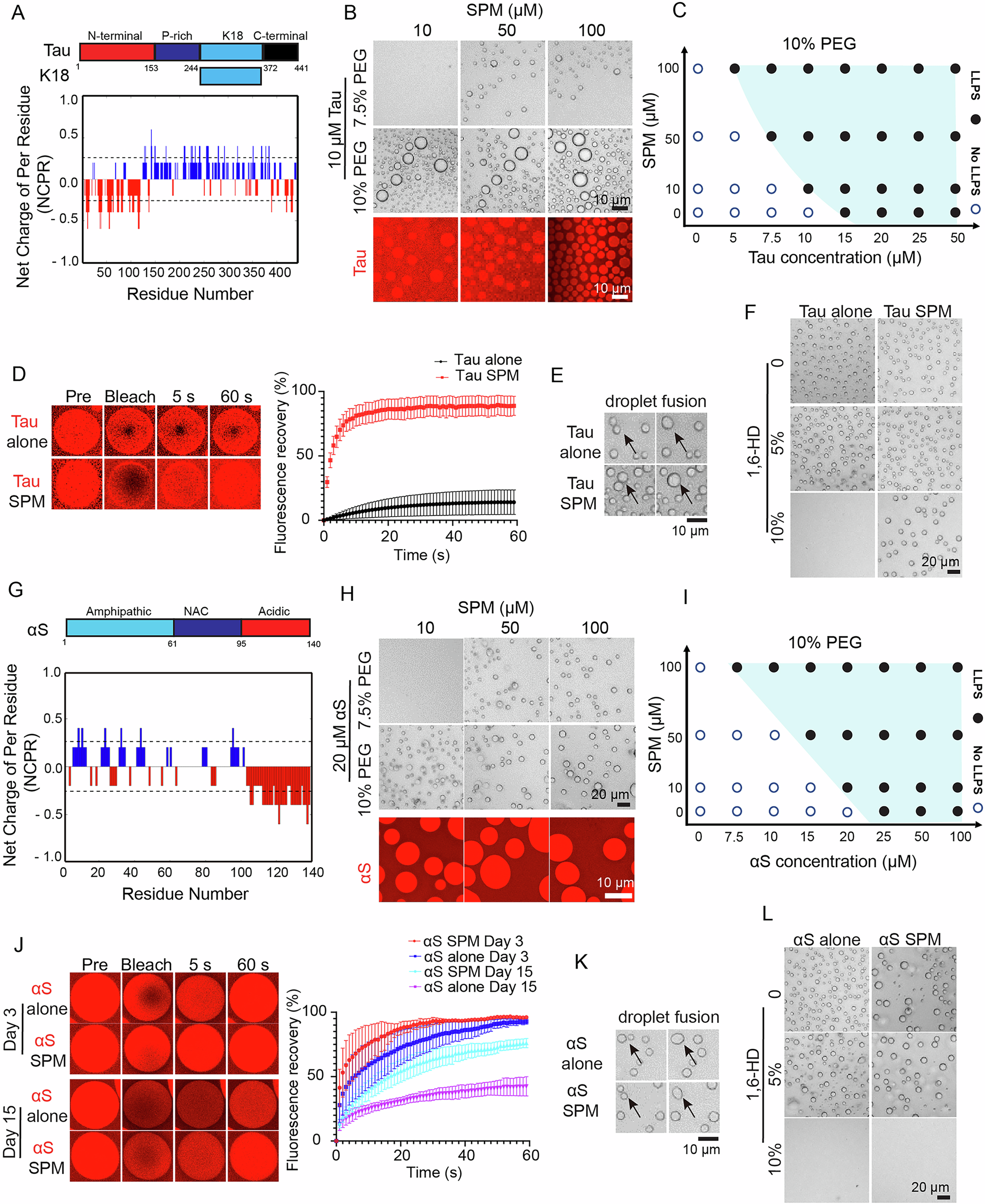
Fig. 1: Effects of spermine on human full-length Tau and αS LLPS in vitro.

A Up panel: full-length human Tau (2N4R) protein sequence. The highly disordered N-terminal domain (red), proline-rich regions (dark blue). K18 domain (light blue) and C-terminal domain (black). Below panel: Single amino acid charge distribution along the Tau sequence (at pH 7.4) were calculated at the CIDER server73. It consists of the negatively charged (red) N-terminal domain, the positively charged (blue) middle domain, and the negatively charged (red) C-terminal domain. B Up panel: representative images of 10 µM Tau in presence of increasing concentration of spermine and 7.5% or 10% of PEG. Below panel: fluorescence images of Alexa-647 labelled Tau (10 µM) phase-separated droplets formation in the presence of increasing concentration of spermine and 10% of PEG. C phase diagram corresponding to images (Supplementary Fig. 4A) illustrating the phase separation of Tau at different concentrations of protein and spermine in the presence of 10% PEG. D Representative droplet images FRAP measurement of 20 µM Tau-Alexa-647 in the absence and presence of 100 µM spermine (n = 3). E liquid-like droplet fusion of 20 µM of Tau in the absence and presence of 100 µM spermine and 10% PEG. F Effects of different percentage of 1,6-HD treatment on 20 µM of Tau in the absence and presence of 100 µM spermine in the presence of 10% PEG. G Up panel: full-length human αS protein sequence. The amphipathic N-terminal domain (light blue), highly hydrophobic central region (dark blue) and acidic C-terminal domain (red). Below panel: Single amino acid charge distribution along αS sequence (at pH 7.4). The sequence contains the negatively charged (red) C-terminal domains, the positive charged (blue) N-terminal and middle domains. H Up panel: representative images of 20 µM αS in presence of increasing concentration of spermine and 7.5% or 10% of PEG. Below panel: fluorescence images of Alexa-647 labelled αS (20 µM) phase-separated droplets formation in the presence of increasing concentration of spermine and 10% of PEG. I phase diagram corresponding to images (Supplementary Fig. 8A) illustrating the phase separation of αS at different concentration of protein and spermine in the presence of 10% PEG. J Representative droplet images FRAP measurement of 25 µM αS-Alexa-647 in the absence and presence of 100 µM spermine at the indicated time points (n = 3). K liquid-like droplet fusion of 25 µM of αS-Alexa-647 in the absence and presence of 100 µM spermine in the presence of 10% PEG. L Effects of different percentage of 1,6-HD treatment on 25 µM of αS in the absence and presence of 100 µM spermine and 10% PEG. Data are presented as mean values +/− SEM. Representative microscopy images are from at least three independent biological replicates, unless indicated otherwise.