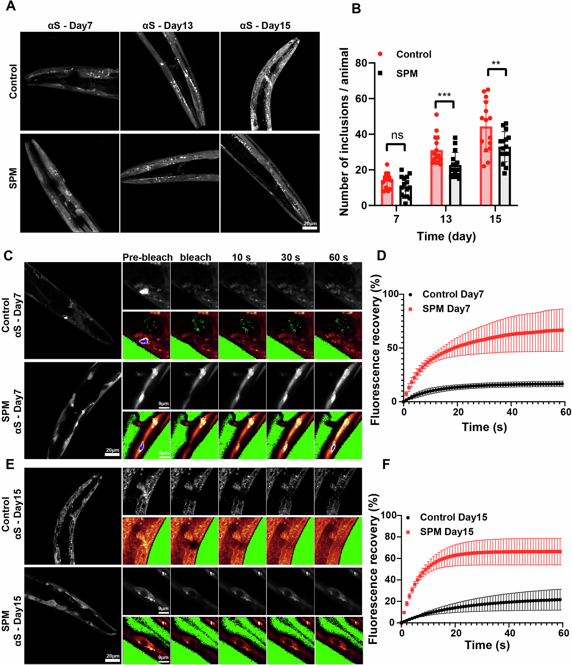
Fig. 4: Spermine decreases αS condensate formation and promotes mobility of the αS condensate.

A Representative αS-YFP images showing the effects of spermine in NL5901 worm strain. The top panel showing control administration and bottom panel showing spermine administration indicates the progression of the αS condensate assembly over time, the scale bar represents 20 µm. B Quantification of images shown in panel A of αS condensate in NL5901 worms at indicated time point in the absence and presence of spermine (n = 15) (day7: p = 0.0522, day13: p = 0.0010, day15: p = 0.0090). C, D Representative FRAP measurement images (C) and quantification of normalized recovery traces from FRAP (D) of αS-YFP in the absence (top) and presence (bottom) of spermine at day 7. The images correspond to the region of interest with pre-bleach, post-bleach, 10 s, 30 s, and 60 s after bleach. The scale bar states in the images (n = 3). E, F Representative FRAP measurement images (E) and quantification of normalized recovery traces from FRAP (F) of αS-YFP in the absence (top) and presence (bottom) of spermine at day 15 (n = 3). The data represent the mean ± SEM. At least three worms were analyzed for each condition. A paired t-test was used in (B) (ns: not significant, *P < 0.05, **P < 0.01, ***P < 0.001).