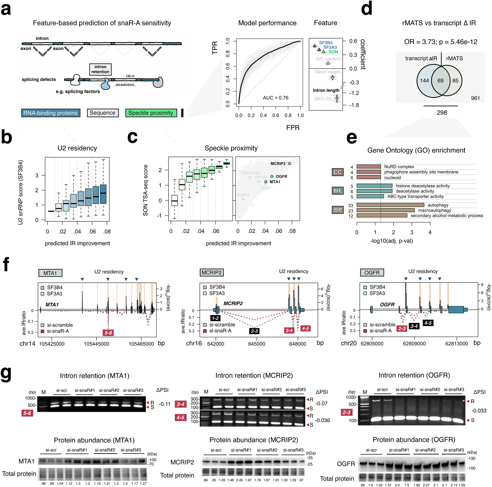
Fig. 4: snaR-A depletion improves splicing hallmarks in mRNA subpopulations associated with U2 residency and nuclear speckle proximity.

a Illustrative overview of intrinsic and extrinsic features considered for logistic regression analysis (left) and model performance of snaR-A-sensitive classification (right). Regression coefficients for notable features, including U2-binding (SF3B4, SF3A3 eCLIP), speckle proximity (SON TSA-seq), and intron length are highlighted. Data are presented as median values with 95% confidence intervals. (bootstrap n = 100). b, c U2 snRNP (b) and SON TSA-seq scores (c) binned by predicted intron retention (IR) improvement following snaR-A depletion. Box plots show the median (center), the 25th and 75th percentiles (bounds of the box), and whiskers extending to values within 1.5× the interquartile range. (n = 6266 [0,0.01], n = 2352 [0.01,0.02], n = 1044 [0.02,0.03], n = 498 [0.03,0.04], n = 214 [0.04,0.05], n = 142 [0.05,0.06], n = 59 [0.06,0.07], n = 48 [ > 0.07]). d Overlap of transcript-level IR analysis with individual IR events called by rMATS (p = 5.46e−12; Two-sided Fisher’s Exact Test). e Gene ontology (GO) enrichment analysis on transcripts identified in (d). Gene ontology enrichment analysis was performed using one-sided hypergeometric test. p-values were adjusted for multiple testing using the Benjamini-Hochberg method. f Transcript structure, U2-binding, and intron retention levels for snaR-A sensitive transcripts MTA1 (a NuRD complex subunit), MCRIP2 (stress granule protein), and OGFR (opioid growth factor receptor; tumor suppressor gene). g Exon–exon junction PCR analysis for intronic transcript features highlighted in (f), and the corresponding changes in splicing following snaR-A depletion (PSI = percent spliced in; top); corresponding immunoblot analysis of protein abundance for MTA1, MCRIP2, and OGFR shown at bottom. Source data are provided as a Source Data file.