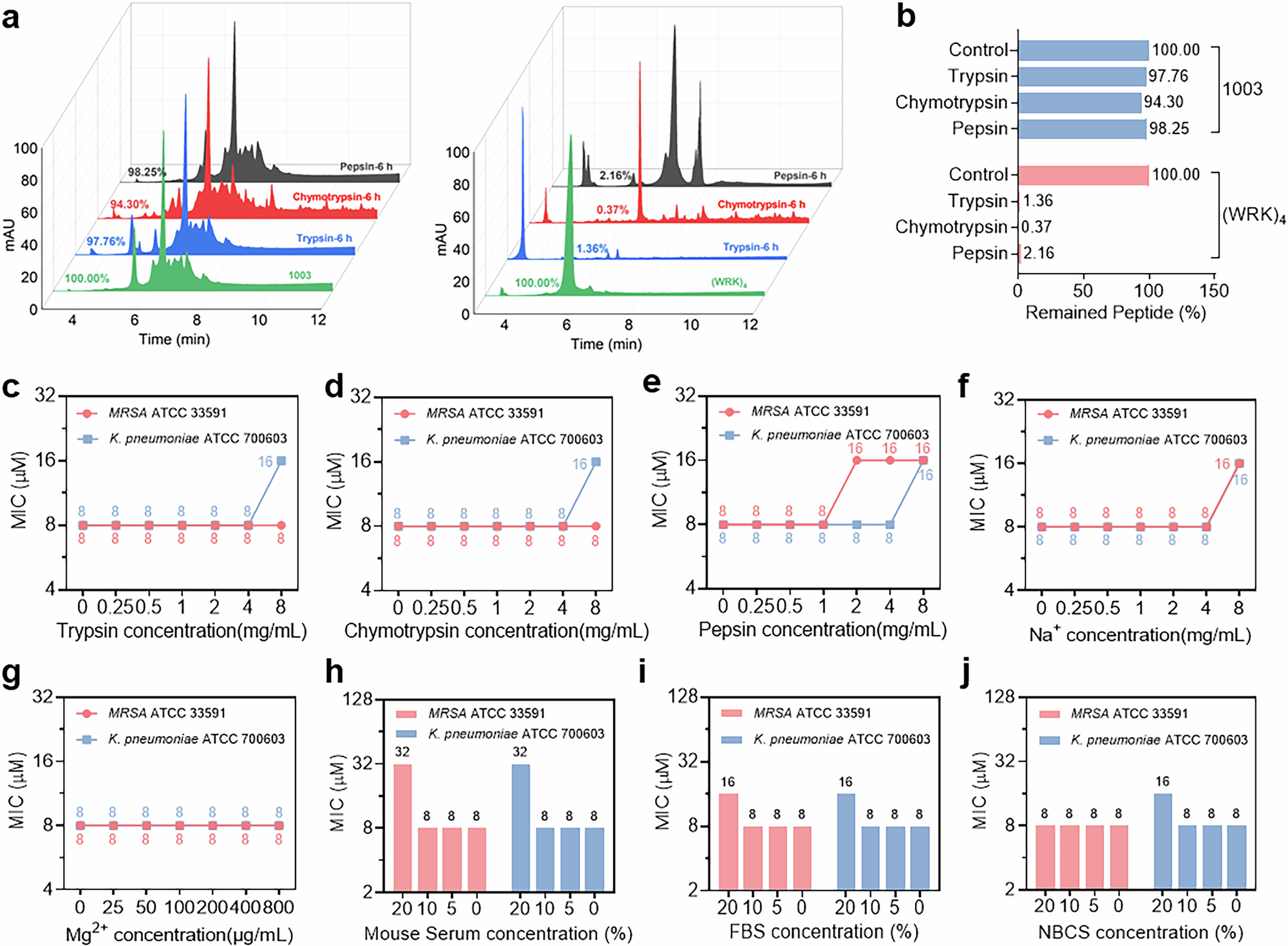
Fig. 2: AMP 1003 displays high stability.

a, b RP-HPLC analysis of AMP 1003 and (WRK)4 after incubation with trypsin, chymotrypsin and pepsin for 6 h at 37 °C. MICs of AMP 1003 against MRSA ATCC 33591 and K. pneumoniae ATCC 700603 in the presence of trypsin (c), chymotrypsin (d), pepsin (e), Na+ (f), Mg2+ (g), mouse serum (h), FBS (i) and NBCS (j). Source data are provided as a Source Data file.