Fig. 2: Function of iPSC-ITGA6+ cells in vitro.
From: iPSC-derived ITGA6-positive cells restore aqueous humor outflow in glaucoma eyes

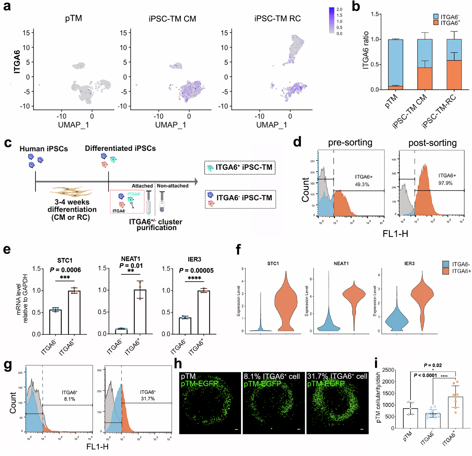
a Feature plots showing ITGA6 expression in pTM, iPSC-TM CM, and iPSC-TM RC. b Flow cytometry analysis of ITGA6-positive ratios in pTM (0.06 ± 0.02; n = 3 independent experiments), iPSC-TM CM (0.44 ± 0.14; n = 8 independent experiments) and iPSC-TM RC (0.58 ± 0.16; n = 2 independent experiments). Orange: ITGA6+ fraction; Blue: ITGA6- fraction. c Schematic illustration of ITGA6+ iPSC-TM purification using a magnetic bead approach. d Flow cytometry histograms showing ITGA6+ proportions in two samples of iPSC-TM CM, with ITGA6+ contributions of 49.3% and 97.9%, respectively. e RT-PCR results showing higher expressions of STC1 (0.6 ± 0.05 vs. 1.0 ± 0.06), NEAT1 (0.1 ± 0.01 vs. 1.0 ± 0.20), and IER3 (0.38 ± 0.03 vs. 1.0 ± 0.05) in iPSC-TM CM containing 97.9% ITGA6+ cells compared to iPSC-TM CM containing 49.3% ITGA6+ cells. **P < 0.01, ***P < 0.001, ****P < 0.0001 by two-tailed t test. n = 3 technical repeats. f Violin plot showing the expression of STC1, NEAT1, and IER3 in ITGA6- (blue) and ITGA6+ (orange) iPSC-TM cells. g Flow cytometry histograms showing ITGA6+ proportions in two iPSC-TM CM samples with ITGA6+ contribution of 8.1% and 31.7%, respectively. h Representative images of EGFP-pTM after 48 h of co-culture with the iPSC-TM CM samples. Co-culture with additional pTM cells was used as a control. Scale bars, 100 µm. i Quantification of EGFP-pTM cellularity following co-culture with pTM (853.2 ± 259.1 cells/dish; n = 5 technical repeats), ITGA6- iPSC-TM (561.9 ± 113.8 cells/dish; n = 12 technical repeats), or ITGA6+ iPSC-TM (1453.7 ± 399.4 cells/dish; n = 8 technical repeats). *P < 0.05, ****P < 0.0001 by one-way ANOVA with Tukey’s post-hoc test.