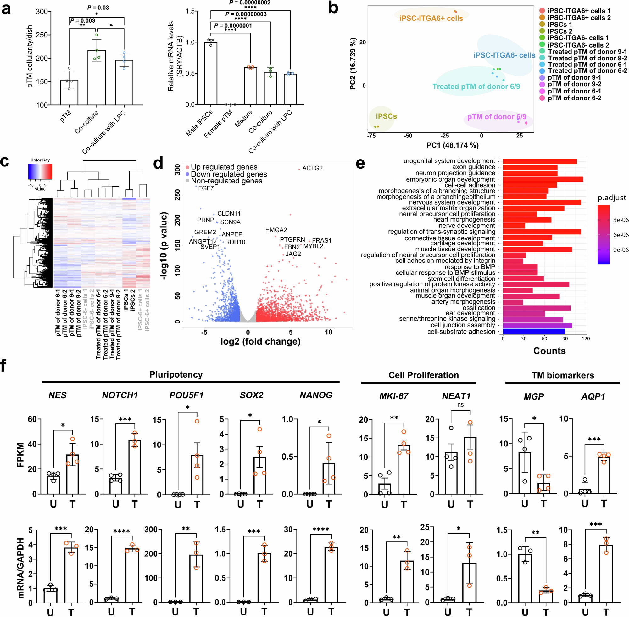
Fig. 6: Transcriptomic changes in co-cultured pTM.
From: iPSC-derived ITGA6-positive cells restore aqueous humor outflow in glaucoma eyes

a The capacity of iPSC-ITGA6+ cells to stimulate pTM proliferation (left panel; pTM/dish: 154.3 ± 18.2, 217.0 ± 23.4, and 196.8 ± 14.5 in pTM, co-cultures before and after LPC treatment) and the relative expression of SRY to ACTB in co-cultured samples (right panel) following LPC treatment. n = 4 technical repeats. In the right panel, pure iPSCs from donor U1 (male) and pTM of donor 6 (female) were used as positive and negative controls, respectively. The mixture contains male iPSC-TM and female pTM at a 2:1 ratio. Co-cultured samples treated with or without LPC (150 μM) for 48 h are shown. Fold changes in male iPSCs, female pTM, mixture, and co-culture before and after LPC treatment: 1.0 ± 0.04, 0.0 ± 0.0, 0.6 ± 0.02, 0.5 ± 0.07, and 0.5 ± 0.02. n = 3 technical repeats. *P < 0.05, **P < 0.01, ****P < 0.0001 by one-way ANOVA. b Principal component analysis (PCA) showing distinct transcriptomic profiles of iPSCs, iPSC-ITGA6+ and iPSC-ITGA6- cells, and pTM from donors 6 and 9 with or without co-culture for 7 days. Each group of samples contains two technique repeats. c Hierarchical clustering of DEGs in the same samples, consistent with the PCA results in panel B. d Volcano plot displaying DEGs in co-cultured pTM from donor 6, including genes involved in cell fate determination and proliferative regulation (Supplementary Data 3). P values were calculated by the two-sided Wald test with the Benjamini–Hochberg correction. e Enriched biological processes in co-cultured pTM from donor 6, including nervous system development, neural precursor proliferation, integrin-mediated cell adhesion, and cell junction assembly. P values were calculated by the one-sided Hypergeometric test with the Benjamini-Hochberg correction. f FPKM values (upper panel; n = 2 human donors examined over 2 independent experiments; Supplementary Data 5) and RT-PCR results (lower panel; n = 3 technical repeats; Supplementary Data 5) showing higher expressions of stem cell markers (NES, NOTCH1, POU5F1, SOX2, and NANOG), proliferation markers (MKI-67 and NEAT1), and TM markers (MGP and AQP1) in pTM after co-culture. *P < 0.05, **P < 0.01, ***P < 0.001, ****P < 0.0001 by two-tailed Student’s t test. U: untreated pTM; T: treated pTM.