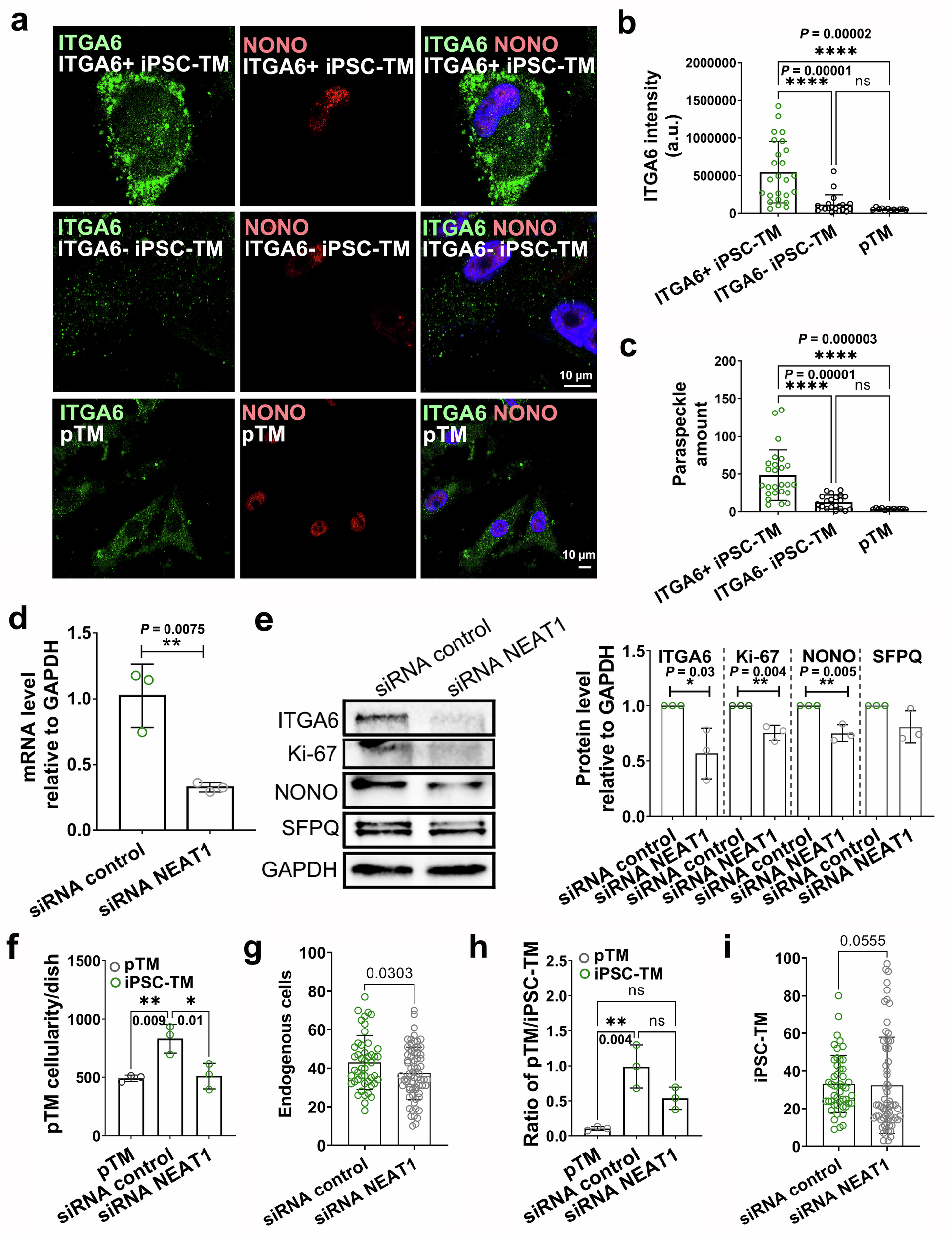
Fig. 7: Role of NEAT1 in the induction of pTM proliferation.
From: iPSC-derived ITGA6-positive cells restore aqueous humor outflow in glaucoma eyes

a Immunohistochemical staining of ITGA6 (green) and NONO (red), a paraspeckle-associated nuclear protein, with nuclei counterstained in blue. Scale bars, 10 µm. b, c Quantification of ITGA6+ intensity (b) and paraspeckle abundance (c) showing a significant increase in paraspeckles in iPSC-ITGA6+ cells CM. ****P < 0.0001 by one-way ANOVA with Tukey’s post-hoc test. In iPSC-ITGA6+ sample, ITGA6- iPSC-TM, and pTM, ITGA6 intensity: 547820 ± 405961, 117704 ± 129287, and 52989 ± 15951; Paraspeckle amount: 49 ± 34, 13 ± 9, and 4 ± 0.9; n = 25, 20, and 12 cells/group over 2 independent experiments. d RT-PCR results showing reduced NEAT1 expression in iPSC-TM after transfection with NEAT1 siRNA (siRNA control vs. siRNA NEAT1: 1.0 ± 0.2 vs. 0.3 ± 0.03). iPSC-TM transfected with scrambled siRNA served as a control. **P < 0.01 by two-tailed Student’s t test. n = 3 technical repeats. e Left: Western blot results of ITGA6, Ki-67, NONO, SFPQ, and GAPDH (top to bottom) in iPSC-TM transfected with NEAT1siRNA or scrambled control. Right: Quantification of band intensities analyzed using Image Lab software (Bio-Rad) showing significantly reduced expression of ITGA6 (siRNA control vs. siRNA NEAT1: 1.0 ± 0.0 vs. 0.6 ± 0.2), Ki-67 (siRNA control vs. siRNA NEAT1: 1.0 ± 0.0 vs. 0.8 ± 0.06), and NONO (siRNA control vs. siRNA NEAT1: 1.0 ± 0.0 vs. 0.8 ± 0.08) following NEAT1 knockdown. *P < 0.05, **P < 0.01 by two-tailed Student’s t test. n = 3 independent experiments. f Quantification of pre-stained pTM (red) cellularity, indicating decreased capacity of iPSC-TM CM to stimulate pTM cell proliferation following NEAT1 knockdown. *P < 0.05, **P < 0.01 by one-way ANOVA with Tukey’s post-hoc test. In pTM, siRNA control, and siRNA NEAT1, pTM cellularity/dish: 491.7 ± 27.0, 831.7 ± 122.5, and 511.3 ± 111.0. n = 3 technical repeats. g Quantification analysis showing endogenous cellularity in the TM and SC regions 48 h after cell transplantation. siRNA control: 43.1 ± 14.0 endogenous cell/section (n = 47 sections from 9 eyes) vs. siRNA NEAT1: 37.4 ± 13.5 endogenous cell/section (n = 68 sections from 9 eyes), P = 0.030 by two-tailed Student’s t test. (h) is related to panel (f), showing a ratio of pTM cellularity compared to iPSC-TM cellularity in each co-culture sample. **P < 0.01 by one-way ANOVA with Tukey’s post-hoc test. The ratios of pTM/iPSC-TM: 1.0 ± 0.3, 0.5 ± 0.2, and 0.1 ± 0.03, respectively. n = 3 technical repeats. (i) is related to (g), showing cellularity of STEM121-positive iPSC-TM in the TM and SC regions 48 h after cell transplantation. siRNA control: 33.1 ± 15.2 iPSC-TM/section (n = 48 sections from 9 eyes) vs. siRNA NEAT1: 32.3 ± 25.6 iPSC-TM/section (n = 67 sections from 9 eyes). P = 0.056 by two-tailed Mann–Whitney test.