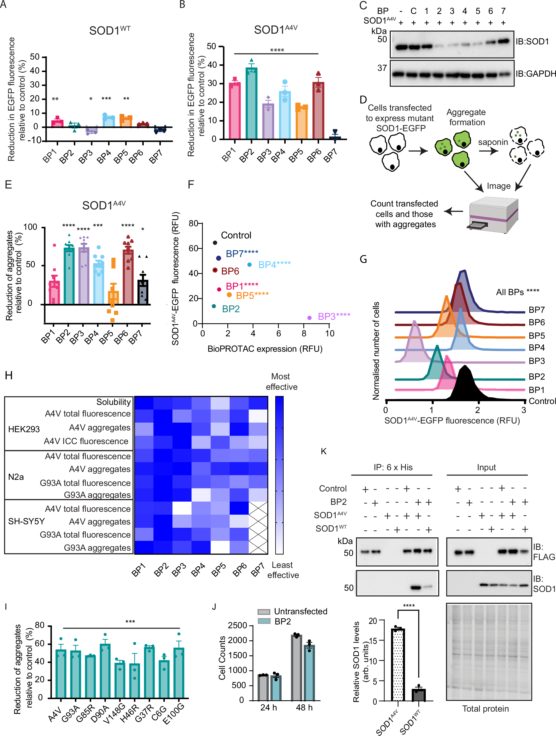
Fig. 2: BioPROTAC scFvs engage misfolded SOD1, leading to a decrease in SOD1 aggregation.
From: Development of a targeted BioPROTAC degrader selective for misfolded SOD1

Reduction of A SOD1WT-EGFP and B SOD1A4V-EGFP fluorescence in HEK293 cells expressing BioPROTACs relative to cells co-transfected with the control over 48 h. C Immunoblot of lysates from cells transfected with SOD1A4V-EGFP and the BioPROTAC panel. D Schematic representation of saponin permeability assay for measuring proportion of cells with aggregates. Created in BioRender. Chisholm, C. (2025) https://BioRender.com/vx24bql. E The number of cells containing insoluble SOD1A4V-EGFP aggregates in HEK293 cells expressing BioPROTACs relative to cells co-transfected with the control was quantified using the saponin permeability assay. F Immunocytochemistry was used to assess BioPROTAC and SOD1A4V-EGFP expression in HEK293 cells. G The reduction in SOD1A4V-EGFP fluorescence compared to control was determined when expression levels of the BioPROTACs were normalised. H A weighted heat map comparing the relative efficacy of BioPROTACs in the various assays, with BP2 identified as the most effective BioPROTAC. I The reduction in the number of cells containing insoluble SOD1-EGFP aggregates following expression of BP2 across a range of SOD1 variants relative to cells co-transfected with the control. J Cell counts for HEK293 cells untransfected or transfected with BP2 for 24 or 48 h. K Co-immunoprecipitation was used to assess the specificity of BP2 binding for misfolded SOD1 over the WT form. For all graphs, bars represent mean ± SEM (* P < 0.05, ** P < 0.01, *** P < 0.001, **** P < 0.0001). Statistical significance was determined using (A, B) two-way ANOVA paired with Dunnett’s multiple comparisons test, (E, I) ordinary one-way ANOVA paired with Dunnett’s multiple comparisons, (F, G) Kruskal–Wallis one-way ANOVA paired with Dunn’s multiple comparisons test or (J, K) unpaired Student’s t-tests. Blots are representative from at least 3 independent experiments. Raw data, complete western blots, total protein images and exact P-values are shown in Source data file and Supplementary Table 2.