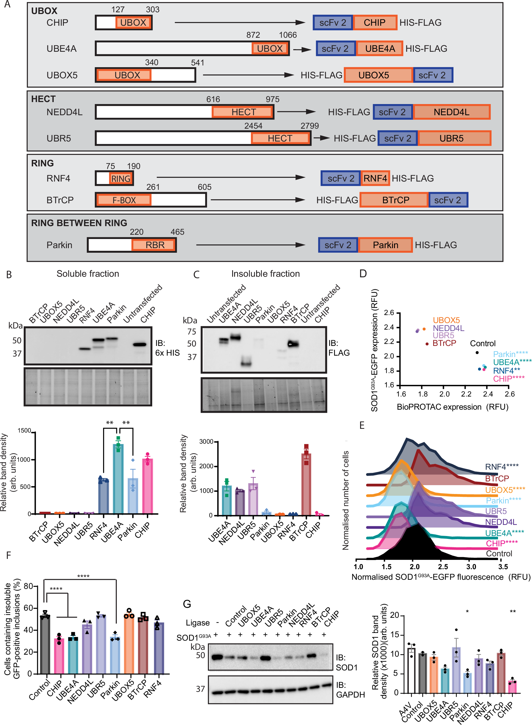
Fig. 3: BioPROTAC efficacy is dependent on the E3 ligase component.
From: Development of a targeted BioPROTAC degrader selective for misfolded SOD1

A A panel of eight E3 ligases were fused to the most effective scFv determined previously. The panel included representatives from the 4 families of ligases. Positioning of scFv and detection tags were dependent on position of the catalytic domain in the native E3 ligase. Levels of the BioPROTACs were assessed in the B soluble and C insoluble fractions from HEK293 lysates. D Immunocytochemistry was used to assess BioPROTAC and SOD1G93A-EGFP expression in HEK293 cells. E The reduction in SOD1G93A-EGFP fluorescence compared to control was determined when expression levels of the BioPROTACs were normalised. F The number of cells containing insoluble SOD1G93A-EGFP aggregates in HEK293 cells expressing BioPROTACs relative to cells co-transfected with the control was quantified using the saponin permeability assay. G Immunoblot of lysates from cells transfected with SOD1G93A-EGFP and the ligase panel. For all graphs, bars represent mean ± SEM (** P < 0.01, **** P < 0.0001). Statistical significance was determined using (B, C) ordinary one-way ANOVA paired with Tukey’s multiple comparisons test, (D, E) Kruskal–Wallis one-way ANOVA paired with Dunn’s multiple comparisons test or (F, G) ordinary one-way ANOVA paired with Dunnett’s multiple comparisons test. Blots are representative from at least 3 independent experiments. Raw data, complete western blots, total protein images and exact P-values are shown in Source data file and Supplementary Table 2.