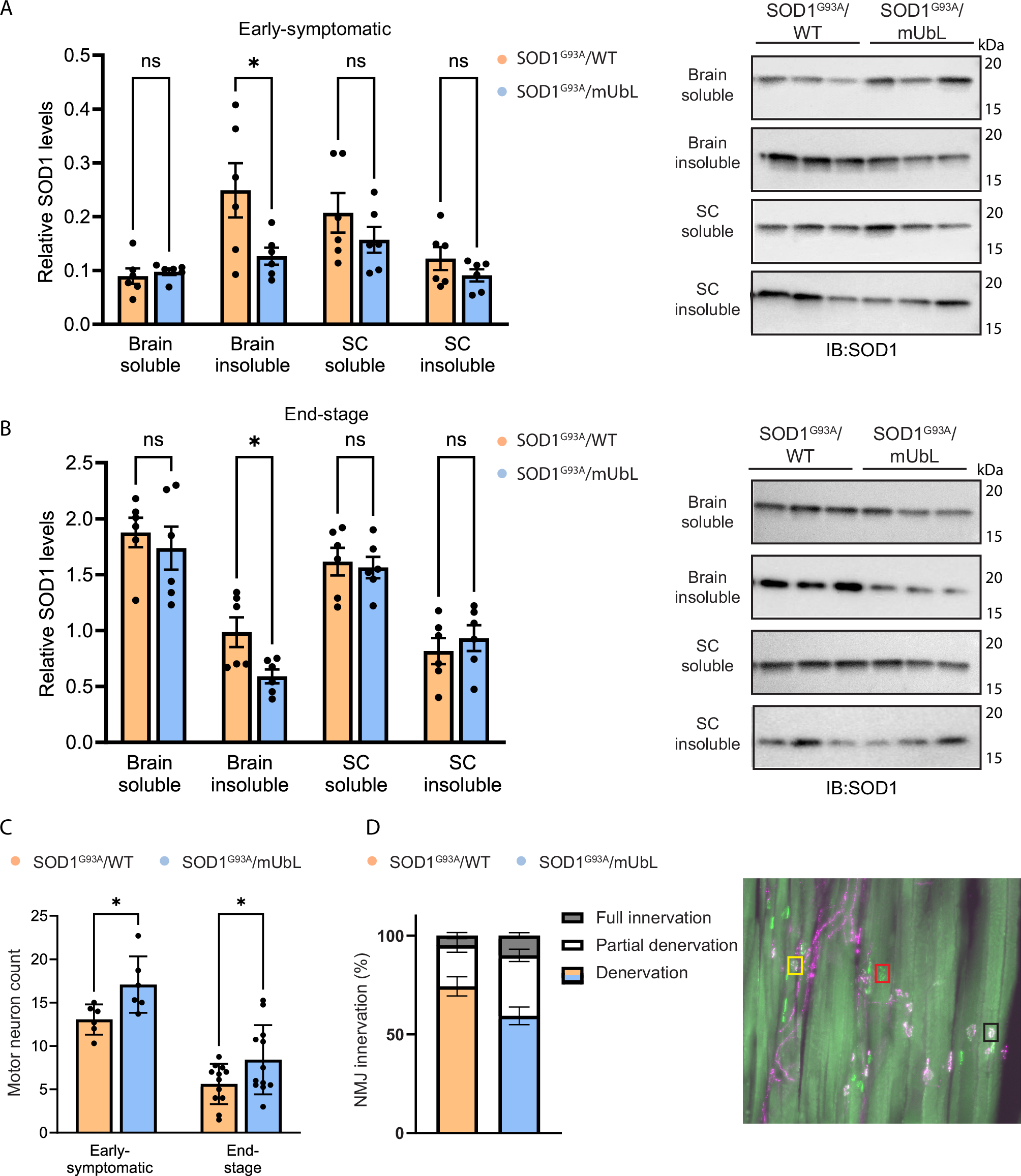
Fig. 6: Expression of MisfoldUbL in brain and spinal cord neurons results in a reduction of insoluble SOD1, protection of motor neurons and a preservation of neuromuscular junctions in SOD1G93A mice.
From: Development of a targeted BioPROTAC degrader selective for misfolded SOD1

Immunoblots to assess levels of soluble and insoluble SOD1 protein in the brains and spinal cords of A early-symptomatic and B end-stage SOD1G93A/MisfoldUbL and SOD1G93A/WT mice. C Motor neuron numbers were counted in the ventral lumbar spinal cord of early-symptomatic and end-stage mice. D The number of fully innervated, partially innervated and denervated neuromuscular junctions of SOD1G93A/WT and SOD1G93A/MisfoldUbL mice. A representative image of a stained longitudinal gastrocnemius section is included showing the pre- (purple) and post-synaptic (green) markers. Scale bar represents 100 µm. A fully innervated NMJ is indicated in a solid black box, a partially innervated NMJ in a dashed yellow box, and a denervated NMJ in a dotted red box. Results represent mean ± SEM, n = 6 (early-symptomatic cohort) or 12 (end-stage cohort) mice per genotype (* P < 0.05). A–D Statistical significance was determined using unpaired two-tailed t-tests. Raw data, complete western blots images and exact P-values are shown in Source data file.