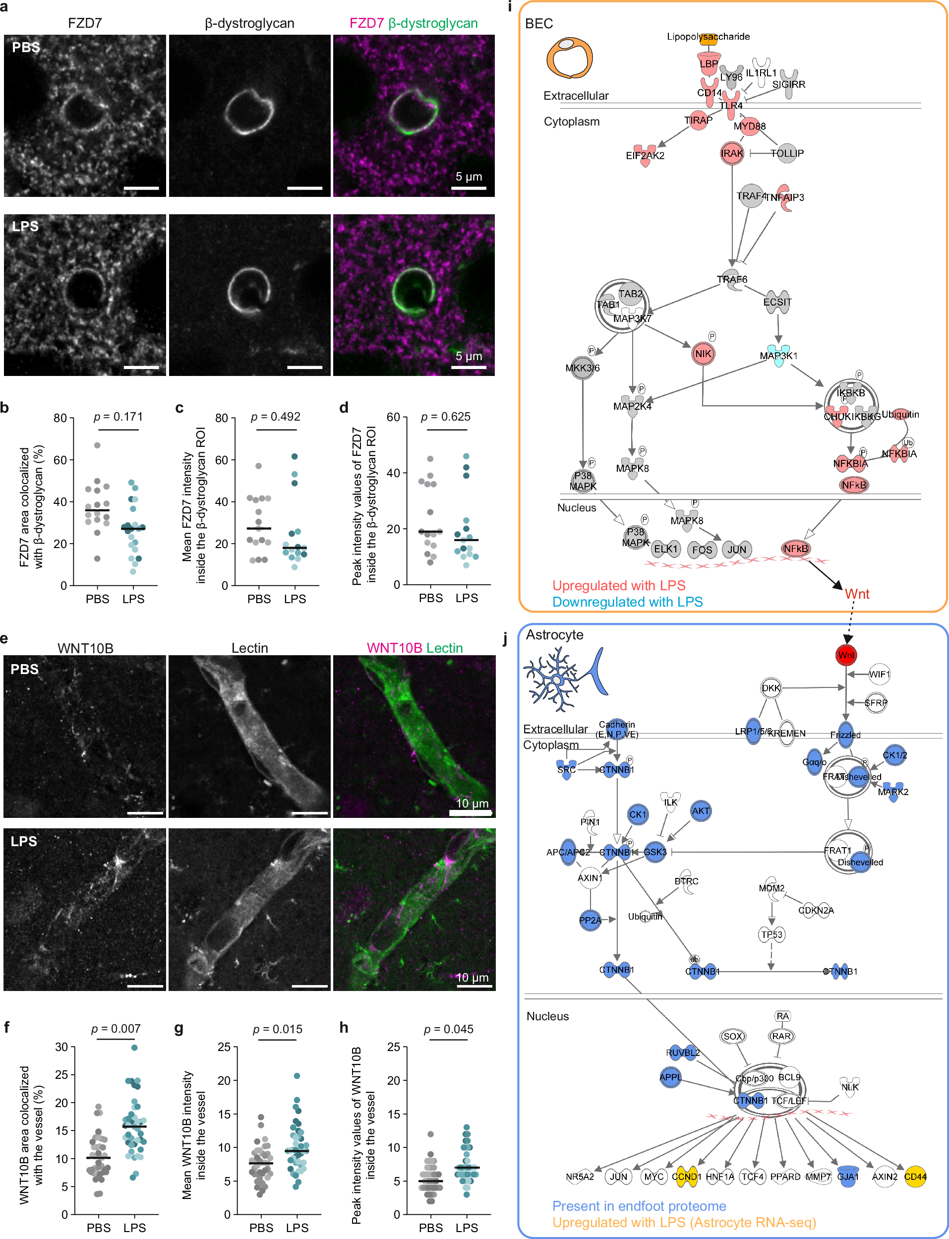
Fig. 6: WNT10B-FZD7 signaling between BECs and astrocyte endfeet during peripheral inflammation.
From: Molecular profiling of brain endothelial cell to astrocyte endfoot communication in mouse and human

a Representative images of FZD7 (magenta) and endfeet (β-dystroglycan, green) in cortical capillaries of mice receiving PBS (top) or LPS (bottom). Scale bars = 5 µm. b β-dystroglycan+ area colocalizing with FZD7 24 h after PBS or LPS injection. N = 16 images from 3 PBS and 20 images from 3 LPS mice, 5–8 images/mouse. FZD7 mean (c) or peak (d) intensity within β-dystroglycan region of interest (ROI) after LPS and PBS. N = 15 images from 3 mice/treatment, 5 images/mouse. e Immunofluorescence of WNT10B (magenta) and lectin (green) in cortical capillaries of mice receiving PBS (top) or LPS (bottom). Scale bars = 10 µm. f Percent area of blood vessel (ROI that contained both endfeet and the vessel by using β-dystroglycan staining to define the endfoot boundary) colocalizing with WNT10B 24 hours after PBS or LPS injection. WNT10B mean (g) or peak (h) signal intensity after LPS and PBS 24 h after LPS or PBS injection. LMM was used to account for repeated measures from each mouse: Measurement~Treatment + (1|Animal). For (b), F(1,3.91) = 2.81; for (c), F(1,4) = 0.571; for (d), F(1,4) = 0.280. For (f–h), N = 39 images/treatment from 4 LPS mice and 4 PBS mice, 10 vessels/mouse; for (f), F(1,5.9) = 16.65; for (g), F(1,5.96) = 11.63; for (h), F(1,6.03) = 6.40. Horizontal lines represent the median; data points are shaded by mouse (PBS, gray; LPS, teal). i, j Diagram of proposed WNT10B-FZD7 signaling pathway adapted from Ingenuity Pathway Analysis. i Shape colors indicate genes either upregulated (red; FPKM > 1, FDR < 0.05), present (gray; FPKM > 1, FDR < 0.05), or downregulated (light blue; FPKM > 1, FDR < 0.05) in BEC RNA-seq data after LPS. LPS (orange) binds to LBP, which stimulates the TLR4 pathway and an increase in WNT. j Red circle indicates the ligand WNT10B, upregulated after LPS in BEC RNA-seq data, and binds to the receptor FZD7 on endfeet. Blue shapes indicate proteins found in the endfoot proteome (uniquely identified or enriched (p < 0.05) in Endfoot-TurboID compared to Endfoot-tdTomato samples). Yellow shapes indicate downstream genes also identified as upregulated by LPS in external astrocyte RNA-seq data62 (FPKM > 1, FDR < 0.05). The data used to generate the schematics in Fig. 4 can be found in the Supplementary Fig. 10. Exact sample sizes per animal and source data are provided in a Source Data file.