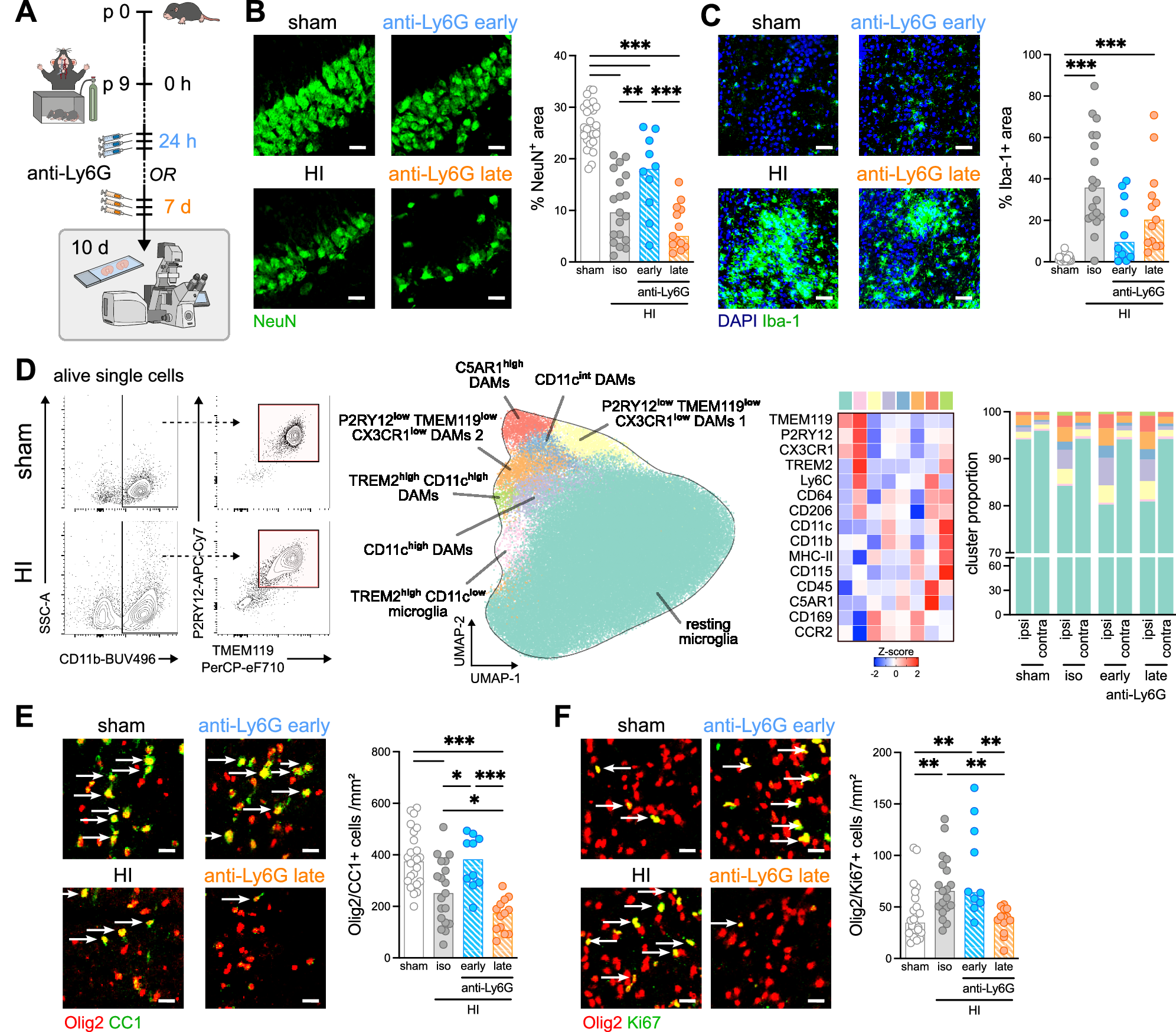
Fig. 4: Dichotomous impact of early and late brain-infiltrating neutrophils on neonatal HI-induced brain injury and repair.

A Schematic experimental design showing analysis time line and readouts to determine the effect of early and late neutrophil depletion on brain tissue damage and regeneration. B Neuronal density in the hippocampus was quantified via immunohistochemistry for the pan-neuronal marker NeuN. One-way ANOVA followed by Holm-Šídák’s multiple comparisons test. C Myeloid cell accumulation was quantified via immunohistochemistry for Iba−1. Kruskal-Wallis followed by Dunn’s multiple comparison test. D Macrophage/microglia cell composition analyzed via spectral flow cytometry. Gating strategy (left and Supplementary Fig. 7), UMAP dimensional-reduction with FlowSOM clustering (middle) and heatmap displaying z-scores for surface marker expression in different clusters including quantification of the relative abundances of identified cell populations in ipsilateral or contralateral hemispheres (right). n = 5 sham (3 isotype (1 early, 2 late), 2 anti-Ly6G (1 early, 1 late), n = 7 HI isotype (3 early, 4 late), n = 6 HI anti Ly6G early, n = 6 HI anti-Ly6G late. Individual data are presented in Supplementary Fig. S7E . Mature (E) and proliferating (F) oligodendrocytes were quantified in the white matter via analyses of Olig2(red)/CC1 (green) (E) and Olig2(red)/Ki67(green) (F) double positive cells (indicated by arrows). One-way ANOVA followed by Holm-Šídák’s multiple comparisons test in E and Kruskal-Wallis followed by Dunn’s test in F. B/C/E/F Scale bars: 50 µm. Bar graphs show median values, n = 12 sham isotype (4 early, 8 late), n = 12 sham anti-Ly6G (4 early, 8 late), n = 19 HI isotype (8 early, 11 late), n = 10 anti-Ly6G early, n = 13 HI anti-Ly6G late. *p < 0.05, **p < 0.01, ***p < 0.001. Individual values and exact p values are given in the source data file.