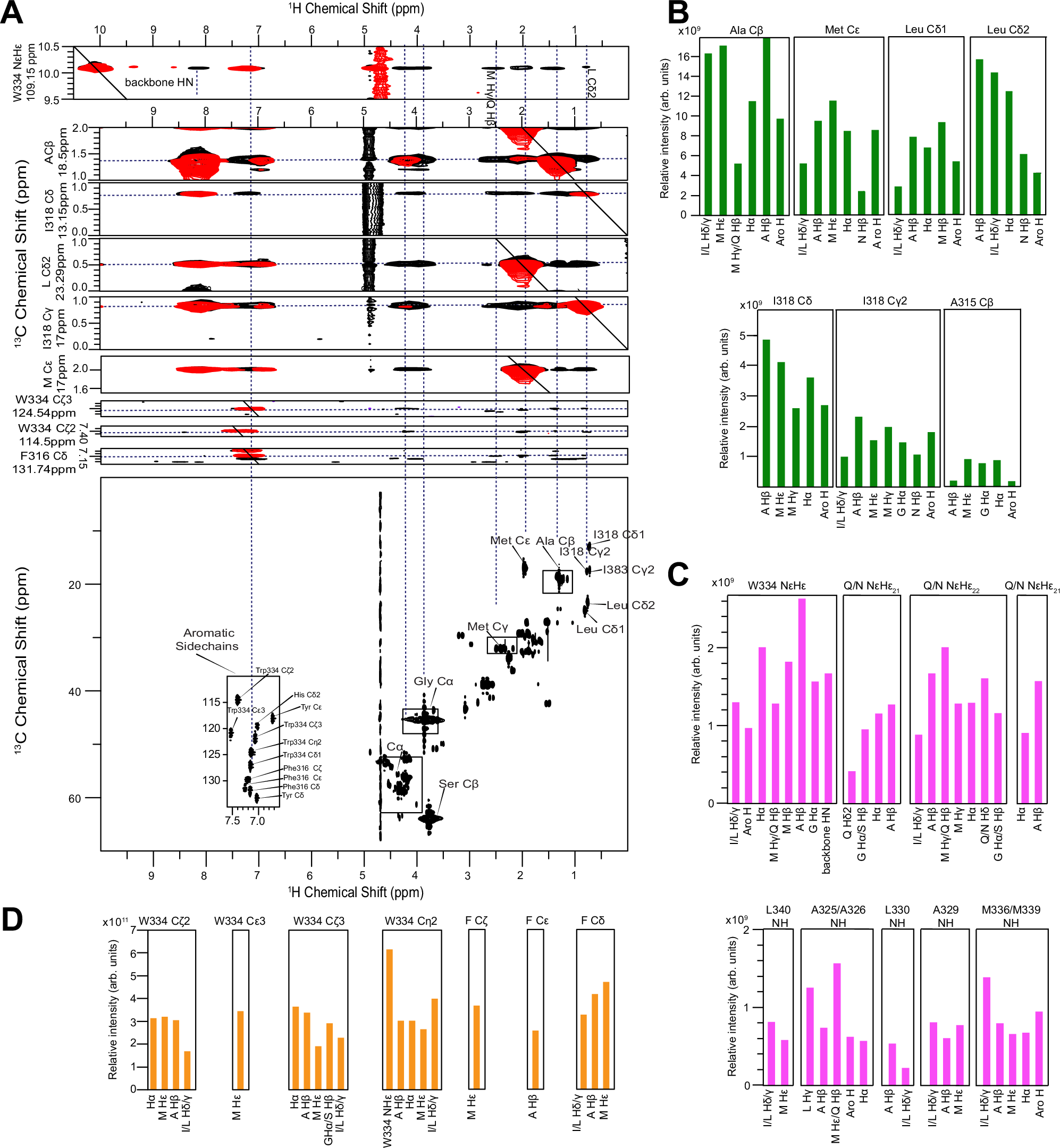
Fig. 4: Intermolecular NOEs show key contacts for TDP-43 CR assembly.

A 13C filtered-edited NOE-HSQC strips of 200 μM 6 F→A (1:1 mix of 13C/15N labeled and unlabeled, black) measured at 12 °C, 600 MHz, 20 mM MES pH 6.1, Transient NOEs (arising from equilibrium exchange between monomeric and multimeric states) are not artifacts as demonstrated by data from control sample (100% 13C/15N sample), red, that do not have extensive methyl NOEs. B Quantification of NOEs from 13C-attached positions of different residues. Intensities were corrected for intramolecular artifacts arising from incomplete labeling by subtraction of 0.5*NOEs measured in a control sample 100% 13C/15N sample). C Quantification of NOEs from 15N-attached positions of different residues. Intensities were corrected for artifacts as above. D Quantification of NOEs from 13C-attached positions of aromatic residues. Intensities were corrected for artifacts as above. Source data are provided as a Source Data file.