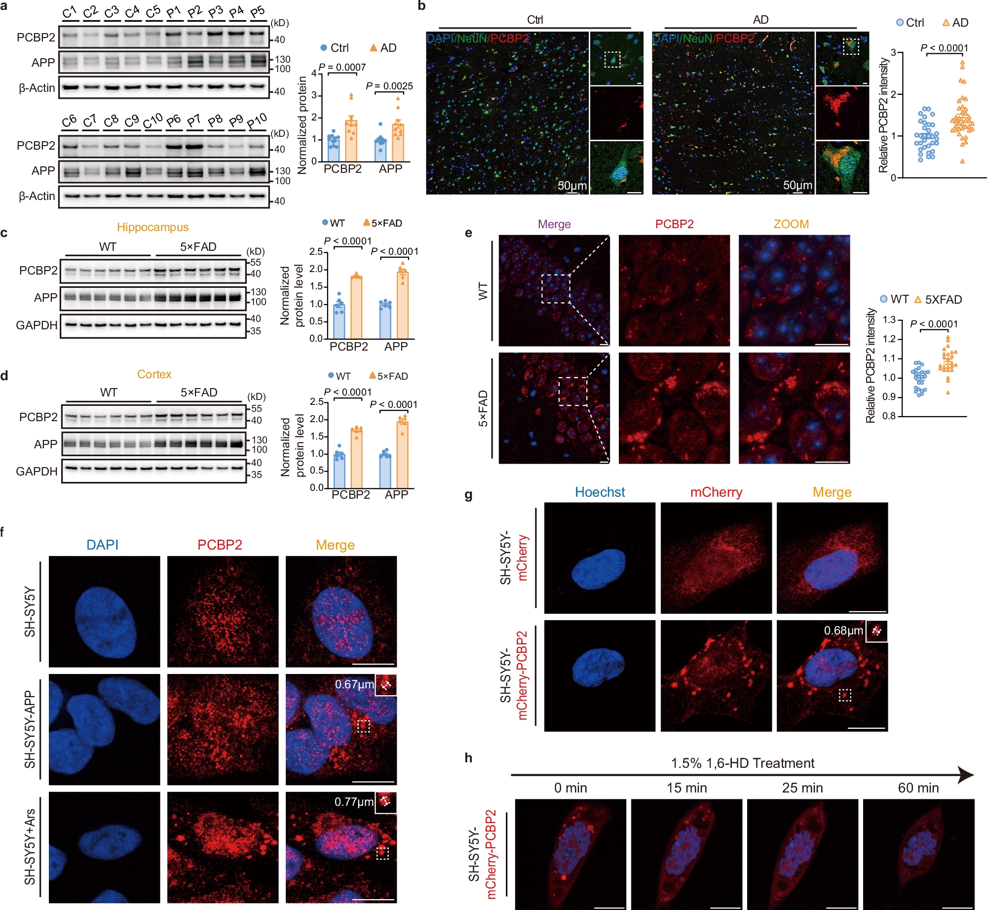
Fig. 1: PCBP2 condensates correlate with increased PCBP2 protein abundance in AD.
From: Pharmacologic inhibition of PCBP2 biomolecular condensates relieves Alzheimer’s disease

a Western blots (left) and quantification (right) of PCBP2 and APP in the temporal cortex of postmortem brains from both non-AD subjects (Ctrl, C1-C10) and AD patients (AD, P1-P10). b Representative immunofluorescence images (left) and quantification (right) of PCBP2 condensates (red) in the temporal cortex from non-AD controls and AD patients. NeuN (green) and DAPI (blue) are counterstained. Scale bar, 10 μm or as indicated. c, d Western blots (left) and quantification (right) of PCBP2 and APP protein levels in the hippocampus (c) and cortex (d) of 5×FAD and wild-type (WT) mice. e Representative immunofluorescence images (left) and quantification (right) showing PCBP2 condensates (red) in the hippocampus of 12-month-old WT and 5×FAD mice. Scale bar, 10 μm. f Representative immunofluorescent images of PCBP2 (red) in SH-SY5Y, SH-SY5Y-APP, or SH-SY5Y cells treated with arsenite (Ars, 0.5 mM for 30 min). Scale bar, 10 μm. g Live-cell imaging of SH-SY5Y cells stably expressing mCherry-PCBP2 (SH-SY5Y-mCherry-PCBP2), counterstained with Hoechst (blue). Scale bar, 10 μm. h Time-lapse confocal fluorescence imaging of SH-SY5Y cells stably expressing mCherry or mCherry-PCBP2, following treatment with 1.5% 1,6-hexanediol (1,6-HD). Scale bar, 10 μm. Data are expressed as mean ± s.e.m (a–e). Significance was determined by the unpaired two-tailed Student’s t-test (a–e). In vitro: n = 3 biological replicates (f–h). In vivo: n = 6 mice/group (c–e); n = 7 samples (b [Ctrl group]); n = 8 samples (b [AD group]); n = 10 samples (a). Source data are provided as a Source Data file.