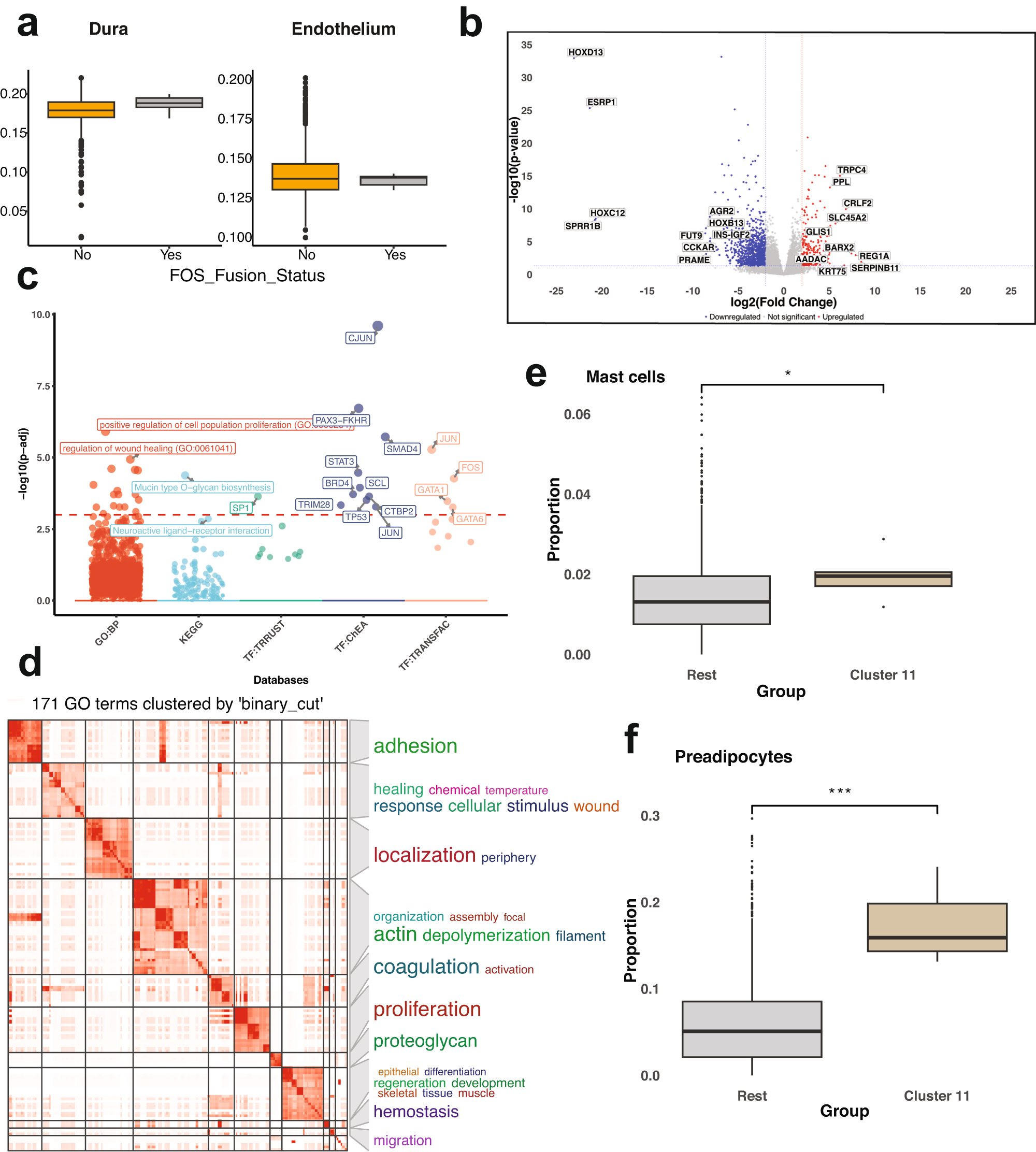
Fig. 5: Transcriptomic characterization of FOS/FOSB fusion cases as compared to other genomic subgroups.
From: Subgroup of meningiomas involving FOS and FOSB gene fusions

a Predicted dura and endothelium cell populations of FOS/FOSB fusion cases (n = 7), compared to the rest of the meningiomas (n = 1165). Boxplots represent the interquartile (IQR range, center line representing the median, and whiskers extending to the lowest or highest value with 1.5 * IQR range; values for outliers, as defined by lying outside the whiskers, are shown with points. b Volcano plot of all DEGs (|log2FC | >2, p.adj <0.05) for cluster-11 vs all other meningiomas in the cohort using a two-tailed Wald-test adjusted using Benjamini-Hochberg procedure (Control n = 1223, Case n = 9). c Manhattan plot showing enrichment analysis results for DEG (Control n = 1163, n = 9) Fisher's exact test was performed, adjusted by the Benjamini-Hochberg procedure (upregulated, log2FC > 2, p.adj <0.05) for gene sets using GO:BP, KEGG pathways, and transcription target databases. d Significantly enriched GO:BP terms (n = 171) in DEG set (log2FC > 0, p.adj <0.05) are clustered based on their semantic similarity and keyword-based enrichment results (from simplifyEnrichment R package using Sim_XGraSM_2013 algorithm). e Cell type enrichment analysis results predicting increased mast cells. Beta‑distribution–based BH adjusted p‑value was used, calibrated to random mixtures of gene expression data. A two-sided Wilcoxon Rank Sum test was used for group-wise comparisons of results. (p = 0.048) (Control n = 1163, Case n = 9) and f preadipocyte cell population in FOS/FOSB fusion cases. Beta‑distribution–based BH adjusted p‑value was used, calibrated to random mixtures of gene expression data. A two-sided Wilcoxon Rank Sum test was used for group-wise comparisons of results. (p = 3.8e−05) (Control n = 1163, n = 9). Boxplots represent the interquartile (IQR range, the center line representing the median, and whiskers extending to the lowest or highest value with 1.5 * IQR range; values for outliers, as defined by lying outside the whiskers, are shown with points.