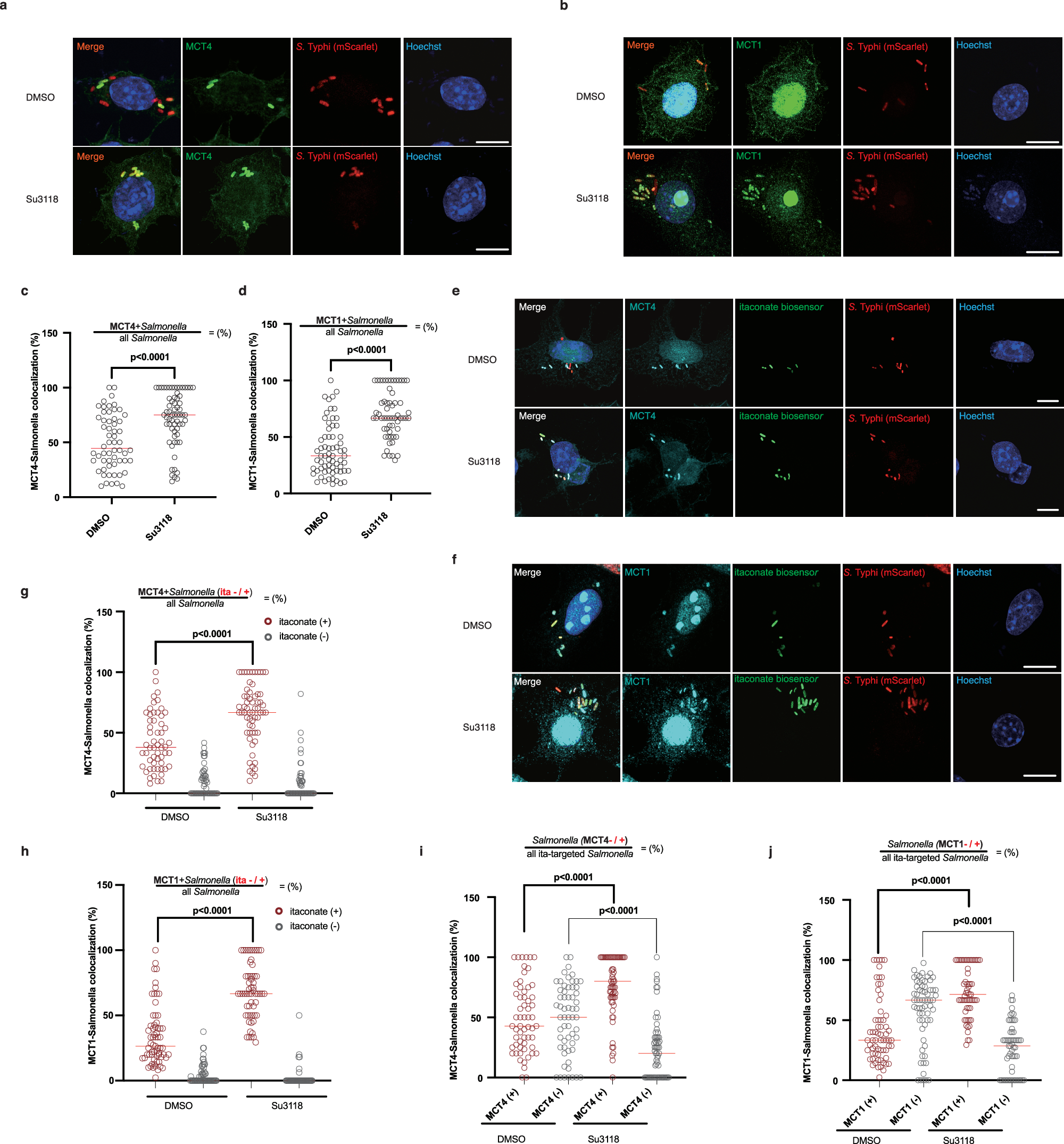
Fig. 6: MCT1 and MCT4 transport itaconate into Salmonella-containing vacuole.

a–d RAW264.7 cells treated with DMSO/Su3118 and infected by S. Typhi carrying a plasmid encoding mScarlet (Red) for 16 h were fixed, stained with Hoechst (Blue) to mark nuclei, and stained with an anti-MCT1/4 along with Alexa 488-conjugated anti-rabbit antibody (Green), and imaged under a fluorescence microscope. Around 60-70 cells were collected randomly. Representative views of RAW264.7 cells were displayed (a, b). The ratio of bacteria decorated by MCT1/4 in was quantified: %\(=\frac{{{\rm{MCT}}}+{Salmonella}}{{{\rm{All}}}{Salmonella}}\) (c, d). Each dot represents the ratio of MCT1/4-decorated bacteria within one cell. e–j RAW264.7 cells treated with DMSO/Su3118 and infected by S. Typhi carrying plasmids encoding mScarlet (Red) and itaconate eGFP biosensor (Green) for 16 h were fixed, incubated with Hoechst (Blue) and MCT1/4 antibodies along with Alexa 647-conjugated anti-rabbit antibody (Cyan), and imaged. More than 60 cells were collected unbiasedly. Representative views of RAW264.7 cells were displayed (e, f). g, h In each cell, we counted the total number of Salmonella, the number of MCT1/4-undecoraed/decorated Salmonella (MCT1/4 −/+) and the number of itaconate-untargeted/targeted-Salmonella (ita −/+). Then the ratio of itaconate-untargeted/targeted (ita −/+) Salmonella (already decorated by MCT1/4) was calculated: %\(=\frac{{{\rm{MCT}}}+{Salmonella}({{\rm{ita}}}-/+)}{{{\rm{All}}}{Salmonella}}\). i, j The proportion of MCT1/4-undecoraed/decorated Salmonella (MCT1/4 −/+) in a pool of itaconate-targeted Salmonella was calculated: %\(=\frac{{Salmonella}({{\rm{MCT}}}-/+)}{{{\rm{Allita}}}-{{\rm{targeted}}}{Salmonella}}\). Each dot represents the indicated ratio within one cell. Scale bar, 10 μm. Independent biological replicates-n = 58 (c, DMSO; g, DMSO), 60 (c, Su3118), n = 65 (d, DMSO; h, DMSO; j, DMSO), n = 59 (d, Su3118; h, Su3118; i, DMSO; j, Su3118), n = 64 (g, Su3118; i, Su3118). A two-tailed Student’s t-test was conducted for pairwise comparisons (c, d, g, h, i, j). Source data are provided as a Source data file.