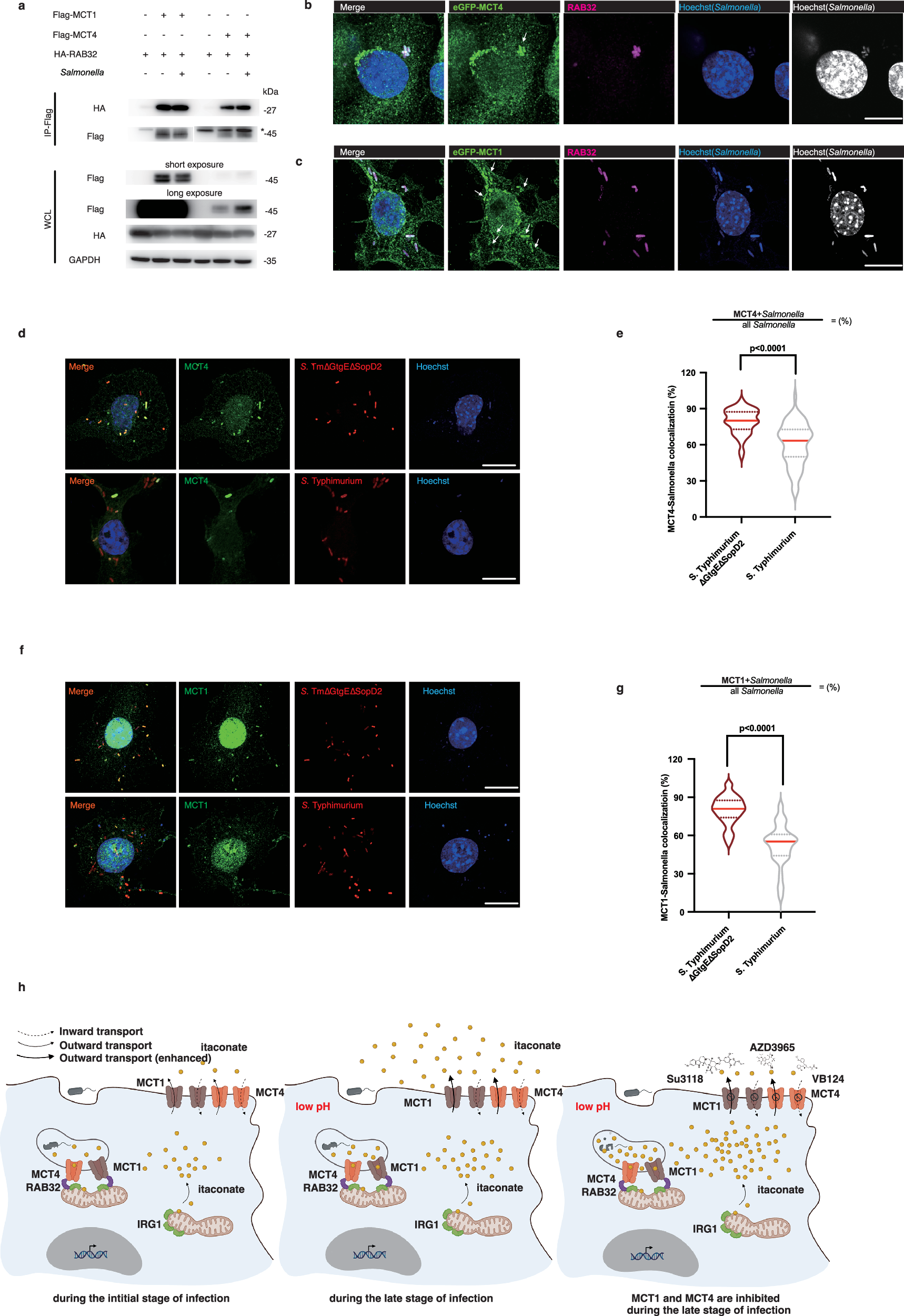
Fig. 7: The MCT1 and MCT4-dependent transport of itaconate into SCV is facilitated by RAB32.

a HEK293T cells transfected with HA-RAB32 and Flag-MCT1/4 were analyzed by immunoblotting and co-immunoprecipitation with anti-HA, Flag, and GAPDH antibodies. b, c eGFP- MCT1/4 stable RAW264.7 cell lines infected by S. Typhi for 22 h were fixed, stained with Hoechst (Blue) and RAB32 (Magenta) antibody along with Alexa 647-conjugated anti-rabbit antibody, and imaged. Scale bar, 10 μm. d–g RAW264.7 cells were infected by S. Typhimurium or S. Typhimurium∆GtgE∆SopD2 carrying a plasmid encoding mScarlet (Red) for 22 h and fixed, stained with Hoechst (Blue) to mark nuclei, and incubated with an anti-MCT1/4 along with Alexa 488-conjugated anti-rabbit antibody (Green), and imaged under a fluorescence microscope. More than 60 cells were collected unbiasedly. Representative views of RAW264.7 cells were displayed in 7 d and 7 f. In each cell, we counted the total number of Salmonella, the number of MCT1/4-undecoraed/decorated Salmonella (MCT -/+). Then the ratio of MCT1/4-decorated Salmonella was calculated: %\(=\frac{{Salmonella}+{{\rm{MCT}}}1/4}{{{\rm{All}}}{Salmonella}}\) (e, g). h A working model for the mechanism by which MCT1 and MCT4 transport itaconate (Created in BioRender. Chen, M. (2025) https://BioRender.com/4nf0xdl). Scale bar, 10 μm. Independent biological replicates-n = 60 (e, g). A two-tailed Student’s t-test was conducted for pairwise comparisons (e, g). Source data are provided as a Source Data file.