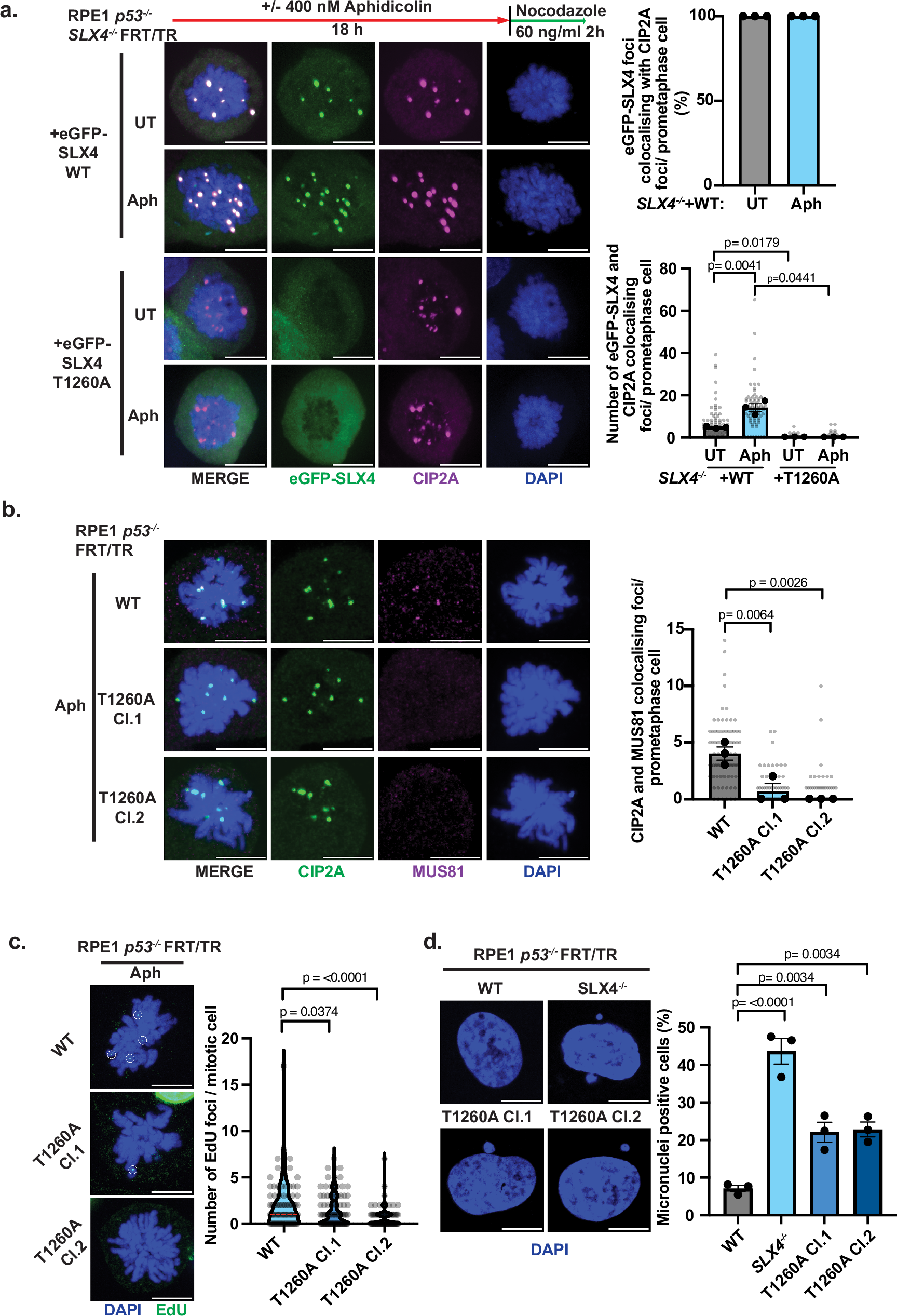
Fig. 5: Mitotic localisation of the SMX complex components is CIP2A-TOPBP1 dependent and facilitates unscheduled DNA synthesis to safeguard genome stability.
From: The CIP2A-TOPBP1 axis facilitates mitotic DNA repair via MiDAS and MMEJ

a Representative images, a bar plot showing the mean percentage of eGFP-SLX4 WT foci colocalising with CIP2A per RPE1 p53-/- SLX4-/- FRT/TR +eGFP-SLX4 WT/ T1260A prometaphase cell after induction with 10 ng/ml doxycycline for 24 h followed by treatment with or without 400 nM/ 18 h aphidicolin followed by synchronisation with 60 ng/ml nocodazole for 2 h (UT: n = 85, Aph: n = 76), and a dot plot showing the number of eGFP-SLX4 WT or eGFP-SLX4 T1260A foci colocalising with CIP2A foci per prometaphase cell after treatment as above (eGFP-SLX4 WT (UT: n = 85, Aph: n = 76) and eGFP-SLX4 T1260A (UT: n = 70, Aph: n = 76)) from three independent experiments, statistical significance was determined by two-way ANOVA). Grey dots represent individual measurements, black dots represent the medians of each experiment and bars show the mean with error bars showing SEM. b Representative images and a dot plot showing CIP2A and MUS81 colocalising foci in RPE1 p53-/- FRT/TR WT and SLX4 T1260A knock in prometaphase cells treated with 400 nM aphidicolin followed by synchronisation with 60 ng/ml nocodazole for 2 h (Parental WT: n = 80, T1260A Cl.1: n = 76, T1260A Cl.2 n = 85, from three independent experiments, statistical significance was determined by one-way ANOVA test). Grey dots represent individual measurements, black dots represent the medians of each experiment and bars show the mean with error bars showing SEM. c Representative images and violin plot of the number of EdU foci in RPE1 p53-/- FRT/TR WT and T1260A prometaphase cells (Parental WT: n = 90, T1260A Cl.1: n = 87, T1260A Cl.2 n = 82, from three independent experiments, statistical significance was determined by two-sided Mann-Whitney U test). d Representative images and bar plot of the mean of the percentage of micronuclei-positive RPE1 p53-/- FRT/TR WT, SLX4-/ -and SLX4 T1260A knock in cells (Parental WT n = 336, SLX4-/- n = 346, T1260A Cl.1: n = 384, T1260A Cl.2 n = 377 from three independent experiments, statistical significance was determined by one-way ANOVA), black dots represent the mean of each experiment and bars show the mean with error bars showing SEM. Scale bars in (a–d) are equivalent to 10 µm. Source data are provided as a Source Data file.