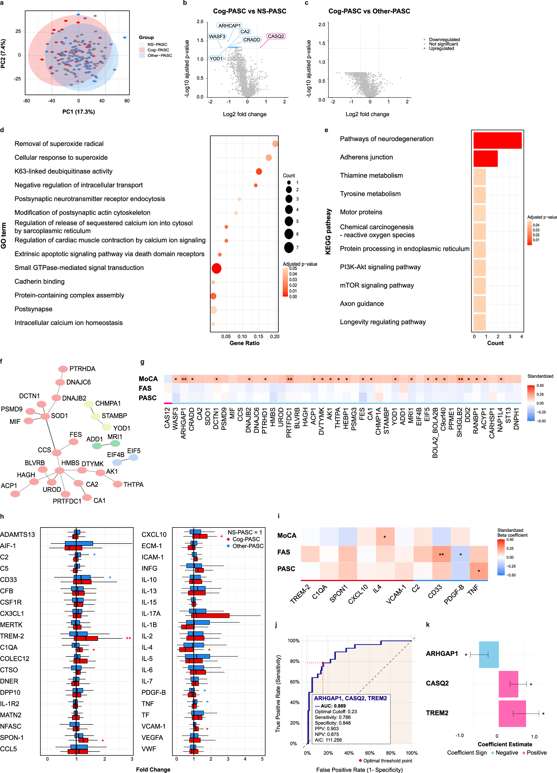
Fig. 3: Distinct proteomic signatures of Cog-PASC in the exploration cohort.

a Principal component analysis (PCA) of PASC groups, showing PCA1 (x-axis) vs. PCA2 (y-axis). b, c Volcano plot depicting differentially expressed proteins (DEPs), defined as those with |log₂ fold change | > 0.5 and Benjamini–Hochberg false discovery rate (FDR)-adjusted p < 0.05 (vertical and horizontal dashed lines). Effect sizes and p-values were obtained from multivariable linear regression of protein abundance on group (Cog-PASC vs. NS-PASC; Cog-PASC vs. Other-PASC), adjusting for age; p-values are two-sided. b Top five downregulated proteins (blue dots) and one upregulated protein (pink dot) are highlighted in Cog-PASC vs. NS-PASC. c No DEPs identified between Cog-PASC and Other-PASC. Multivariate linear regression, adjusting for age, was applied. d Bubble plots of enriched Gene Ontology (GO) biological processes based on DEPs between Cog-PASC and NS-PASC, with adjusted p-value  < 0.05 for enrichment terms. e Bar plot representing significantly enriched Kyoto Encyclopedia of Genes and Genomes (KEGG) pathways based on DEPs between Cog-PASC and NS-PASC. Pathways are ranked by adjusted p-value, with color intensity representing significance (adjusted p < 0.05). The x-axis shows the number of proteins involved in each pathway (count). f Protein–protein interaction (PPI) network of DEPs was constructed using the STRING database, with high centrality proteins (SOD1, STAMBP, MRI1, EIF4B). g Standardized beta coefficients from regression models examining associations between MoCA, FAS, and PASC scores and 44 differentially expressed proteins (DEPs). h Comparison of inflammatory and vascular markers3,8,56 between NS-PASC and PASC groups (NS-PASC (n = 77), Other-PASC (n = 55), and Cog-PASC (n = 28). Box plots show the median (center line), 25th and 75th percentiles (bounds of box; interquartile range, IQR), and whiskers extending to the most extreme data points within 1.5×IQR. Data points beyond whiskers are shown as outliers. Fold change was calculated for each biomarker relative to the Non-PASC group median. i Standardized beta coefficients from multiple linear regression models examining associations between MoCA, FAS, and PASC scores and inflammatory and vascular markers, in (i), the colored annotation bar beneath the matrix indicates group-specific significance of each marker. j, k Cognitive impairment (CI) prediction using LASSO-based multivariable logistic regression. j ROC performance plot. k Standardized coefficient estimates for variables retained in the final model (ARHGAP1, CASQ2, TREM2). Bars represent mean logistic regression coefficient estimates (log odds), with error bars indicating ±1 standard error. Positive coefficients indicate increased odds of Cog-PASC, while negative coefficients indicate decreased odds. Sample sizes were NS-PASC (n = 77), Other-PASC (n = 55), and Cog-PASC (n = 28). All regression models were adjusted for age, sex, and education unless otherwise specified. p-values were corrected for multiple comparisons using the Benjamini–Hochberg false discovery rate (FDR). Significance levels: *adjusted p < 0.05, **adjusted p < 0.01, ***adjusted p < 0.001. Exact p-values are provided in the Source Data file.